The PEPPOL Business Interoperability Specification, “BIS” from here on after, has been developed by the OpenPEPPOL AISBL Post Award Coordinating Community and is published as part of the PEPPOL specifications.
Link to main site of documentation
1. Introduction to openPEPPOL and BIS
This BIS (Business Interoperability Specification) is a result of work within BEAst Supply 4.0 Project and Peppol Logistics Incubation Project. After the incubation project it will be part of the specifications in new Logistics domain in OpenPeppol.
This PEPPOL BIS provides a set of specifications for implementing a PEPPOL business process. The document is concerned with clarifying requirements for ensuring interoperability of pan-European Public eProcurement and provides guidelines for supporting these requirements and how to implement them. This PEPPOL BIS is based on the CEN WS/BII2 Profile “Profile BII30 Dispatch Only”. A conformance statement is included in this BIS, see annex B.
1.1. Background and objective
The PEPPOL BIS provides a set of specifications for implementing PEPPOL business documents. The specifications enable any company to issue electronic documents that fulfill legal and business processing requirement within the European Union and the EEA. It supports a subset of information that is used by most industries and enables users to issue documents (invoices, orders, despatch advices, etc…) that are valid for cross border trade within the European Union and the EEA.
The purpose of this document is to describe a common format for the Advanced Despatch Advice and the Receipt Advice message in the European market, and to facilitate an efficient implementation and increased use of electronic collaboration regarding the fulfillment process based on these formats.
1.2. Audience
The audience for this document is organizations wishing to be PEPPOL enabled for exchanging electronic business documents, and/or their ICT-suppliers.
These organizations may be:
-
Service providers
-
Contracting Authorities
-
Economic Operators
-
Software Developers
More specifically it is addressed towards the following roles:
-
ICT Architects
-
ICT Developers
-
Business Experts
For further information, please see PEPPOL BIS common text and introduction.
2. Principles and prerequisites
This chapter describes the principles and assumptions that underlie the use of the Logistics Advanced Despatch Advice with Receipt Advice.
2.1. Business process in scope
This Peppol BIS supports a process for suppliers to send an Advanced Despatch Advice and for buyers to return a Receipt Advice. It is intended to support transmission of electronic messages for processing in automated processes by the receiver.
The main activities supported by this BIS are:
-
Transport Full description of how the goods is packed and delivered, or how and when the services are delivered. A delivery is taken to be a number of items that are despatched as a single consignment to a single delivery address.
-
Despatch Line States what is shipped or delivered; the quantity of the delivery and what is outstanding.
-
Validation Buyer can accept or reject the Advanced Despatch Advice by sending the Receipt Advice as a reply to the Advanced Despatch Advice.
-
Receiving Full support of the process of receiving goods into a warehouse, inventory, in stores or simply at a reception counter or receiving services at agreed location
-
Responding Response from the buyer after receiving the goods/service by sending the Receipt Advice with three alternative usages:
-
a) Reject the whole Consignment
-
b) Accept the whole Consignment without any claim.
-
c) Accept the Consignment with claims:
-
1) Report damages at Transport Handling Units.
-
2) Report shortage or other issues with the received products/services.
-
-
2.2. Parties and roles
The table below gives the definitions of the parties and roles of the Receipt Advice. For the parties in the Advanced Despatch Advice, please read the BIS Advanvced Despatch Advice Only.
| Parties | Definition |
|---|---|
Customer |
The customer is the legal person or organization who has received a product or service. Examples of customer roles: buyer, consignee, debtor, contracting authority. |
Supplier |
The supplier is the legal person or organization who has provided a product or service to the customer. Examples of supplier roles: seller, despatch party, creditor, economic operator. |
Carrier |
The carrier handles the physical delivery/transportation of the shipment that arrived to the Consignee. Used if a third party is handling the physical transport. |
| Roles | Definition |
|---|---|
Delivery party/Consignee (UBL:DeliveryCustomerParty) |
Defines the role that has received the goods or the service. It also defines the sender of the Receipt Advice. |
Despatch Party/Consignor (UBL:DespatchSupplierParty) |
Defines the role that provided the goods or the service to the Consignee. It also defines the receiver of the Receipt Advice. |
Buyer (UBL:BuyerCustomerParty) |
The buyer is the legal person or organization who buys or purchases the goods or services. The role is carried out by the customer or on behalf of the customer. |
Seller (UBL:SellerSupplierParty) |
The seller is the legal person or organization who sells goods or services to the customer. The role is carried out by the supplier or on behalf of the supplier. |
The diagram below shows the roles in the fulfillment process.
2.3. Other important concepts
The table below gives the definitions of key concepts of the Receipt Advice. For the concepts in the Advanced Despatch Advice, please read the BIS Advanvced Despatch Advice Only.
| Term | Definition |
|---|---|
Shipment |
A contractual arrangement whereby an identifiable collection of goods items is to be transported from one party (usually a Supplier) to another party (usually a Customer). Can be identified by a GS1 GSIN (Global Shipment Identification Number) or an identity in any other format. |
Consignment |
The transportation of an identifiable collection of goods items from one party (the Despatch Party) to another party (the Consignee) via one or more modes of transport. Can be identified by a GS1 GINC (Global Identification Number for Consignments) or an identity in any other format. |
Transport Handling Unit |
A description of individual handling units in which the line items are packed. The Transport Handling Unit is identified by a GS1 SSCC. |
Master Data |
Master data is data which is generally static. Data such as locations or product item can be considered master data. The process of data alignment is the exchange, “up-front”, between trading partners of location and/or item data. In a GS1 context, master data is referenced by GS1 identification keys; the GLN – the global location number for locations, and the GTIN – global trade item number for item products. |
Logistics Label |
A logistics’ label has been applied to each of the pallets where the SSCCs are used and rendered as clear text numbers, address details and GS1 128 barcode. NB where multiple SSCCs are applied to logistics’ units on one pallet, there needs to be a GS1 logistics label applied and exterior of the pallet. The subordinate SSCCs on the individual logistics units should be packaged in such a way that they are not visible to the naked eye (in this scenario). For a full description of how to apply SSCCs and the GS1 Logistic label see link; http://www.gs1.eu/?page=&tudasbazis=60&lister=26 |
Delivery |
Delivery of goods or services as per agreement and conditions described in the Despatch Advice. |
3. Process and use cases
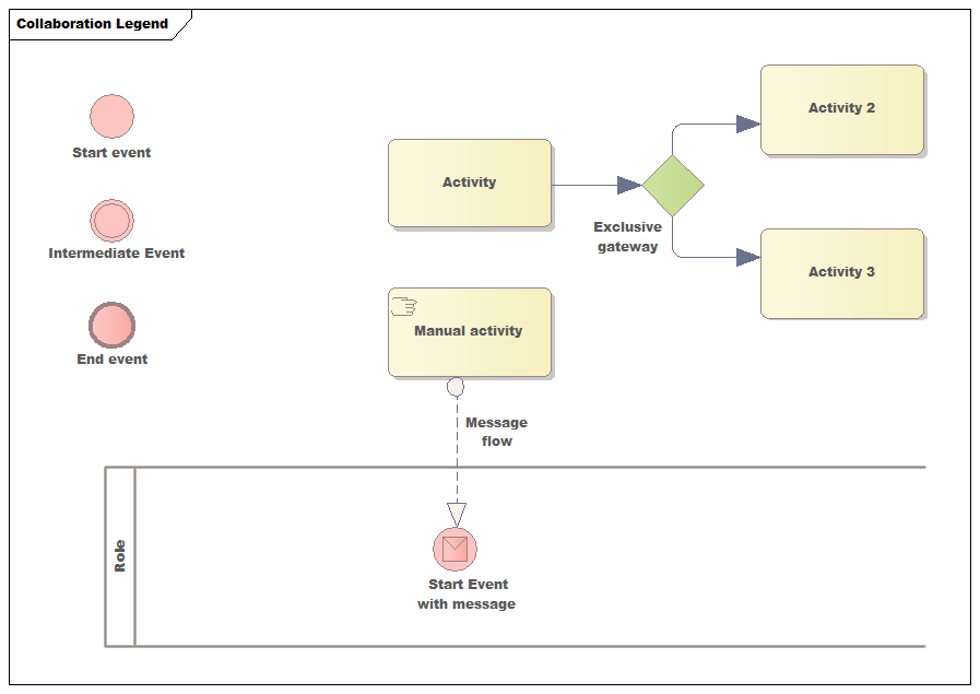
3.1. Legend for BPMN diagrams
The diagrams are expressed in the BPMN notation. The diagram below serves as an explanation for the diagrams used in the process descriptions.
The following section and diagrams show the choreography of the business process involving various parties.
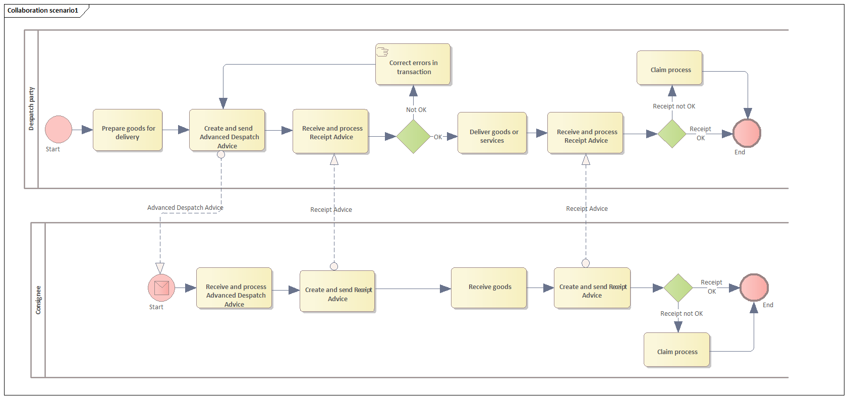
3.2. Scenario 1 - Process with sending Advanced Despatch Advice before the delivery of the goods
This process implies the sending of an Advanced Despatch Advice before the actual delivery has taken place. This enables the parties to correct any errors in the transactions and/or the delivery before the goods is transported from the Despatch party.
An Advanced Despatch Advice sent before the delivey may have a defined DespatchAdviceTypeCode, but if omitted, this is the default.
The following controls should be done by the consignee after reception of the Advanced Despatch Advice:
-
Check that the message validates OK against all business rules
-
Check that all parties are the correct ones.
-
Check that the order reference is correct
-
Check that any other references are correct
Based on these controls a Receipt Advice can be sent as the confirmation that the Advanced Despatch Advice is correct, contains errors or just is received but not yet controlled.
When goods arrives and is received a new Recipt Advice can be created to report to the supplier quantities were ok or if there are issues to manage.
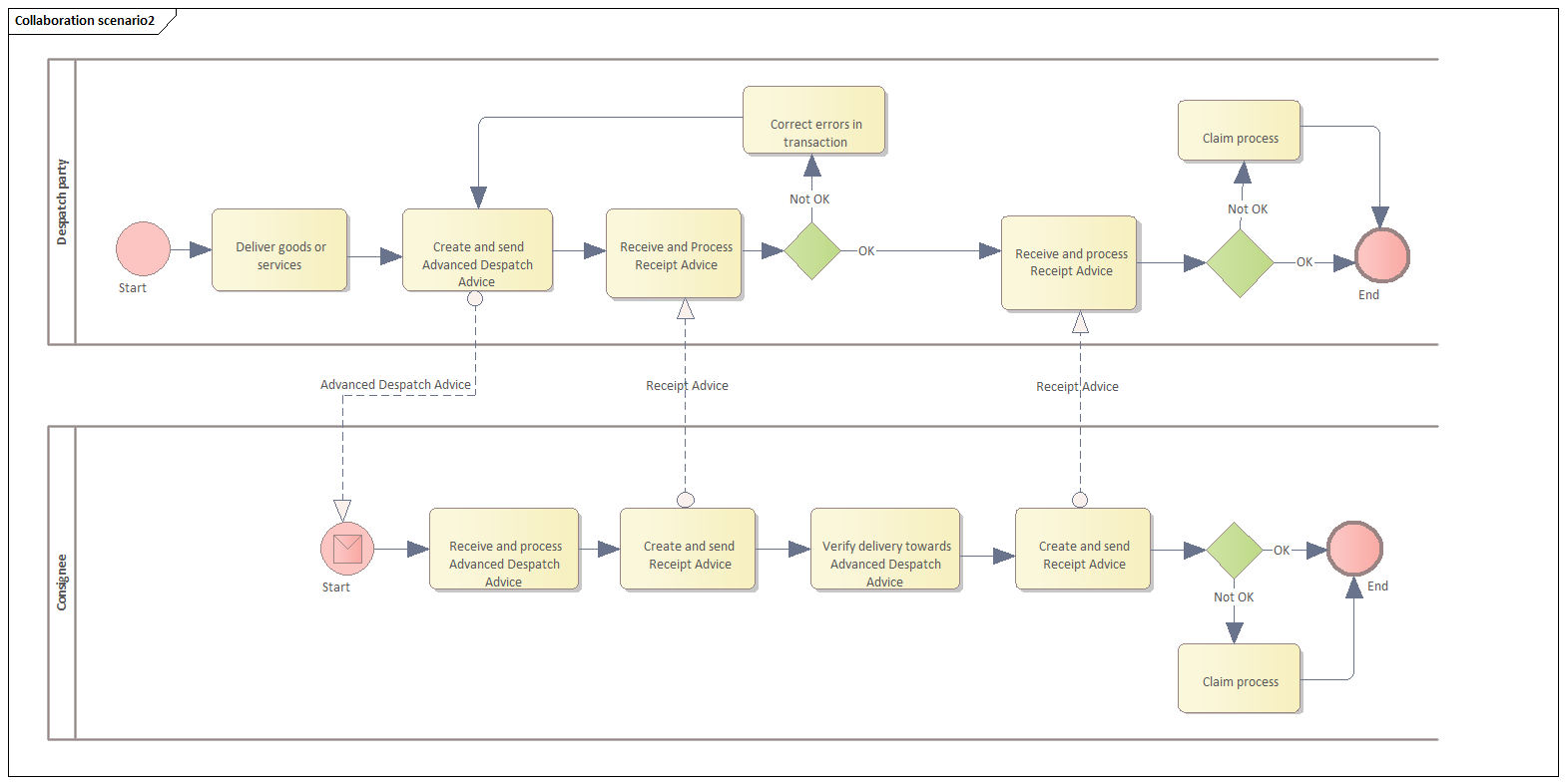
3.3. Scenario 2 - Process with sending the Advanced Despatch Advice after the delivery of the goods.
This process implies the sending of an Advanced Despatch Advice after the actual delivery has taken place. This enables the Consignee also to approve or reject the actual delivery of the goods.
3.4. How the Receipt Advice is used when sending it multiple times.
The Receipt Advice can be sent multiple times as a response first to the Advanced Despatch Advice, then as a response to the received shipment. Which type of Receipt Advice it is, is shown by the Receipt Advice Type Code.
New updates can after that be sent if issues are found when unpacking the received goods.
Here a summary of this:
-
Confirmation of having received an Advanced Despatch Advice, but not yet validated the content (ReceiptAdviceTypeCode = "D" and DespatchDocumentReference/DocumentStatusCode = "AB").
-
Confirmation of having received an Advanced Despatch Advice and validated the codes and identities which were found to be ok or not ok. (ReceiptAdviceTypeCode = "D" and DespatchDocumentReference/DocumentStatusCode = "AP" or "RE").
-
Confirmation of having received the goods/service in the referred Advanced Despatch Advice. Missing or damaged Transport Handling Units can be reported, and any other issue on Consignment or Transport Handling Unit can be reported. (ReceiptAdviceTypeCode = "S" and Shipment/Consignment/Status/ConditionCode = "AP", "CA" or "RE").
-
Confirmation of having received the goods/service in the referred Advanced Despatch Advice. After unpacking the Transport Handling Units new issues, like shortages or quality issues on the parts, can be found causing a new version of the Receipt Advice to be sent. (ReceiptAdviceTypeCode = "S" and ReceiptLine/ShortQuantity and/or RejectedQuantity).
The last update of the Receipt Advice is only sent if new issues are found.
3.5. Use-cases
The different use-cases described here are focusing only on the different options to use the Receipt Advice. They are not related directly to any of the use-cases for the Advanced Despatch Advice - The resposes here can be used for any Advanced Despatch Advice use-case. Example files for Receipt Advice are included in Appendix A.
3.5.1. Typical use cases
The table below lists the nine use cases.
| Use Case Number | Definition | Link |
|---|---|---|
1 |
Confirm the reception of a Advanced Despatch Advice before content is validated. |
|
2 |
Confirm the reception and the validation of an Advanced Despatch Advice. |
|
3 |
Reject the reived Advanced Despatch Advice due to application errors (Party identities, References etc.). |
|
4 |
Goods/service has been received with no claims. |
|
5 |
Goods/service has arrived outside requested time window and is rejected. |
|
6 |
Goods/service has arrived too late, but been received. |
|
7 |
Goods has been received with damages on Transport Handling Unit. |
|
8 |
Goods has been received with a missing Transport Handling Unit. |
|
9 |
Goods has been received ok but when opening the Transport Handling Unit there is a shortage found. |
Use case 1 – Confirm the reception of a Advanced Despatch Advice before content is validated.
This use case is based on the recommendation that an Advanced Despatch Advice should be confirmed as received before any validation starts.
| Use Case number | 1 |
|---|---|
Use Case Name |
Confirm the reception of a Advanced Despatch Advice before content is validated. |
Use Case Description |
This is only a simple confirmation that the Advanced Despatch Advice has been technically received. No data checks have yet been made. The Receipt Advice enables the goods receiver to give a confirmation that the Adva nced Despatch Advice has been received. This enables the Supplier check this step and wait for the next. |
Parties involved |
Buyer (In UBL: BuyerCustomerParty) Seller (In UBL: SellerSupplierParty) Despatch party (In UBL: DespatchSupplierParty) (Same legal entity as the Seller in this use case) Consignee party (In UBL: DeliveryCustomerParty) (Same legal entity as the Buyer in this use case). |
Pre conditions |
Advanced Despatch Advice is sent from Consignor to Consignee. Receipt Advice is sent from Consignee to Consignor. |
Post conditions |
Receipt advice is received by the sender of the goods. |
Assumptions |
|
The flow |
|
Result |
|
XML example file |
See Examples files Appendix A for a sample file illustrating Use Case 1. |
Use case 2 – Confirm the reception and the validation of an Advanced Despatch Advice.
This use case is based on the recommendation that an Advanced Despatch Advice should be confirmed as received and validated before the goods reception is made.
| Use Case number | 2 |
|---|---|
Use Case Name |
Confirm the reception and validation of an Advanced Despatch Advice. |
Use Case Description |
This is the confirmation that the Advanced Despatch Advice has been received. Data checks have been made and all checked data is found to be correct. The Receipt Advice enables the goods receiver to give a confirmation that the Advanced Despatch Advice has been received and controlled OK. This enables the Supplier check this step and wait for the next. |
Parties involved |
Buyer (In UBL: BuyerCustomerParty) Seller (In UBL: SellerSupplierParty) Despatch party (In UBL: DespatchSupplierParty) (Same legal entity as the Seller in this use case) Consignee party (In UBL: DeliveryCustomerParty) (Same legal entity as the Buyer in this use case). |
Pre conditions |
Advanced Despatch Advice is sent from Consignor to Consignee. Receipt Advice is sent from Consignee to Consignor. |
Post conditions |
Receipt advice is received by the sender of the goods. |
Assumptions |
|
The flow |
|
Result |
|
XML example file |
See Examples files Appendix A for a sample file illustrating Use Case 2. |
Use case 3 – Reject the reived Advanced Despatch Advice due to application errors (Party identities, References etc.).
This use case is based on the recommendation that an Advanced Despatch Advice should be confirmed as received and validated before the goods reception is made.
| Use Case number | 3 |
|---|---|
Use Case Name |
Reject the reived Advanced Despatch Advice due to application errors (Party identities, References etc.). |
Use Case Description |
This is the confirmation that the Advanced Despatch Advice has been received. Data checks have been made and errors have been found. The received Advanced Despatch Advice is now deleted and the supplier should correct it and send it again. The Receipt Advice enables the goods receiver to request a correction of the errors found and that the supplier must send a new version. This enables the Supplier to correct the errors so that a new correct Advanced Despatch Advice can be sent. |
Parties involved |
Buyer (In UBL: BuyerCustomerParty) Seller (In UBL: SellerSupplierParty) Despatch party (In UBL: DespatchSupplierParty) (Same legal entity as the Seller in this use case) Consignee party (In UBL: DeliveryCustomerParty) (Same legal entity as the Buyer in this use case). |
Pre conditions |
Advanced Despatch Advice is sent from Consignor to Consignee. Receipt Advice is sent from Consignee to Consignor. |
Post conditions |
Receipt advice is received by the sender of the goods. |
Assumptions |
|
The flow |
|
Result |
|
XML example file |
See Examples files Appendix A for a sample file illustrating Use Case 3. |
Use case 4 – Goods/service has been received with no claims.
This use case is based on the recommendation that a receipt of goods or service should be confirmed by a Receipt Advice.
| Use Case number | 4 |
|---|---|
Use Case Name |
Goods/service has been received with no claims. |
Use Case Description |
This is the confirmation that the goods/service has been received with no claims found. The Receipt Advice enables the goods receiver to inform the supplier that the goods/service was received without any problems. (At a later stage, when the Transport Handling Units are opened and the content is checked, an updated Receipt Advice may be sent.) This enables the Supplier to issue the corresponding invoice. |
Parties involved |
Buyer (In UBL: BuyerCustomerParty) Seller (In UBL: SellerSupplierParty) Despatch party (In UBL: DespatchSupplierParty) (Same legal entity as the Seller in this use case) Consignee party (In UBL: DeliveryCustomerParty) (Same legal entity as the Buyer in this use case). |
Pre conditions |
Advanced Despatch Advice is sent from Consignor to Consignee. Receipt Advice is sent from Consignee to Consignor. |
Post conditions |
Receipt advice is received by the sender of the goods. |
Assumptions |
|
The flow |
|
Result |
|
XML example file |
See Examples files Appendix A for a sample file illustrating Use Case 4. |
Use case 5 – Goods/service has arrived outside requested time window and is rejected.
This use case is based on the recommendation that a receipt of goods or service should be confirmed by a Receipt Advice.
| Use Case number | 5 |
|---|---|
Use Case Name |
Goods/service has arrived outside requested time-window and is rejected. |
Use Case Description |
This is the confirmation that the goods/service has been rejected because it arrived outside time window. The Receipt Advice enables the goods receiver to inform the supplier that the goods/service was rejected. This enables the Supplier to start the process of shipping the goods/service again at a new time slot. |
Parties involved |
Buyer (In UBL: BuyerCustomerParty) Seller (In UBL: SellerSupplierParty) Despatch party (In UBL: DespatchSupplierParty) (Same legal entity as the Seller in this use case) Consignee party (In UBL: DeliveryCustomerParty) (Same legal entity as the Buyer in this use case). |
Pre conditions |
Advanced Despatch Advice is sent from Consignor to Consignee. Receipt Advice is sent from Consignee to Consignor. |
Post conditions |
Receipt advice is received by the sender of the goods. |
Assumptions |
|
The flow |
|
Result |
|
XML example file |
See Examples files Appendix A for a sample file illustrating Use Case 5. |
Use case 6 – Goods/service has arrived too late, but been received.
This use case is based on the recommendation that a receipt of goods or service should be confirmed by a Receipt Advice.
| Use Case number | 6 |
|---|---|
Use Case Name |
Goods/service has been received too late. |
Use Case Description |
This is the confirmation that the goods/service has arrived too late, but been received at a higher cost for the Consignee. The Receipt Advice enables the goods receiver to inform the supplier that the goods/service arrived late, but was received by the Consignee anyway by asking personel to work overtime, creating a higher cost for the Consignee. A claim process for this will be started. (At a later stage, when the Transport Handling Units are opened and the content is checked, an updated Receipt Advice may be sent.) This enables the Supplier to issue the corresponding invoice and be ready for the claim process to start. |
Parties involved |
Buyer (In UBL: BuyerCustomerParty) Seller (In UBL: SellerSupplierParty) Despatch party (In UBL: DespatchSupplierParty) (Same legal entity as the Seller in this use case) Consignee party (In UBL: DeliveryCustomerParty) (Same legal entity as the Buyer in this use case). |
Pre conditions |
Advanced Despatch Advice is sent from Consignor to Consignee. Receipt Advice is sent from Consignee to Consignor. |
Post conditions |
Receipt advice is received by the sender of the goods. |
Assumptions |
|
The flow |
|
Result |
|
XML example file |
See Examples files Appendix A for a sample file illustrating Use Case 6. |
Use case 7 – Goods has been received with damages on Transport Handling Unit.
This use case is based on the recommendation that a receipt of goods or service should be confirmed by a Receipt Advice.
| Use Case number | 7 |
|---|---|
Use Case Name |
Goods has been received with damages on a Transport Handling Unit. |
Use Case Description |
This is the confirmation that the goods has arrived with a damage on a Transport Handling Unit, but received anyway. The Receipt Advice enables the goods receiver to inform the supplier that the goods/service arrived with damages on a Transport Handling Unit. A claim process for this will be started with the Supplier or Carrier depending on who is responsible for transportation. (At a later stage, when the Transport Handling Units are opened and the content is checked, an updated Receipt Advice may be sent.) This enables the Supplier to issue the corresponding invoice and be ready for the claim process to start. |
Parties involved |
Buyer (In UBL: BuyerCustomerParty) Seller (In UBL: SellerSupplierParty) Despatch party (In UBL: DespatchSupplierParty) (Same legal entity as the Seller in this use case) Consignee party (In UBL: DeliveryCustomerParty) (Same legal entity as the Buyer in this use case). |
Pre conditions |
Advanced Despatch Advice is sent from Consignor to Consignee. Receipt Advice is sent from Consignee to Consignor. |
Post conditions |
Receipt advice is received by the sender of the goods. |
Assumptions |
|
The flow |
|
Result |
|
XML example file |
See Examples files Appendix A for a sample file illustrating Use Case 7. |
Use case 8 – Goods has been received with a missing Transport Handling Unit.
This use case is based on the recommendation that a receipt of goods or service should be confirmed by a Receipt Advice.
| Use Case number | 8 |
|---|---|
Use Case Name |
Goods has been received with a missing Transport Handling Unit. |
Use Case Description |
This is the confirmation that the goods has arrived with a Transport Handling Unit missing. The Receipt Advice enables the goods receiver to inform the supplier that the goods/service arrived with a Transport Handling Unit missing. A claim process for this will be started with the Supplier or Carrier depending on who is responsible for transportation. (At a later stage, when the Transport Handling Units are opened and the content is checked, an updated Receipt Advice may be sent.) This enables the Supplier to issue the corresponding invoice and be ready for the claim process to start. |
Parties involved |
Buyer (In UBL: BuyerCustomerParty) Seller (In UBL: SellerSupplierParty) Despatch party (In UBL: DespatchSupplierParty) (Same legal entity as the Seller in this use case) Consignee party (In UBL: DeliveryCustomerParty) (Same legal entity as the Buyer in this use case). |
Pre conditions |
Advanced Despatch Advice is sent from Consignor to Consignee. Receipt Advice is sent from Consignee to Consignor. |
Post conditions |
Receipt advice is received by the sender of the goods. |
Assumptions |
|
The flow |
|
Result |
|
XML example file |
See Examples files Appendix A for a sample file illustrating Use Case 8. |
Use case 9 – Goods has been received ok but when opening the Transport Handling Unit there is a shortage found.
This use case is based on the recommendation that a receipt of goods or service should be confirmed by a Receipt Advice.
| Use Case number | 9 |
|---|---|
Use Case Name |
Goods has been received ok but when opening the Transport Handling Unit there is a shortage found. |
Use Case Description |
This Receipt Advice is sent as an update at a later stage when the Transport Handling Units are opened and the content checked and a shortage found. The Receipt Advice enables the goods receiver to inform the supplier that the consignment had a shortage. A claim process for this will be started. The supplier is requested to replace the missing parts or to create a credit note. |
Parties involved |
Buyer (In UBL: BuyerCustomerParty) Seller (In UBL: SellerSupplierParty) Despatch party (In UBL: DespatchSupplierParty) (Same legal entity as the Seller in this use case) Consignee party (In UBL: DeliveryCustomerParty) (Same legal entity as the Buyer in this use case). |
Pre conditions |
Advanced Despatch Advice is sent from Consignor to Consignee. Receipt Advice is sent from Consignee to Consignor. |
Post conditions |
Receipt advice is received by the sender of the goods. |
Assumptions |
|
The flow |
|
Result |
|
XML example file |
See Examples files Appendix A for a sample file illustrating Use Case 9. |
4. Semantic datatypes
Semantic data types are used to bridge the gap between the semantic concepts expressed by the information elements and the technical implementation. The semantic data types define the allowed value domain for the content, and any additional information components (attributes) needed in order to ensure its precise interpretation.
4.1. Primitive types
Semantic data type content may be of the following primitive types. These primitive types were taken from ISO 15000-5:2014, Appendix A.
| Primitive type | Definition |
|---|---|
Binary |
A set of finite-length sequences of binary digits. |
Date |
Time point representing a calendar day on a time scale consisting of an origin and a succession of calendar ISO 8601:2004. |
Decimal |
A subset of the real numbers, which can be represented by decimal numerals. |
String |
A finite sequence of characters. |
4.2. Semantic data types
The different semantic data types are described in the tables below, where various features such as attributes, format, and decimals as well as the basic type are defined for each semantic data type. They are based on ISO 15000-5:2014.
When used in an instance document, each data element will contain data. In the below tables this is identified as the “content”. Whenever a business term is used this term shall always have content and therefore the content is always mandatory.
4.2.1. Amount
An amount states a numerical monetary value. The currency of the amount is defined as a separate business term.
| Amount is floating up to two fraction digits. |
| Component | Use | Primitive Type | Example |
|---|---|---|---|
Content |
Mandatory |
Decimal |
10000.25 |
4.2.2. Price Amount
A price amount states a numerical monetary amount value for data elements that contain item prices that may be multiplied by item quantities. The currency of the amount is defined as a separate business term.
| Unit price amount does not set restrictions on number of decimals, as contrast to the Amount type |
| Component | Use | Primitive Type | Example |
|---|---|---|---|
Content |
Mandatory |
Decimal |
10000.1234 |
4.2.3. Percentage
Percentages are given as fractions of a hundred (per cent) e.g. the value 34.78 % in percentage terms is given as 34.78.
| No restriction on number of decimals for percentages. |
| Component | Use | Primitive Type | Example |
|---|---|---|---|
Content |
Mandatory |
Decimal |
34.7812 |
4.2.4. Quantity
Quantities are used to state a number of units such as for items. The code for the Unit of Measure is defined as a separate business term.
| No restriction on number of decimals for quantities. |
| Component | Use | Primitive Type | Example |
|---|---|---|---|
Content |
Mandatory |
Decimal |
10000.1234 |
4.2.5. Code
Codes are used to specify allowed values in elements as well as for lists of options. Code is different from Identifier in that allowed values have standardized meanings that can be known by the recipient.
| Codes shall be entered exactly as shown in the selected code list |
| Component | Use | Primitive Type | Example |
|---|---|---|---|
Content |
Mandatory |
String |
Abc123 |
4.2.6. Identifier
Identifiers (IDs) are keys that are issued by the sender or recipient of a document or by a third party.
| The use of the attributes is specified for each information element. |
| Component | Use | Primitive Type | Example |
|---|---|---|---|
Content |
Mandatory |
String |
abc:123-DEF |
Scheme identifier |
Conditional |
String |
0088 |
Scheme version identifier |
Conditional |
String |
1.0 |
4.2.7. Date
Dates shall be in accordance to the “Calendar date complete representation” as specified by ISO 8601:2004, format YYYY-MM-DD.
| Dates shall not include timezone information. |
| Component | Use | Primitive Type | Example |
|---|---|---|---|
Content |
Mandatory |
Date |
2017-12-01 |
4.2.8. Time
Time shall be in accordance to the “Extended time format” as specified by ISO 8601:2004, format [hh]:[mm]:[ss].
| Time shall not include timezone information. Decimal fraction on seconds SHALL not be used. |
| Component | Use | Primitive Type | Example |
|---|---|---|---|
Content |
Mandatory |
Date |
09:30:12 |
4.2.9. Document Reference
Document Reference Types are identifiers that were assigned to a document or document line.
| Component | Use | Primitive Type | Example |
|---|---|---|---|
Content |
Mandatory |
String |
abc:123-DEF |
4.2.10. Text
Text is the actual wording of anything written or printed. Line breaks in the text may be present, and any line breaks should be preserved and respected by the receiver’s system
| Component | Use | Primitive Type | Example |
|---|---|---|---|
Content |
Mandatory |
String |
5% allowance when paid within 30 days |
4.2.11. Binary objects
Binary objects can be used to describe files which are transmitted together with the business document. Attachments shall be transmitted together with the business document. The binary object has two supplementary components: a Mime Code, which specifies the Mime type of the attachment and a Filename that is provided by (or on behalf of) the sender of the business document.
| Component | Use | Primitive Type | Example |
|---|---|---|---|
Content |
Mandatory |
Binary |
QmFzZTY0IGNvbnRlbnQgZXhhbXBsZQ== |
Mime Code |
Mandatory |
String |
image/jpeg |
Filename |
Mandatory |
String |
drawing5.jpg |
5. Code lists
5.1. Code lists for coded elements
Any element with the semantic data type = code, can mandate the use of a specific code list (or a fixed value). The applicable code lists can be found under Code lists in the top-menu bar. There you can find the valid codes, their names and description, and also links to where the same code list is used elsewhere in the transaction, or in other Logistics documents. Below are examples on usage of code lists for identifiers being used in all formats.
5.2. Code list for identifiers - Examples of usage
5.2.1. Party identifiers and party legal registration identifier scheme
All party identifiers (cac:PartyIdentification/cbc:ID) and party legal registration identifier (cac:PartyLegalEntity/cbc:CompanyID) has an optional scheme identifier attribute (@schemeID).
If used, the value shall be chosen from the ICD code list.
cac:PartyIdentification<cac:PartyIdentification>
<cbc:ID schemeID="0088">5790000435968</cbc:ID> (1)
</cac:PartyIdentification>
| 1 | schemeID attribute is optional, but when used, the codes must be from the ICD code list. |
5.2.2. Electronic address identifier scheme identifier
All electronic address identifiers (cbc:EndpointID/@schemeID) use the Electronic Address Scheme code list (EAS),
maintained by CEF.
Valid values are found in the EAS code list.
cbc:EndpointID<cbc:EndpointID schemeID="0184">DK87654321</cbc:EndpointID> (1)
| 1 | schemeID attribute is mandatory |
6. Description of selected parts of the Receipt Advice
Description of selected parts of Advanced Despatch Advice can be found in the BIS for Advanced Despatch Advice Only.
6.1. Parties
The following parties/roles are mandatory in the message.
6.1.1. Delivery Customer Party (DeliveryCustomerParty)
The party that received the Advanced Despatch Advice, receied or will receive the goods/service, and now creates/sends the Receipt Advice.
Example:
<cac:DeliveryCustomerParty>
<cac:Party>
<cbc:EndpointID schemeID="0088">5798000000124</cbc:EndpointID>
<cac:PartyIdentification>
<cbc:ID schemeID="0088"> 5790000435951</cbc:ID>
</cac:PartyIdentification>
<cac:PartyName>
<cbc:Name> Sender inc. </cbc:Name>
</cac:PartyName>
<cac:PostalAddress>
<cbc:StreetName>Avon Way</cbc:StreetName>
<cbc:AdditionalStreetName>Big projects</cbc:AdditionalStreetName>
<cbc:CityName>Bridgtown</cbc:CityName>
<cbc:PostalZone>ZZ99 1ZZ</cbc:PostalZone>
<cbc:CountrySubentity>Avon</cbc:CountrySubentity>
<cac:AddressLine>
<cbc:Line>3rd Floor, Room 5</cbc:Line>
</cac:AddressLine>
<cac:Country>
<cbc:IdentificationCode>GB</cbc:IdentificationCode>
</cac:Country>
</cac:PostalAddress>
<cac:PartyTaxScheme>
<cbc:CompanyID> GB523859989 </cbc:CompanyID>
<cac:TaxScheme>
<cbc:ID> VAT </cbc:ID>
</cac:TaxScheme>
</cac:PartyTaxScheme>
<cac:PartyLegalEntity>
<cbc:RegistrationName> Sender inc.</cbc:RegistrationName>
<cbc:CompanyID schemeID="0089"> GB523859989</cbc:CompanyID>
<cac:RegistrationAddress>
<cbc:CityName> Bridgtown </cbc:CityName>
<cac:Country>
<cbc:IdentificationCode> UK</cbc:IdentificationCode>
</cac:Country>
</cac:RegistrationAddress>
</cac:PartyLegalEntity>
<cac:Contact>
<cbc:Name>Mr Fred Churchill</cbc:Name>
<cbc:Telephone>0127 2653214</cbc:Telephone>
<cbc:ElectronicMail>fred@iytcorporation.gov.uk</cbc:ElectronicMail>
</cac:Contact>
</cac:Party>
</cac:DeliveryCustomerParty>
6.1.2. Despatch Supplier Party (DespatchSupplierParty)
The party that sent the Advanced Despatch Advice, delivered the goods or service, and will receive the Receipt Advice.
Example:
<cac:DespatchSupplierParty>
<cac:Party>
<cbc:EndpointID schemeID="0088"> 7300010000001</cbc:EndpointID>
<cac:PartyIdentification>
<cbc:ID schemeID="0088"> 7300010000001</cbc:ID>
</cac:PartyIdentification>
<cac:PartyName>
<cbc:Name> Sender inc. </cbc:Name>
</cac:PartyName>
<cac:PostalAddress>
<cbc:StreetName>Busy Street</cbc:StreetName>
<cbc:AdditionalStreetName>way 1</cbc:AdditionalStreetName>
<cbc:CityName>Farthing</cbc:CityName>
<cbc:PostalZone>AA99 1BB</cbc:PostalZone>
<cbc:CountrySubentity>Heremouthshire</cbc:CountrySubentity>
<cac:AddressLine>
<cbc:Line>The Roundabout</cbc:Line>
</cac:AddressLine>
<cac:Country>
<cbc:IdentificationCode>GB</cbc:IdentificationCode>
</cac:Country>
</cac:PostalAddress>
<cac:PartyTaxScheme>
<cbc:CompanyID> GB325456788</cbc:CompanyID>
<cac:TaxScheme>
<cbc:ID> VAT </cbc:ID>
</cac:TaxScheme>
</cac:PartyTaxScheme>
<cac:PartyLegalEntity>
<cbc:RegistrationName> Consortial</cbc:RegistrationName>
<cbc:CompanyID schemeID="0089"> SC234567 </cbc:CompanyID>
<cac:RegistrationAddress>
<cbc:CityName> Farthing </cbc:CityName>
<cac:Country>
<cbc:IdentificationCode> UK </cbc:IdentificationCode>
</cac:Country>
</cac:RegistrationAddress>
</cac:PartyLegalEntity>
<cac:Contact>
<cbc:Name> Mrs Bouquet</cbc:Name>
<cbc:Telephone> 0158 1233714 </cbc:Telephone>
<cbc:ElectronicMail> bouquet@fpconsortial.co.uk </cbc:ElectronicMail>
</cac:Contact>
</cac:Party>
</cac:DespatchSupplierParty>
6.2. Despatch Document Reference
This is the reference to the received Advanced Despatch Advice, and here the status of it can be reported. The reference must always be provided, but the Status must only be included when the Receipt Advice is used as a response to the Advanced Despatch Advice. When used as a response to a received shipment, this Status must be omitted. With the Status code the sender reports the status for when the Advanced Despatch Advice was received and processed. Following values can be used:
-
AB = Received, not yet validated. This status confirms that the Advanced Despatch Advice has been received ok, but the content is not yet validated.
-
AP = Accepted after validation. With this code the receiver confirms that the Advanced Despatch Advice contains valid information.
-
RE = Rejected after validation. With this code the receiver informs the supplier that there are formal errors in the Advanced Despatch Advice that need to be corrected and a new Advanced Despatch Advice sent.
At line level there is also a reference to the Despatch Advice Line number.
Example:
<cac:DespatchDocumentReference>
<cbc:ID>565899</cbc:ID>
<cbc:IssueDate>2021-09-10</cbc:IssueDate>
<cbc:IssueTime>12:00:00+01:00</cbc:IssueTime>
<cbc:DocumentStatusCode>RE</cbc:DocumentStatusCode>
<cbc:DocumentDescription>Incorrect Identity of the buyer.</cbc:DocumentDescription>
</cac:DespatchDocumentReference>
6.3. Additional Document Reference
Here any document that is relevant for the Receipt Advice can be referred to, included or linked to. Typically photos to document damages on received Transport Handling Units can be attached.
<cac:AdditionalDocumentReference>
<cbc:ID> 7648779</cbc:ID>
<cbc:DocumentType> DamageReportPhoto </cbc:DocumentType>
<cac:Attachment>
<cbc:EmbeddedDocumentBinaryObject mimeCode="application/pdf" filename="Damage-Report-01.pdf">
aHR0cHM6Ly90ZXN0LXZlZmEuZGlmaS5uby9wZXBwb2xiaXMvcG9hY2MvYmlsbGluZy8zLjAvYmlzLw== </cbc:EmbeddedDocumentBinaryObject>
<cac:ExternalReference>
<cbc:URI> www.beast.se </cbc:URI>
</cac:ExternalReference>
</cac:Attachment>
</cac:AdditionalDocumentReference>
6.4. Consignment
The Consignment describes how and when the goods/service has been delivered. If the ID is a GS1 GINC (Global Identification Number for Consignment), it should be indicated by the attribute @schemeID. If it is not, the attribute can be omitted. The Global Identification Number for Consignment (GINC) is a number that identifies a Consignment, which is a logical grouping of goods (one or more logistics units) transferred to a freight forwarder to be transported for a specific journey. The consignment number must be allocated by a freight forwarder (or a carrier acting as a freight forwarder) or a consignor, but only if prior agreement of the freight forwarder is given.
The Reciver can accept or reject everything in the Consignment with a Condition code, a Reason Code and a text describing why it is rejected when rejected. Valid Condition codes are:
-
AP = Accepted, no problems found.
-
CA = Accepted with claims. Description of found issues are provided.
-
RE = Rejected, the whole Consignment was rejected and the goods/service not received.
<cac:Consignment>
<cbc:ID schemeID="GINC">735005233GS1TRANSPORT000001</cbc:ID>
<cac:Status>
<cbc:ConditionCode>CA</cbc:ConditionCode>
<cbc:StatusReasonCode>4</cbc:StatusReasonCode>
<cbc:StatusReason>Delivery outside requested time window.</cbc:StatusReason>
</cac:Status>
<cac:CarrierParty>
<cac:PartyIdentification>
<cbc:ID schemeID="0088"> 5790000435951</cbc:ID>
</cac:PartyIdentification>
<cac:PartyName>
<cbc:Name>Name</cbc:Name>
</cac:PartyName>
<cac:Person>
<cac:IdentityDocumentReference>
<cbc:ID>45642323</cbc:ID>
<cbc:DocumentType>DriverLicence</cbc:DocumentType>
</cac:IdentityDocumentReference>
</cac:Person>
</cac:CarrierParty>
</cac:Consignment>
6.5. Delivery
The actual delivery time is showed here, together with the Terms of Delivery.
<cac:Delivery>
<cbc:ActualDeliveryDate>2021-09-27</cbc:ActualDeliveryDate>
<cbc:ActualDeliveryTime>16:00:00+01:00</cbc:ActualDeliveryTime>
<cac:DeliveryTerms>
<cbc:ID> EXW </cbc:ID>
<cbc:SpecialTerms> EQN-06</cbc:SpecialTerms>
<cac:DeliveryLocation>
<cbc:ID> Kalmar </cbc:ID>
</cac:DeliveryLocation>
</cac:DeliveryTerms>
</cac:Delivery>
6.6. Transport Handling Unit
A list of Transport Handling Units can be provided in the Receipt Advice. If one is included, all must be. It is not allowed to show only some of the Transport Handling Units. If the ID has the format of an SSCC, the attribute @schemeID should be included to indicate it.
If any damage is found on the Transport Handling Unit at arrival, it can be reported here. If a photo (or other document) is required for documentation, they can be sent at header level in AdditionalDocumentReference.
The Condition code describes if the Transport Handling Unit was ok or not. A text can also be provided in the Damage Remark.
<cac:TransportHandlingUnit>
<cbc:ID schemeID="SSCC">173500538500000016</cbc:ID>
<cbc:TransportHandlingUnitTypeCode> AG </cbc:TransportHandlingUnitTypeCode>
<cac:Status>
<cbc:ConditionCode>CA</cbc:ConditionCode>
<cbc:StatusReasonCode>4</cbc:StatusReasonCode>
<cbc:StatusReason>Pallet cover broken, see attached photo.</cbc:StatusReason>
</cac:Status>
</cac:TransportHandlingUnit>
6.7. Receipt Line
Since the ReceiptLine is mandatory in UBL, we need to always include lines in the Receipt Advice. To avoid misunderstandings, all lines in the Advanced Despatch Advice must be included in the Receipt Advice, not only the ones with a problem. Each line contains several element and some of them are described here:
6.7.1. Received Quantity (ReceivedQuantity)
This quantity is the whole received quantity, including also what has been rejected.
6.7.2. Shortage Quantity (ShortQuantity)
Here is reported what is missing - how much less quantity that was received than ordered.
6.7.3. Rejected Quantity (RejectedQuantity)
This quantity is a part of the Received Quantity, but for some reason it can not be used/accepted.
6.7.4. Oversupply Quantity (OversupplyQuantity)
The Oversupply Quantity is a part of the Received Quantity. If a higher quantity is received than ordered, it is reported here.
6.7.5. Action Code (ActionCode)
For Shortage and Rejected Quantities there is an Action Code to inform how the customer wants the supplier to compensate.
6.7.6. Reason Code (ReasonCode)
For Rejected Quantities there is a Reason Code and a textual equivalent to inform about the reason of the rejection.
<cac:ReceiptLine>
<cbc:ID>1</cbc:ID>
<cbc:Note>SAMPLE</cbc:Note>
<cbc:ReceivedQuantity unitCode="KGM">90</cbc:ReceivedQuantity>
<cbc:ShortQuantity unitCode="KGM">10</cbc:ShortQuantity>
<cbc:ShortageActionCode>1</cbc:ShortageActionCode>
<cbc:RejectedQuantity unitCode="KGM">1</cbc:RejectedQuantity>
<cbc:RejectReasonCode>3</cbc:RejectReasonCode>
<cbc:RejectReason>Wrong item delivered.</cbc:RejectReason>
<cbc:RejectActionCode>2</cbc:RejectActionCode>
<cbc:OversupplyQuantity unitCode="KGM">5</cbc:OversupplyQuantity>
6.7.7. Order line reference
Used to provide a reference to the purchase order on which the Advanced Despatch Advice and Receipt Advice are based. There may be multiple Advanced Despatch Advices to cover one purchase order and one Advanced Despatch Advice may include references to multiple orders. When all the lines of the Advanced Despatch Advice and thus the Receipt Advice relate to the same purchase order, the order reference is indicated only in the header. When the lines of the Advanced Despatch Advice relate to different purchase orders, the order references must be indicated in the lines instead. The reference to Order Line-ID is required in the UBL syntax. To cater for scenarios where no order line reference exist a dummy value must be applied. The dummy value must consist of the characters NA.
<cac:OrderLineReference>
<cbc:LineID>1</cbc:LineID>
<cbc:SalesOrderLineID>10</cbc:SalesOrderLineID>
<cac:OrderReference>
<cbc:ID>AEG012345</cbc:ID>
<cbc:SalesOrderID>5678985 </cbc:SalesOrderID>
</cac:OrderReference>
</cac:OrderLineReference>
<cac:OrderReference>
<cbc:ID>AEG0123456</cbc:ID>
</cac:OrderReference>
6.7.8. Item
This part provides the Name and Identity of the Item that is received in this line.
<cac:Item>
<cbc:Name>Beeswax</cbc:Name>
<cac:BuyersItemIdentification>
<cbc:ID>6578489</cbc:ID>
</cac:BuyersItemIdentification>
<cac:SellersItemIdentification>
<cbc:ID>17589683</cbc:ID>
</cac:SellersItemIdentification>
<cac:ManufacturersItemIdentification>
<cbc:ID> 17589683</cbc:ID>
</cac:ManufacturersItemIdentification>
<cac:StandardItemIdentification>
<cbc:ID schemeID="0160"> 1234567891234</cbc:ID>
<cbc:ExtendedID>22114455</cbc:ExtendedID>
</cac:StandardItemIdentification>
</cac:Item>
7. Peppol Identifiers
PEPPOL has defined a PEPPOL Policy for identifiers, policy 8 that specifies how to use identifiers in both its transport infrastructure and within the documents exchanged across that infrastructure. It also introduces principles for any identifiers used in the PEPPOL environment. The policies that apply to this BIS are the following:
7.1. Profiles and messages
All messages contains ProfileID and CustomizationID. ProfileID identifies what business process a given message is part of, and CustomizationID identifies the kind of message and the rules applied.
Profiles are connected to one business process, and may contain multiple document types. Valid document instances shall contain corresponding ProfileID and CustomizationID.
| CustomizationID is a string without spaces. The list below contains spaces in CustomizationID to make them easier to read. Make sure to remove any spaces before use. |
7.2. Customization and Profile identifiers
In the table below you will find the values to be used as the specification identifier and the business process type for this profile
| Type | Element cbc:CustomizationID |
Element cbc:ProfileID |
|---|---|---|
Advanced Despatch Advice (Trdm120) |
urn:fdc:peppol.eu:logistics:trns:advanced_despatch_advice:1 |
urn:fdc:peppol.eu:logistics:bis:despatch_advice_w_receipt_advice:1 |
Receipt Advice (Trdm128) |
urn:fdc:peppol.eu:logistics:trns:receipt_advice:1 |
7.3. Namespaces
The advanced despatch advice data model is bound to UBL 2.1 of the document type UBL Despatch Advice 2.1. The target namespace for the UBL 2.1 Despatch Advice is:
urn:oasis:names:specification:ubl:schema:xsd:DespatchAdvice-2
The receipt advice data model is bound to UBL 2.3 of the document type {ubl-receipt-advice}. The target namespace for the UBL 2.3 Receipt Advice is:
urn:oasis:names:specification:ubl:schema:xsd:ReceiptAdvice-2
