The PEPPOL Business Interoperability Specification, “BIS” from here on after, has been developed by the OpenPEPPOL AISBL Post Award Coordinating Community and is published as part of the PEPPOL specifications.
Link to main site of documentation
1. Introduction to OpenPeppol and BIS
This Peppol BIS (Business Interoperability Specification) is a result of work within the Peppol Logistics Incubation Project.
This BIS provides a set of specifications for implementing a Peppol business process. The document is concerned with clarifying requirements for ensuring interoperability of pan-European Public eProcurement and provides guidelines for supporting these requirements and how to implement them.
1.1. Background and objective
The Peppol BIS provides a set of specifications for implementing Peppol business documents. The specifications enable any company to issue electronic documents that fulfill legal and business processing requirement within the European Union and the EEA. It supports a subset of information that is used by most industries and enables users to issue documents (invoices, orders, despatch advices, etc…) that are valid for cross border trade within the European Union and the EEA.
The purpose of this document is to describe a common format for the Transportation Status message in the European market, and to facilitate an efficient implementation and increased use of electronic collaboration regarding the transportation process based on this format.
1.2. Audience
The audience for this document is organizations wishing to be PEPPOL enabled for exchanging electronic business documents, and/or their ICT-suppliers.
These organizations may be:
-
Service providers
-
Contracting Authorities
-
Economic Operators
-
Software Developers
More specifically it is addressed towards the following roles:
-
ICT Architects
-
ICT Developers
-
Business Experts
For further information, please see PEPPOL BIS common text and introduction.
2. Principles and prerequisites
This chapter describes the principles and assumptions that underlie the use of the Transportation Status Only.
This profile describes a process where the Transportation Status is sent based on a agreement between the Sender and Receiver and without the use of a Transportation Status Request.
2.1. Business processes in scope
The processes covered by this profile are:
-
The Transportation Status is used to report the status on a transport.
The main activities supported by this message are:
-
Report status on a transport according to an agreement on what is to be reported. Status may be reported for
-
All executions statuses for a shipment, a consignment or a transport handling unit
-
Deviations
-
2.2. Parties and roles
The table below gives the definitions of the parties and roles involved in the Transportation status process.
| Business partners | Definition |
|---|---|
Transport User |
The Transport User is the user of the transport service, often the consignor. |
Transport Service Provider |
The Transport Service Provider is the provider of the transport services, often the carrier. |
| Role/actor | Definition |
|---|---|
Sender (cac:SenderParty) |
The sender of the Transportation Status. |
Receiver (cac:ReceiverParty) |
The receiver of the Transportation Status. |
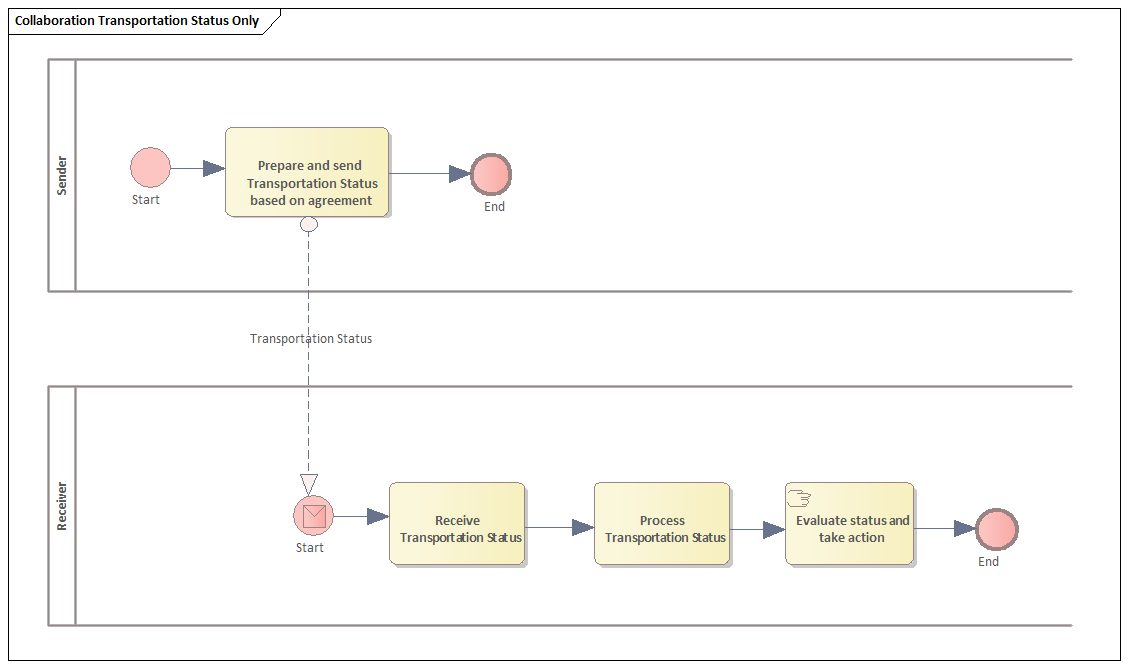
The diagram below shows the roles in the Transportation status process.
3. Processes and use cases
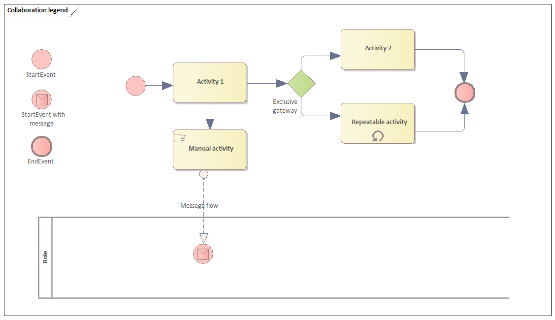
3.1. Legend for BPMN diagrams
The diagrams are expressed in the BPMN notation. The diagram below serves as an explanation for the diagrams used in the process descriptions.
The following section and diagrams show the choreography of the business process involving various parties.
3.2. Transportation status only
The following diagram shows a process where the Sender sends a Transportation Status to the Receiver based on a previous agreement. The different types of statues that can be sent are described in chapter 3.3 Typical use cases.
Parties involved:
-
The Sender of a Transportation Status is the party that is providing the transport services (Transport Service Provider), normally the Carrier or the Freight Forwarder.
-
The Receiver of the Transportation Status can be any party having an agreement with the Transport Service Provider on receiving a status on the transport, normally the Consignor or the Consignee.
3.3. Typical use cases
3.3.1. Use case 1 – Status on all transport events
| Use Case Number | 1 |
|---|---|
Use Case Name |
Status on all transport events. |
Use Case Description |
The Transportation Status reports status on all transport events up to date including the current status of the transport. The Transportation Status Type Code must be set to 4 (All execution statuses). |
Parties involved |
Sender |
Assumptions |
The transport is agreed in a Transport Execution Plan or similar document. The receiver of the Transportation Status has an agreement to get the status being sent. |
The flow |
|
XML example file |
See Examples files Appendix A for a sample file illustrating Use Case 1. |
3.3.2. Use case 2 – Status on a specific transport event
| Use Case Number | 2 |
|---|---|
Use Case Name |
Status on a specific transport event. |
Use Case Description |
The Transportation Status reports status on a specific transport event. The Transportation Status Type Code must be set to 4 (All execution statuses) and the event must be specified under Consignment/Transport Event. |
Parties involved |
Sender |
Assumptions |
The transport is agreed in a Transport Execution Plan or similar document. The receiver of the Transportation Status has an agreement to get the status being sent. |
The flow |
|
XML example file |
See Examples files Appendix A for a sample file illustrating Use Case 2. |
3.3.3. Use case 3 – Deviations
| Use Case Number | 3 |
|---|---|
Use Case Name |
Deviations. |
Use Case Description |
The Transportation Status reports any deviations on a shipment. The Transportation Status Type Code must be set to 3 (Deviations) and the reason for the deviations must be stated in the Transportation Execution Status Code with addtional information in Description. |
Parties involved |
Sender |
Assumptions |
The transport is agreed in a Transport Execution Plan or similar document. The receiver of the Transportation Status has an agreement to get the status being sent. |
The flow |
|
XML example file |
See Examples files Appendix A for a sample file illustrating Use Case 3. |
4. Semantic datatypes
Semantic data types are used to bridge the gap between the semantic concepts expressed by the information elements and the technical implementation. The semantic data types define the allowed value domain for the content, and any additional information components (attributes) needed in order to ensure its precise interpretation.
4.1. Primitive types
Semantic data type content may be of the following primitive types. These primitive types were taken from ISO 15000-5:2014, Appendix A.
| Primitive type | Definition |
|---|---|
Binary |
A set of finite-length sequences of binary digits. |
Date |
Time point representing a calendar day on a time scale consisting of an origin and a succession of calendar ISO 8601:2004. |
Decimal |
A subset of the real numbers, which can be represented by decimal numerals. |
String |
A finite sequence of characters. |
4.2. Semantic data types
The different semantic data types are described in the tables below, where various features such as attributes, format, and decimals as well as the basic type are defined for each semantic data type. They are based on ISO 15000-5:2014.
When used in an instance document, each data element will contain data. In the below tables this is identified as the “content”. Whenever a business term is used this term shall always have content and therefore the content is always mandatory.
4.2.1. Amount
An amount states a numerical monetary value. The currency of the amount is defined as a separate business term.
| Amount is floating up to two fraction digits. |
| Component | Use | Primitive Type | Example |
|---|---|---|---|
Content |
Mandatory |
Decimal |
10000.25 |
4.2.2. Price Amount
A price amount states a numerical monetary amount value for data elements that contain item prices that may be multiplied by item quantities. The currency of the amount is defined as a separate business term.
| Unit price amount does not set restrictions on number of decimals, as contrast to the Amount type |
| Component | Use | Primitive Type | Example |
|---|---|---|---|
Content |
Mandatory |
Decimal |
10000.1234 |
4.2.3. Percentage
Percentages are given as fractions of a hundred (per cent) e.g. the value 34.78 % in percentage terms is given as 34.78.
| No restriction on number of decimals for percentages. |
| Component | Use | Primitive Type | Example |
|---|---|---|---|
Content |
Mandatory |
Decimal |
34.7812 |
4.2.4. Quantity
Quantities are used to state a number of units such as for items. The code for the Unit of Measure is defined as a separate business term.
| No restriction on number of decimals for quantities. |
| Component | Use | Primitive Type | Example |
|---|---|---|---|
Content |
Mandatory |
Decimal |
10000.1234 |
4.2.5. Code
Codes are used to specify allowed values in elements as well as for lists of options. Code is different from Identifier in that allowed values have standardized meanings that can be known by the recipient.
| Codes shall be entered exactly as shown in the selected code list |
| Component | Use | Primitive Type | Example |
|---|---|---|---|
Content |
Mandatory |
String |
Abc123 |
4.2.6. Identifier
Identifiers (IDs) are keys that are issued by the sender or recipient of a document or by a third party.
| The use of the attributes is specified for each information element. |
| Component | Use | Primitive Type | Example |
|---|---|---|---|
Content |
Mandatory |
String |
abc:123-DEF |
Scheme identifier |
Conditional |
String |
0088 |
Scheme version identifier |
Conditional |
String |
1.0 |
4.2.7. Date
Dates shall be in accordance to the “Calendar date complete representation” as specified by ISO 8601:2004, format YYYY-MM-DD.
| Dates shall not include timezone information. |
| Component | Use | Primitive Type | Example |
|---|---|---|---|
Content |
Mandatory |
Date |
2017-12-01 |
4.2.8. Time
Time shall be in accordance to the “Extended time format” as specified by ISO 8601:2004, format [hh]:[mm]:[ss].
| Time shall not include timezone information. Decimal fraction on seconds SHALL not be used. |
| Component | Use | Primitive Type | Example |
|---|---|---|---|
Content |
Mandatory |
Date |
09:30:12 |
4.2.9. Document Reference
Document Reference Types are identifiers that were assigned to a document or document line.
| Component | Use | Primitive Type | Example |
|---|---|---|---|
Content |
Mandatory |
String |
abc:123-DEF |
4.2.10. Text
Text is the actual wording of anything written or printed. Line breaks in the text may be present, and any line breaks should be preserved and respected by the receiver’s system
| Component | Use | Primitive Type | Example |
|---|---|---|---|
Content |
Mandatory |
String |
5% allowance when paid within 30 days |
4.2.11. Binary objects
Binary objects can be used to describe files which are transmitted together with the business document. Attachments shall be transmitted together with the business document. The binary object has two supplementary components: a Mime Code, which specifies the Mime type of the attachment and a Filename that is provided by (or on behalf of) the sender of the business document.
| Component | Use | Primitive Type | Example |
|---|---|---|---|
Content |
Mandatory |
Binary |
QmFzZTY0IGNvbnRlbnQgZXhhbXBsZQ== |
Mime Code |
Mandatory |
String |
image/jpeg |
Filename |
Mandatory |
String |
drawing5.jpg |
5. Code lists
5.1. Code lists for coded elements
Any element with the semantic data type = code, can mandate the use of a specific code list (or a fixed value). The applicable code lists can be found under Code lists in the top-menu bar. There you can find the valid codes, their names and description, and also links to where the same code list is used elsewhere in the transaction, or in other Logistics documents. Below are examples on usage of code lists for identifiers being used in all formats.
5.2. Code list for identifiers - Examples of usage
5.2.1. Party identifiers and party legal registration identifier scheme
All party identifiers (cac:PartyIdentification/cbc:ID) and party legal registration identifier (cac:PartyLegalEntity/cbc:CompanyID) has an optional scheme identifier attribute (@schemeID).
If used, the value shall be chosen from the ICD code list.
cac:PartyIdentification<cac:PartyIdentification>
<cbc:ID schemeID="0088">5790000435968</cbc:ID> (1)
</cac:PartyIdentification>
| 1 | schemeID attribute is optional, but when used, the codes must be from the ICD code list. |
5.2.2. Electronic address identifier scheme identifier
All electronic address identifiers (cbc:EndpointID/@schemeID) use the Electronic Address Scheme code list (EAS),
maintained by CEF.
Valid values are found in the EAS code list.
cbc:EndpointID<cbc:EndpointID schemeID="0184">DK87654321</cbc:EndpointID> (1)
| 1 | schemeID attribute is mandatory |
6. Description of selected parts of the Transportation Status
6.1. Parties
The following parties/roles must be specified in the message.
6.1.1. Sender (SenderParty)
The sender of the Transportation Status.
Example:
<cac:SenderParty>
<cbc:EndpointID schemeID="0198">DK10154596</cbc:EndpointID>
<cac:PartyIdentification>
<cbc:ID schemeID="0088">7300010000001</cbc:ID>
</cac:PartyIdentification>
<cac:PartyName>
<cbc:Name>DHL Express</cbc:Name>
</cac:PartyName>
<cac:PostalAddress>
<cbc:StreetName>Jydekrogen 14</cbc:StreetName>
<cbc:AdditionalStreetName>Indkørsel 5</cbc:AdditionalStreetName>
<cbc:CityName>Vallensbæk Landsby</cbc:CityName>
<cbc:PostalZone>2625</cbc:PostalZone>
<cbc:CountrySubentity>Region Hovedstaden</cbc:CountrySubentity>
<cac:AddressLine>
<cbc:Line>Bygning 5</cbc:Line>
</cac:AddressLine>
<cac:Country>
<cbc:IdentificationCode>DK</cbc:IdentificationCode>
</cac:Country>
</cac:PostalAddress>
<cac:PartyTaxScheme>
<cbc:CompanyID>GB325456788</cbc:CompanyID>
<cac:TaxScheme>
<cbc:ID>VAT</cbc:ID>
</cac:TaxScheme>
</cac:PartyTaxScheme>
<cac:PartyLegalEntity>
<cbc:RegistrationName>Consortial</cbc:RegistrationName>
<cbc:CompanyID schemeID="0089">SC234567</cbc:CompanyID>
<cac:RegistrationAddress>
<cbc:CityName>Farthing</cbc:CityName>
<cac:Country>
<cbc:IdentificationCode>GB</cbc:IdentificationCode>
</cac:Country>
</cac:RegistrationAddress>
</cac:PartyLegalEntity>
<cac:Contact>
<cbc:Name>Mrs Receiver</cbc:Name>
<cbc:Telephone>0158 1233714</cbc:Telephone>
<cbc:ElectronicMail>msreceiver@tplogistics.co.uk</cbc:ElectronicMail>
</cac:Contact>
</cac:SenderParty>
6.1.2. Receiver (ReceiverParty)
The receiver of the Transportation Status.
<cac:ReceiverParty>
<cbc:EndpointID schemeID="0198">DK41955619</cbc:EndpointID>
<cac:PartyIdentification>
<cbc:ID schemeID="0088">7300010000001</cbc:ID>
</cac:PartyIdentification>
<cac:PartyName>
<cbc:Name>Leman</cbc:Name>
</cac:PartyName>
<cac:PostalAddress>
<cbc:StreetName>Ventrupvej 6</cbc:StreetName>
<cbc:AdditionalStreetName>Greve Landsby</cbc:AdditionalStreetName>
<cbc:CityName>Greve</cbc:CityName>
<cbc:PostalZone>2670</cbc:PostalZone>
<cbc:CountrySubentity>Region Sjælland</cbc:CountrySubentity>
<cac:AddressLine>
<cbc:Line>Bygning 5</cbc:Line>
</cac:AddressLine>
<cac:Country>
<cbc:IdentificationCode>DK</cbc:IdentificationCode>
</cac:Country>
</cac:PostalAddress>
<cac:PartyTaxScheme>
<cbc:CompanyID>GB325456788</cbc:CompanyID>
<cac:TaxScheme>
<cbc:ID>VAT</cbc:ID>
</cac:TaxScheme>
</cac:PartyTaxScheme>
<cac:PartyLegalEntity>
<cbc:RegistrationName>Consortial</cbc:RegistrationName>
<cbc:CompanyID schemeID="0089">SC234567</cbc:CompanyID>
<cac:RegistrationAddress>
<cbc:CityName>Farthing</cbc:CityName>
<cac:Country>
<cbc:IdentificationCode>GB</cbc:IdentificationCode>
</cac:Country>
</cac:RegistrationAddress>
</cac:PartyLegalEntity>
<cac:Contact>
<cbc:Name>Mr Sender</cbc:Name>
<cbc:Telephone>0158 1233714</cbc:Telephone>
<cbc:ElectronicMail>sender@consignor-company.co.uk</cbc:ElectronicMail>
</cac:Contact>
</cac:ReceiverParty>
6.2. Document identification
The Transportation Status is identified by the Document ID on header level.
Example:
<cbc:ID>TS_1</cbc:ID>
6.3. Shipping order ID
The Shipping order ID refers to the shipping order that the status is to be reported on.
Example:
<cbc:ShippingOrderID>KHN23-44044</cbc:ShippingOrderID>
6.4. Transportation status codes
The Transportation status type code identifies the type of status that is reported. The following codes can be used:
-
3=Deviations
-
4=All execution statues
The Transport Execution Status Code identifies the actual status of the shipment, consignment or transport handling unit that is being reported. Codes according to code list.
Example:
<cbc:TransportationStatusTypeCode listID="TrStatus1">3</cbc:TransportationStatusTypeCode>
<cbc:TransportExecutionStatusCode>35</cbc:TransportExecutionStatusCode>
6.5. Transport event
Status may be reported on one or more transport events during the transport. Identification, date and time of the event must be stated, and a Transport Event Type Code may be used to detail the status. A signature may also be added to the transport event status.
Example:
<cac:TransportEvent>
<cbc:IdentificationID>1234</cbc:IdentificationID>
<cbc:OccurrenceDate>2023-06-06</cbc:OccurrenceDate>
<cbc:OccurrenceTime>09:29:30+01:00</cbc:OccurrenceTime>
<cbc:TransportEventTypeCode>1</cbc:TransportEventTypeCode>
<cac:Signature>
<cbc:ID>3453</cbc:ID>
<cbc:ValidationDate>2021-09-29</cbc:ValidationDate>
<cbc:ValidationTime>09:49:00+01:00</cbc:ValidationTime>
<cac:SignatoryParty>
<cac:PartyName>
<cbc:Name>HUS Hospital</cbc:Name>
</cac:PartyName>
<cac:PostalAddress>
<cbc:StreetName>Topeliuksenkatu 5</cbc:StreetName>
<cbc:AdditionalStreetName>Purchasing</cbc:AdditionalStreetName>
<cbc:CityName>Helsinki</cbc:CityName>
<cbc:PostalZone>00260</cbc:PostalZone>
<cbc:CountrySubentity>Heremouthshire</cbc:CountrySubentity>
<cac:AddressLine>
<cbc:Line>Gate 34</cbc:Line>
</cac:AddressLine>
<cac:Country>
<cbc:IdentificationCode>FI</cbc:IdentificationCode>
</cac:Country>
</cac:PostalAddress>
<cac:Person>
<cbc:ID schemeID="zzz">45976</cbc:ID>
<cbc:FirstName>Valiry</cbc:FirstName>
<cbc:FamilyName>Sender</cbc:FamilyName>
<cbc:JobTitle>Director</cbc:JobTitle>
</cac:Person>
</cac:SignatoryParty>
<cac:DigitalSignatureAttachment>
<cbc:EmbeddedDocumentBinaryObject mimeCode="application/pdf" filename="Hours-spent.pdf">aHR0cHM6Ly90ZXN0LXZlZmEuZGlmaS5uby9wZXBwb2xiaXMvcG9hY2MvYmlsbGluZy8zLjAvYmlzLw==</cbc:EmbeddedDocumentBinaryObject>
<cac:ExternalReference>
<cbc:URI>www.beast.se</cbc:URI>
</cac:ExternalReference>
</cac:DigitalSignatureAttachment>
</cac:Signature>
</cac:TransportEvent>
6.6. Consignment
In this profile consignment is used to identify any transport events or transport handling units that it is requested status on. If the ID is a GS1 GINC (Global Identification Number for Consignment), it should be indicated by the attribute @schemeID. If it is not, the attribute can be omitted. This number identifies a consignment, which is a logical grouping of goods (one or more logistics units) transferred to a freight forwarder to be transported for a specific journey. The consignment number must be allocated by a freight forwarder (or a carrier acting as a freight forwarder) or a consignor, but only if prior agreement of the freight forwarder is given.
Example:
<cac:Consignment>
<cbc:ID schemeID="GINC">735005233GS1TRANSPORT000001</cbc:ID>
<cac:Status>
<cbc:ConditionCode listID="zzz">4</cbc:ConditionCode>
<cbc:Description>Description</cbc:Description>
</cac:Status>
<cac:TransportEvent>
<cbc:IdentificationID>21412312412</cbc:IdentificationID>
<cbc:OccurrenceDate>2023-06-01</cbc:OccurrenceDate>
<cbc:OccurrenceTime>10:23:34</cbc:OccurrenceTime>
<cbc:TransportEventTypeCode>1</cbc:TransportEventTypeCode>
<cac:Period>
<cbc:StartDate>2021-09-25</cbc:StartDate>
<cbc:StartTime>12:00:00</cbc:StartTime>
<cbc:EndDate>2021-09-27</cbc:EndDate>
<cbc:EndTime>12:00:00</cbc:EndTime>
</cac:Period>
</cac:TransportEvent>
<cac:TransportHandlingUnit>
<cbc:ID schemeID="SSCC">173500538500000016</cbc:ID>
<cac:Status>
<cbc:ConditionCode listID="zzz">4</cbc:ConditionCode>
<cbc:Description>Package with id 2342556523 is damaged</cbc:Description>
</cac:Status>
</cac:TransportHandlingUnit>
</cac:Consignment>
7. Peppol Identifiers
PEPPOL has defined a PEPPOL Policy for identifiers, policy 8 that specifies how to use identifiers in both its transport infrastructure and within the documents exchanged across that infrastructure. It also introduces principles for any identifiers used in the PEPPOL environment. The policies that apply to this BIS are the following:
7.1. Profiles and messages
All messages contains ProfileID and CustomizationID. ProfileID identifies what business process a given message is part of, and CustomizationID identifies the kind of message and the rules applied.
Profiles are connected to one business process, and may contain multiple document types. Valid document instances shall contain corresponding ProfileID and CustomizationID.
| CustomizationID is a string without spaces. The list below contains spaces in CustomizationID to make them easier to read. Make sure to remove any spaces before use. |
7.2. Customization and Profile identifiers
In the table below you will find the values to be used as the specification identifier and the business process type for this profile.
| Type | Element cbc:CustomizationID |
Element cbc:ProfileID |
|---|---|---|
Transportation status (Trdm127) |
urn:fdc:peppol.eu:logistics:trns:transportation_status:1 |
urn:fdc:peppol.eu:logistics:bis:transportation_status_only:1 |
7.3. Namespaces
The Transportation Status data model is bound to UBL 2.3 of the document type {ubl-transportation-status}. The target namespace for the UBL2.3 TransportationStatus is: urn:oasis:names:specification:ubl:schema:xsd:TransportationStatus-2
