PINT A-NZ Billing BIS

OpenPEPPOL AISBL, Post-Award Coordinating Community Version 1.1.1

Link to main site of documentation

Introduction

This Peppol Business Interoperability Specification (BIS) is concerned with clarifying requirements for ensuring interoperability, and provides a set of specifications for implementing a billing business process. It is based on the Peppol International Invoice (PINT) framework, and includes localisations to support Australian and New Zealand business and legal requirements.

There is an optional specification available which supports self-billing in Australia and New Zealand.

Any instance of Value Added Tax (VAT) or Consumption Tax (CT) should be read to mean Goods and Services Tax (GST) in the A-NZ context.

The purpose of this document is to describe the use of the invoice and credit note messages in Peppol, and to facilitate an efficient implementation and increased use of electronic collaboration regarding the billing process based on these formats.

Statement of copyright

This Peppol Business Interoperability Specification (Peppol BIS) document is a Country Specification based on the PINT. The restrictions on PINT implemented in this Peppol BIS are identified in the conformance statement provided in appendix A.

The copyright of PINT is owned by OpenPEPPOL and its members. OpenPEPPOL AISBL holds the copyright of this Peppol BIS.

This Peppol BIS document may not be modified, re-distribute, sold or repackaged in any other way without the prior consent of OpenPEPPOL AISBL.

Document Structure

This document is structured as follows:

  • Chapter 1 gives general information on the business processes, requirements and functionalities.

  • Chapter 2 provides information on business related requirements supported by the invoice.

  • Chapter 3 provides information on legal and tax related requirements supported by the invoice.

  • Chapter 4 provides information about rules and calculations that applies to the invoice content.

  • Chapter 5.1 describes the BIS identifiers.

  • Chapter 5.2 describes the semantical data types.

  • Chapter 5.3 gives external links to the relevant UBL schemas.

Scope

This document is concerned with clarifying requirements for ensuring interoperability and provides guidelines for the support and implementation of these requirements. This document provides a detailed implementation guideline for the invoice and credit note transactions.

Audience

The audience for this document is organisations wishing to be Peppol enabled for exchanging electronic invoices, and/or their ICT-suppliers. These organisations may be:

  • Service providers

  • Contracting Authorities (CA)

  • Economic Operators (EO)

  • Software Developers

More specifically, roles addressed are the following:

  • ICT Architects

  • ICT Developers

  • Business Experts

For further information on Peppol/OpenPEPPOL see http://peppol.org

Benefits

The invoice and credit note provides simple support for invoicing where there is a need for credit note in addition to an invoice. Other potential benefits are, among others:

  • Can be mandated as a basis for national or regional eInvoicing initiatives.

  • Procurement agencies can use them as basis for moving all invoices into electronic form. The flexibility of the specifications allows the buyers to automate processing of invoices gradually, based on different sets of identifiers or references, based on a cost/benefit approach.

  • SME can offer their trading partners the option of exchanging standardised documents in a uniform way and thereby move all invoices/credit notes into electronic form.

  • Large companies can implement these transactions as standardised documents for general operations and implement custom designed bi-lateral connections for large trading partners.

  • Supports customers with need for more complex interactions.

  • Can be used as basis for restructuring of in-house processes of invoices.

  • Significant saving can be realised by the procuring agency by automating and streamlining in-house processing. The accounting can be automated significantly, approval processes simplified and streamlined, payment scheduled timely and auditing automated.

1. Business processes

1.1. Parties and roles

The diagram below shows the roles involved in the invoice and credit note transactions. The customer and invoice receiver is the same entity, as is the supplier and the invoice sender.

Functionality and roles

1.1.1. Parties

Customer

The customer is the legal person or organisation who is in demand of a product or service. Examples of customer roles: buyer, consignee, debtor, contracting authority.

Supplier

The supplier is the legal person or organisation who provides a product or service.

1.1.2. Roles

Creditor

One to whom a debt is owed. The party that claims the payment and is responsible for resolving billing issues and arranging settlement. The party that sends the invoice or credit note. Also known as invoice issuer, accounts receivable or seller.

Debtor

One who owes debt. The party responsible for making settlement relating to a purchase. The party that receives the invoice or credit note. Also known as invoicee, accounts payable, or buyer.

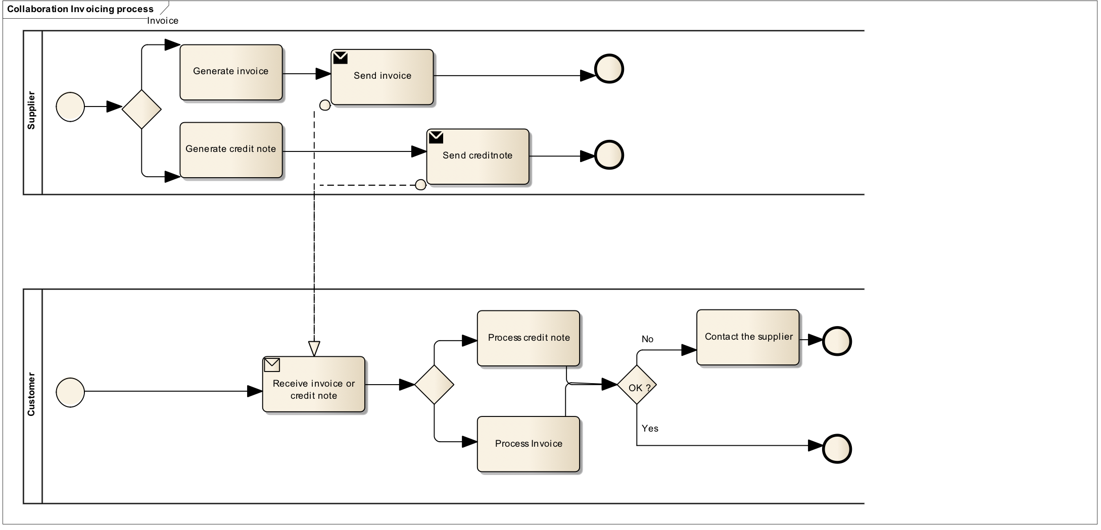
1.2. PINT Billing process

The invoicing process includes issuing and sending the invoice and the credit note from the supplier to the customer and the reception and handling of the same at the customer’s site.

The invoicing process is shown in this workflow:

  • A supplier issues and sends an invoice to a customer. The invoice refers to one order and a specification of delivered goods and services.

An invoice may also refer to a contract or a frame agreement. The invoice may specify articles (goods and services) with article number or article description.

  • The customer receives the invoice and processes it in the invoice control system leading to one of the following results:

    1. The customer fully approves the invoice, posts it in the accounting system and passes it on to be paid.

    2. The customer completely rejects the invoice, contacts the supplier and requests a credit note.

    3. The customer disputes parts of the invoice, contacts the supplier and requests a credit note and a new invoice.

The diagram below shows the basic invoicing process with the use of this Peppol BIS profile. This process assumes that both the invoice and the credit note are exchanged electronically.

The invoicing process

This profile covers the following invoice processes:

P1

Invoicing of deliveries of goods and services against purchase orders, based on a contract

P2

Invoicing deliveries of goods and services based on a contract

P3

Invoicing the delivery of an incidental purchase order

P4

Pre-payment

P5

Spot payment

P6

Payment in advance of delivery

P7

Invoices with references to a despatch advice

P8

Invoices with references to a despatch advice and a receiving advice

P9

Credit notes or invoices with negative amounts, issued for a variety of reasons including the return of empty packaging

1.3. Invoice functionality

An invoice may support functions related to a number of related (internal) business processes. This Peppol BIS shall support the following functions:

  • Accounting

  • Invoice verification against the contract, the purchase order and the goods and service delivered

  • Tax reporting

  • Auditing

  • Payment

In the following chapters an assessment is made of what information is needed for each of the functions listed above and whether it is in scope or out of scope for this Peppol BIS.

Explicit support for the following functions (but not limited to) is out of scope:

  • Inventory management

  • Delivery processes

  • Customs clearance

  • Marketing

  • Reporting

1.3.1. Accounting

Recording a business transaction into the financial accounts of an organization is one of the main objectives of the invoice. According to financial accounting best practice and TAX rules every Taxable person shall keep accounts in sufficient detail for TAX to be applied and its application checked by the tax authorities. For that reason, an invoice shall provide for the information at document and line level that enables booking on both the debit and the credit side.

1.3.2. Invoice verification

This process forms part of the Buyer’s internal business controls. The invoice shall refer to an authentic commercial transaction. Support for invoice verification is a key function of an invoice. The invoice should provide sufficient information to look up relevant existing documentation, electronic or paper, for example, and as applicable:

  • the relevant purchase order

  • the contract

  • the call for tenders, that was the basis for the contract

  • the Buyer’s reference

  • the confirmed receipt of the goods or services

  • delivery information

An invoice should also contain sufficient information that allows the received invoice to be transferred to a responsible authority, person or department, for verification and approval.

1.3.3. Auditing

Companies audit themselves as means of internal control or they may be audited by external parties as part of a legal obligation. Accounting is a regular, ongoing process whereas an audit is a separate review process to ensure that the accounting has been carried out correctly. The auditing process places certain information requirements on an invoice. These requirements are mainly related to enable verification of authenticity and integrity of the accounting transaction.

Invoices, conformant to this PEPPOL BIS support the auditing process by providing sufficient information for:

  • identification of the relevant Buyer and Seller

  • identification of the products and services traded, including description, value and quantity

  • information for connecting the invoice to its payment

  • information for connecting the invoice to relevant documents such as a contract and a purchase order

1.3.4. Tax Reporting

The invoice is used to carry Tax related information from the Seller to the Buyer to enable the Buyer and Seller to correctly handle Tax booking and reporting. An invoice should contain sufficient information to enable the Buyer and any auditor to determine whether the invoice is correct from a Tax point of view.

The invoice shall allow the determination of the Tax regime, the calculation and description of the tax, in accordance with the relevant legislation.

1.3.5. Payment

An invoice represents a claim for payment. The issuance of an invoice may take place either before or after the payment is carried out. When an invoice is issued before payment it represents a request to the Buyer to pay, in which case the invoice commonly contains information that enables the Buyer, in the role of a debtor, to correctly initiate the transfer of the payment, unless that information is already agreed in prior contracts or by means of payment instructions separately lodged with the Buyer.

If an invoice is issued after payment, such as when the order process included payment instructions or when paying with a credit card, online or telephonic purchases, the invoice may contain information about the payment made in order to facilitate invoice to payment reconciliation on the Buyer side. An invoice may be partially paid before issuing such as when a pre-payment is made to confirm an order.

Invoices, conformant with this specification should identify the means of payment for settlement of the invoice and clearly state what payment amount is requested. They should provide necessary details to support bank transfers. Payments by means of Credit Transfer, Direct debit, and Payment Card are in scope.

1.4. Credit notes and negative invoices

Reverting an invoice that has been issued and received can be done in two basic ways. Either by issuing a credit note or a negative invoice.

  • When crediting by means of a credit note, the document type code is '381' (or its synonym), and the credit note quantities and extension/total amounts have the same sign (plus or minus) as the invoice that is being cancelled/credited. The document type code acts as an indicator that the given amounts are booked in reverse and cancel out the invoice amounts.

  • When crediting by means of a negative invoice, the document type code is '380' (or its synonym), and the negative invoice quantities and extension/total amounts have the opposite sign (minus vs plus) as the invoice being cancelled/credited. It is the mathematical sign that indicates that when the amounts are booked they cancel out the original amounts. The Price Amount must always be positive.

A credit note may include negative amounts when cancelling an invoice that may have negative line items/amounts.

1.5. Local use

The following sections describe how the PINT A-NZ Billing specification is applied to support local business processes.

1.5.1. Document Type

Invoice

For invoices, this specification uses the UBL 2.1 Invoice as the base schema, and uses a subset of UN/CEFACT Code list 1001, D.16B for cbc:InvoiceTypeCode (ibt-003), as shown in the Document name code (Subset: Invoice type code) list.

The default type code for this specification is '380' and invoices using other codes should be interpreted in the same way unless specifically agreed between the trading partners.

UBL example of invoice type code in Australia
<!-- code omitted for clarity -->
<cbc:DueDate>2019-12-01</cbc:DueDate>
<cbc:InvoiceTypeCode>380</cbc:InvoiceTypeCode>
<!-- code omitted for clarity -->
Credit Note

For credit notes, this specification uses the UBL 2.1 Credit Note as the base schema, and a subset of UN/CEFACT Code list 1001, D.16B for cbc:CreditNoteTypeCode (ibt-003), as shown in the Document name code (Subset: Credit note type code) list.

The default type code for the specification is '381' and credit notes using other codes should be interpreted in the same way unless specifically agreed between the trading partners.

UBL example of credit note type code in Australia
<!-- code omitted for clarity -->
<cbc:DueDate>2019-12-01</cbc:DueDate>
<cbc:CreditNoteTypeCode>381</cbc:CreditNoteTypeCode>
<!-- code omitted for clarity -->

1.5.2. Adjustment

After an invoice is sent, it is sometimes necessary to adjust the information. For example, an adjustment may be needed when:

  • There is an error in the relevant invoice. For example, the original invoice referred to the wrong buyer, had a wrong date or an incorrect amount was charged; or

  • The amount of the original invoice no longer reflects the amount the buyer owes, for example due to items being returned or a dispute about items provided; or

  • The supply becomes taxable or stops being taxable.

1.5.3. Negative invoices and Credit Notes

The PINT Billing specification describes two different approaches to reversing, adjusting or correcting previous invoices, i.e. by using a credit note (where correcting quantities are positive) or using a negative invoice (where the same quantities would be negative).

An invoice or credit notes may contain both positive and negative lines, summing to either a positive or negative document total.

Credit Notes and negative invoices may also be known as adjustment notes in Australia or supply corrections in NZ. In Australia, adjustment notes have specific requirements. In NZ, requirements can be found at: Supply correction information.

The free text notes field can be used to meet the relevant legislative requirements when correcting prior invoices.

Crediting by using a negative invoice

For negative invoices, negative quantities (with a minus sign) are to be used when correcting/reversing previously invoiced positive quantities.

Crediting by using a Credit Note

For credit notes, positive quantities are to be used when correcting/reversing previously invoiced positive quantities.

1.5.4. Self-billed invoices

Self-billed invoices (recipient created tax invoices (RCTIs) or buyer created tax invoices (BCTIs)) are a common billing process in Australia and New Zealand and largely identical to the standard billing process. The key differences with self-billing are that the buyer issues the invoice, the seller receives it into accounts receivable and different values are used for the specification identifier cbc:CustomizationID (ibt-024) and business process cbc:ProfileID (ibt-023).

The self-billed invoice specification is documented separately, and is optional, allowing end-users and Service Providers to choose to support this process as a separate service.

2. Business information

In the subchapters below you find description of selected parts of the transaction.

2.1. Parties

The following roles may be specified. The same actor may play more than one role depending on the handling routine.

Further details on the roles/actors can be found in Roles.

2.1.1. Seller (AccountingSupplierParty)

Seller is mandatory information and provided in element cac:AccountingSupplierParty

UBL example of seller information
<cac:AccountingSupplierParty>
    <cac:Party>
        <cbc:EndpointID schemeID="0151">65631636556</cbc:EndpointID> (1)
        <cac:PartyIdentification>
            <cbc:ID schemeID="0151">65631636556</cbc:ID> (2)
        </cac:PartyIdentification>
        <cac:PartyName>
            <cbc:Name>Supplier Trading Name Ltd</cbc:Name> (3)
        </cac:PartyName>
        <cac:PostalAddress>
            <cbc:StreetName>Main street 1</cbc:StreetName>
            <cbc:CityName>Harrison</cbc:CityName>
            <cbc:PostalZone>2912</cbc:PostalZone>
            <cac:Country>
                <cbc:IdentificationCode>AU</cbc:IdentificationCode> (4)
            </cac:Country>
        </cac:PostalAddress>
        <cac:PartyTaxScheme>
            <cbc:CompanyID>65631636556001</cbc:CompanyID> (5)
            <cac:TaxScheme>
                <cbc:ID>GST</cbc:ID> (6)
            </cac:TaxScheme>
        </cac:PartyTaxScheme>
        <cac:PartyLegalEntity>
            <cbc:RegistrationName>Supplier Official Name Ltd</cbc:RegistrationName> (7)
            <cbc:CompanyID schemeID="0151">47555222000</cbc:CompanyID> (8)
            <cbc:CompanyLegalForm>Private Limited Company</cbc:CompanyLegalForm>
        </cac:PartyLegalEntity>
        <cac:Contact> (9)
            <cbc:Name>John Doe</cbc:Name>
            <cbc:Telephone>9384203984</cbc:Telephone>
            <cbc:ElectronicMail>john.doe@foo.bar</cbc:ElectronicMail>
        </cac:Contact>
    </cac:Party>
</cac:AccountingSupplierParty>
1 Seller electronic address (ibt-034), mandatory, the identification scheme identifier shall be chosen from the Electronic Address Scheme (EAS) list.
2 Seller identifier (ibt-029), if used, the identification scheme identifier shall be chosen from the entries of the list published by the ISO/IEC 6523 maintenance agency.
3 Sellers trading name (ibt-028).
4 Sellers country code (ibt-040).
5 Seller tax registration ID (ibt-031).
6 Tax scheme for the sellers tax registration. Use the appropriate code for the sellers jurisdiction, such as VAT or GST.
7 Seller legal registrated name (ibt-027).
8 Seller legal registration identifier (ibt-030), if used, the identification scheme identifier shall be chosen from the entries of the list published by the ISO/IEC 6523 maintenance agency.
9 Seller contact (ibg-06).

2.1.2. Buyer (AccountingCustomerParty)

Buyer is mandatory information and provided in element cac:AccountingCustomerParty

UBL example ofbuyer information
<cac:AccountingCustomerParty>
    <cac:Party>
        <cbc:EndpointID schemeID="0151">46610678455</cbc:EndpointID> (1)
        <cac:PartyIdentification>
            <cbc:ID schemeID="0151">46610678455</cbc:ID> (2)
        </cac:PartyIdentification>
        <cac:PartyName>
            <cbc:Name>Trotters Trading Co Ltd</cbc:Name> (3)
        </cac:PartyName>
        <cac:PostalAddress>
            <cbc:StreetName>100 Queen Street</cbc:StreetName>
            <cbc:CityName>Sydney</cbc:CityName>
            <cbc:PostalZone>2000</cbc:PostalZone>
            <cac:Country>
                <cbc:IdentificationCode>AU</cbc:IdentificationCode> (4)
            </cac:Country>
        </cac:PostalAddress>
        <cac:PartyTaxScheme>
            <cbc:CompanyID>46610678455</cbc:CompanyID> (5)
            <cac:TaxScheme>
                <cbc:ID>GST</cbc:ID> (6)
            </cac:TaxScheme>
        </cac:PartyTaxScheme>
        <cac:PartyLegalEntity>
            <cbc:RegistrationName>Buyer Official Name</cbc:RegistrationName> (7)
            <cbc:CompanyID schemeID="0151">91888222000</cbc:CompanyID> (8)
        </cac:PartyLegalEntity>
        <cac:Contact> (9)
            <cbc:Name>Lisa Johnson</cbc:Name>
            <cbc:Telephone>23434234</cbc:Telephone>
            <cbc:ElectronicMail>lj@buyer.com.au</cbc:ElectronicMail>
        </cac:Contact>
    </cac:Party>
</cac:AccountingCustomerParty>
1 Buyer electronic address (ibt-049), mandatory, the identification scheme identifier shall be chosen from the Electronic Address Scheme (EAS) list.
2 Buyer identifier (ibt-046), if used, the identification scheme identifier shall be chosen from the entries of the list published by the ISO/IEC 6523 maintenance agency.
3 Buyer trading name (ibt-045).
4 Buyer country code (ibt-055), mandatory.
5 Buyer tax registration ID (ibt-048).
6 Tax scheme for the buyer tax registration. Use the appropriate code for the buyers jurisdiction, such as VAT or GST.
7 Buyer legal registered name (ibt-044).
8 Buyer legal registration identifier (ibt-047), if used, the identification scheme identifier shall be chosen from the entries of the list published by the ISO/IEC 6523 maintenance agency.
9 Buyer contact (ibg-09).

2.1.3. Payment receiver (PayeeParty)

Payment receiver is optional information. If this information is not supplied, the seller is the payment receiver. When payee information is sent this is indicating that a factoring situation is being documented.

To reflect the assignment of an Invoice to a factor there is a need to:

  1. have a disclaimer (notification notice) on the Invoice that the Invoice has been assigned to a factor. The disclaimer should be given using the Invoice note (IBT-22) on document level.

  2. identify the Factor as the Payee

  3. to have the bank account changed to favour of a Factor.

UBL example of payee information
<cac:PayeeParty>
    <cac:PartyIdentification>
        <cbc:ID schemeID="0151">46610678455</cbc:ID> (1)
    </cac:PartyIdentification>
    <cac:PartyName>
        <cbc:Name>Payee party</cbc:Name>
    </cac:PartyName>
    <cac:PartyLegalEntity>
        <cbc:CompanyID schemeID="0151">46610678455</cbc:CompanyID> (2)
    </cac:PartyLegalEntity>
</cac:PayeeParty>
1 schemeID attribute is recommended for all party identifiers
2 schemeID attribute is recommended for party legal entity identifiers

2.1.4. Sellers Tax Representative (TaxRepresentativeParty)

Tax representative party for the seller is relevant for sellers delivering goods and services in a country without having a permanent establishment in that country. In such cases information on the tax representative shall be included in the invoice.

UBL example of tax representative information
<cac:TaxRepresentativeParty>
    <cac:PartyName>
        <cbc:Name>Mr Wilson</cbc:Name>
    </cac:PartyName>
    <cac:PostalAddress>
        <cbc:StreetName>PO Box 878</cbc:StreetName>
        <cbc:CityName>Sydney</cbc:CityName>
        <cbc:PostalZone>2000</cbc:PostalZone>
        <cbc:CountrySubentity>NSW</cbc:CountrySubentity>
        <cac:AddressLine>
            <cbc:Line>Unit 1</cbc:Line>
        </cac:AddressLine>
        <cac:Country>
            <cbc:IdentificationCode>AU</cbc:IdentificationCode>
        </cac:Country>
    </cac:PostalAddress>
    <cac:PartyTaxScheme>
        <cbc:CompanyID>TaxRegistrationID</cbc:CompanyID> (1)
        <cac:TaxScheme>
            <cbc:ID>GST</cbc:ID>
        </cac:TaxScheme>
    </cac:PartyTaxScheme>
</cac:TaxRepresentativeParty>
1 Tax identifier of seller tax representative (ibt-063)

2.2. Delivery Details (Date and Location)

Delivery details may be given at document level.

Place and date of delivery is recommended, and should be sent unless this does not affect the ability to ensure the correctness of the invoice.

The delivery element contains information on name, address and delivery location identifier (cac:Delivery/cac:DeliveryLocation/cbc:ID) which may be used if the place of delivery is defined through an identifier. For example GLN (Global Location Number)issued by GS1.

UBL example of delivery information
<cac:Delivery>
    <cbc:ActualDeliveryDate>2019-07-01</cbc:ActualDeliveryDate>
    <cac:DeliveryLocation>
        <cbc:ID schemeID="0151">46610678455</cbc:ID>
        <cac:Address> (1)
            <cbc:StreetName>Delivery street 2</cbc:StreetName>
            <cbc:AdditionalStreetName>Building 56</cbc:AdditionalStreetName>
            <cbc:CityName>Sydney</cbc:CityName>
            <cbc:PostalZone>2000</cbc:PostalZone>
            <cbc:CountrySubentity>NSW</cbc:CountrySubentity>
            <cac:AddressLine>
                <cbc:Line>Unit 1</cbc:Line>
            </cac:AddressLine>
            <cac:Country>
                <cbc:IdentificationCode>AU</cbc:IdentificationCode> (2)
            </cac:Country>
        </cac:Address>
    </cac:DeliveryLocation>
    <cac:DeliveryParty> (3)
        <cac:PartyName>
            <cbc:Name>Delivery party Name</cbc:Name>
        </cac:PartyName>
    </cac:DeliveryParty>
</cac:Delivery>
1 Deliver to address (ibg-15), the address to which goods and services invoiced were or are delivered.
2 Deliver to country code (ibt-080), mandatory
3 Deliver to party name (ibt-070), the name of the party to which the goods and services are delivered.

2.3. References and attachments

Support for invoice verification is a key function of an invoice. The invoice should provide sufficient information to look up relevant existing documentation, electronic or paper.

Any reference element should contain valid information, if you do not have a reference, the element should not be present in the instance document.

The invoice and credit note transactions supports the following references to existing documentation:

2.3.1. Purchase order and sales order reference

The purchase order reference is a conditional business term. If the customer has issued a purchase order should be referenced by providing its identifier in the resulting invoice, otherwise the Buyer reference should be used (see Buyer reference).

If the purchase order is referenced at the invoice header level, the order reference element on line level can be used to state the relevant line numbers in the order .

A sales order is issued by the seller, confirming the sale of specified products and may be provided in the invoice.

In the invoice, both a purchase order and a sales order reference can be given, but be aware that an invoice instance cannot reference a sales order, without providing the corresponding purchase order reference.
UBL example or order and sales order reference
<cac:OrderReference>
    <cbc:ID>o-998877</cbc:ID> (1)
    <cbc:SalesOrderID>so-12343</cbc:SalesOrderID> (2)
</cac:OrderReference>
1 Purchase order reference
2 Sales order reference

2.3.2. Buyer reference

The buyer reference, known as Your ref, is conditional. An invoice shall have either the buyer reference or the order reference (see Purchase order and sales order reference)

The element is used for the reference of who ordered the products/services. Example being the name of the person ordering, employee number or a code identifying this person or department/group. Your ref is often used for internal routing at recipient, and hence it is important to fill this element with the correct values according to the need of the recipient.

If neither buyer reference nor a reference to an order is supplied by the customer, the name of the person ordering or appointed for the customer can be supplied in buyer reference if known by the supplier.

When reference is provided by the customer, the correct element shall contain the provided reference.
UBL example of buyer reference
<cbc:BuyerReference>0150abc</cbc:BuyerReference>

2.3.3. Invoiced object identifier

The invoiced object identifier is the identifier for an object on which the invoice is based, given by the Seller. Examples may be a subscription number, telephone number, meter point, vehicle, person etc., as applicable.

If it is not clear to the receiver what scheme is used for the identifier, an optional scheme identifier attribute should be used, that shall be chosen from the Invoiced object identifier scheme code list.

The invoiced object reference is provided by using the element cac:AdditionalDocumentReference with the document type code = 130

UBL example of invoiced object identifier
<cac:AdditionalDocumentReference>
    <cbc:ID schemeID="ABT">DR35141</cbc:ID>  (1) (2)
    <cbc:DocumentTypeCode>130</cbc:DocumentTypeCode> (3)
</cac:AdditionalDocumentReference>
1 Invoice object identifier scheme is given as an attribute on the identifier. It states the type of the identifier according to code list UN/CEFACT 1153
2 An identifier of an object that the invoice relates to.
3 A code that qualifies the identifier as an invoiced object identifiers. Document type code "130" qualifies that.

2.3.4. Contract reference

To reference or match an invoice to a purchase contract, the contract number could be specified like this:

UBL example of contract reference
<cac:ContractDocumentReference>
    <cbc:ID>framework no 1</cbc:ID>
</cac:ContractDocumentReference>

2.3.5. Despatch and receipt advice references

Document level

To reference or match an invoice to a despatch or receipt advice use the following elements:

UBL example of despatch and receipt advice
<cac:DespatchDocumentReference>
    <cbc:ID>despadv-3</cbc:ID> (1)
</cac:DespatchDocumentReference>
<cac:ReceiptDocumentReference>
    <cbc:ID>resadv-1</cbc:ID> (2)
</cac:ReceiptDocumentReference>
1 Despatch advice
2 Receipt advice

2.3.6. Tender reference

To identify the call for tender or lot the invoice relates to, use the 'OriginatorDocumentReference'. The identifier is, in most cases, the Procurement Procedure Identifier.

UBL example of tender reference
<cac:OriginatorDocumentReference>
    <cbc:ID>ppid-123</cbc:ID>
</cac:OriginatorDocumentReference>

2.3.7. Project reference

The project reference is optional to use, and is sent in an invoice in the element cac:ProjectReference/cbc:ID. In a credit note, this element does not exist, and project reference is sent by using the element cac:AdditionalDocumentReference[cbc:DocumentTypeCode='50']/cbc:ID.

NOTE

When sending the project reference, only the cbc:ID and the cbc:DocumentTypeCode are allowed in the cac:AdditionalDocumentReference element.

UBL example of project reference in an invoice
<cac:ProjectReference>
    <cbc:ID>project333</cbc:ID>
</cac:ProjectReference>

2.3.8. Preceding invoice references

A credit note or negative invoice can refer to one or more initial invoice(s). This is done in the business group BG-3 Preceding invoice reference, providing the invoice number and issue date. The issue date shall be provided in case the preceding invoice reference is not unique.

In case correction applies to a large number of invoices, the invoicing period (BG-14), as necessary combined with a clarifying invoice note (IBT-22), may instead be given at document level.

2.3.9. Attachments

An invoice may contain a supportive document as informative. Examples of such documents may be work reports, certificates or other documents that relate to the purchase or the invoiced items. A supportive document can be attached to the invoice in two ways: by providing a direct hyperlink through which the document can be downloaded or by embedding the document into the invoice. A compliant receiver is required to be able to receive an attached supportive document and, in case of embedded files, to convert it into a file but he is not required to handle the content of that file since it is only provided as informative.

When attaching a document using an uri the hyperlink shall point directly to the file that is to be downloaded.

An embedded document is contained in the invoice as binary object using base64 encoding and shall be supplemented with information about the name of the document file and a mime code indicating the type of the file. This allows the receiver to convert the binary code into a file that has the same name as the original file and allows him to associate the received file to a suitable application for viewing its content. The set of allowed codes for the file type (mime code) is limited to types that can be opened with applications that are commonly used and available.

As is with other file types, when an attached file is an XML file the receiver is expected to be able to receive and convert the binary object into an XML file but the sender can not expect the receiver to view or process the content of that XML file. Any further handling of an embedded XML file attachment is optional for the receiver.

UBL example of a document attachment using URI
<cac:AdditionalDocumentReference>
    <cbc:ID>ts12345</cbc:ID> (1)
    <cbc:DocumentDescription>Technical specification</cbc:DocumentDescription> (2)
    <cac:Attachment>
        <cac:ExternalReference>
            <cbc:URI>www.techspec.no</cbc:URI> (3)
        </cac:ExternalReference>
    </cac:Attachment>
</cac:AdditionalDocumentReference>
UBL example of an embedded document attachment
<cac:AdditionalDocumentReference>
    <cbc:ID>mr4343</cbc:ID> (1)
    <cbc:DocumentDescription>mileage report</cbc:DocumentDescription> (2)
    <cac:Attachment>
        <cbc:EmbeddedDocumentBinaryObject mimeCode="text/csv" filename="mileage.csv">bWlsYWdlIHJlcG9ydA==</cbc:EmbeddedDocumentBinaryObject> (4)
    </cac:Attachment>
</cac:AdditionalDocumentReference>
  1. An identifier of the supporting document (ibt-122)

  2. A description of the supporting document (ibt-123)

  3. The URL (Uniform Resource Locator) that identifies where the external document is located (ibt-124)

  4. An attached document embedded as binary object or sent together with the invoice. (ibt-125). The file type is given with the attribute "mimeCode" (ibt-125-1) and the name of the original file is given in the attribute "filename" (ibt-125-2).

Embedded document attachment

An attachment is expected to include complementary additional information of value to the buyer (e.g. timesheet, trend data, detailed break-down of costs, regulatory information, help and assistance etc.) in addition to the eInvoice. As stated in Binary object, an attachment that is purely a copy of the data within the eInvoice XML message, with no additional information, is not in compliance with this specification.

Information in the attachment should align with data in the eInvoice XML message. If there are any differences, the eInvoice XML message data should be used.

The following values are allowed for @mimeCode:

  • Document: application/pdf

  • Image: image/png, image/jpeg

  • Cell structured: text/csv, application/vnd.openxmlformats-officedocument.spreadsheetml.sheet, application/vnd.oasis.opendocument.spreadsheet

Document attachment using a URI

In some cases an attachment may be provided as a URI linking to an externally hosted file. Examples of this might include using external documents to separate sensitive information from the invoice, to accommodate large attachments etc.

2.4. Allowances and Charges

The Invoice and credit note transactions has elements for Allowance/charge on 3 levels.

The element cac:AllowanceCharge with sub element cbc:ChargeIndicator indicates whether the instance is a charge (true) or an allowance (false).

The header level

Applies to the whole invoice and is included in the calculation of the invoice total amount.

  • Several allowances and charges may be supplied

  • Specification of TAX for allowances and charges, cac:TaxCategory with sub elements, shall be supplied

  • The sum of all allowances and charges on the header level shall be specified in cbc:AllowanceTotalAmount and cbc:ChargeTotalAmount respectively.

The line level

Applies to the line level and is included in the calculation of the line amount.

  • Several allowances and charges may be supplied

  • Specification of TAX for allowances and charges shall not be specified, as the TAX category stated for the invoice line itself, applies also to the allowances or charges of that line.

  • The sum of all allowances and charges on the line level shall be taken into account, subtracted or added, when calculating the line extension amount . These line level allowances and charges shall not be calculated into the header level elements.

The line level Price element

A way to inform the buyer how the price is set. Is also relevant if the seller or buyer want to post the allowance in their accounting systems. The price itself shall always be the net price, i.e. the base amount reduced with a discount (allowance).

  • Only one occurrence of allowance (discount) is allowed.

  • Specification of TAX for allowance shall not be specified

  • Allowance related to Price shall not be part of any other calculations.

  • Allowance related to Price may specify amount and the base amount.

UBL example of Allowances and Charges on the document level
<cac:AllowanceCharge>
    <cbc:ChargeIndicator>true</cbc:ChargeIndicator> (1)
    <cbc:AllowanceChargeReasonCode>FC</cbc:AllowanceChargeReasonCode>
    <cbc:AllowanceChargeReason>Freight service</cbc:AllowanceChargeReason>
    <cbc:MultiplierFactorNumeric>20</cbc:MultiplierFactorNumeric> (4)
    <cbc:Amount currencyID="AUD">200</cbc:Amount> (5)
    <cbc:BaseAmount currencyID="AUD">1000</cbc:BaseAmount> (3)
    <cac:TaxCategory>
        <cbc:ID>S</cbc:ID>
        <cbc:Percent>10</cbc:Percent>
        <cac:TaxScheme>
            <cbc:ID>GST</cbc:ID>
        </cac:TaxScheme>
    </cac:TaxCategory>
</cac:AllowanceCharge>
<cac:AllowanceCharge>
    <cbc:ChargeIndicator>false</cbc:ChargeIndicator> (2)
    <cbc:AllowanceChargeReasonCode>65</cbc:AllowanceChargeReasonCode>
    <cbc:AllowanceChargeReason>Production error discount</cbc:AllowanceChargeReason>
    <cbc:Amount currencyID="AUD">100</cbc:Amount>
    <cac:TaxCategory>
        <cbc:ID>S</cbc:ID>
        <cbc:Percent>10</cbc:Percent>
        <cac:TaxScheme>
            <cbc:ID>GST</cbc:ID>
        </cac:TaxScheme>
    </cac:TaxCategory>
</cac:AllowanceCharge>
1 ChargeIndicator = true to indicate a charge
2 ChargeIndicator = false to indicate an allowance
3 Base amount, to be used with the percentage to calculate the amount
4 Charge percentage
5 \$"Amount" = "Base amount" times ("Percentage" div 100)\$
UBL example of Allowances and Charges on invoice line
<cac:AllowanceCharge>
    <cbc:ChargeIndicator>true</cbc:ChargeIndicator>
    <cbc:AllowanceChargeReasonCode>CG</cbc:AllowanceChargeReasonCode>
    <cbc:AllowanceChargeReason>Cleaning</cbc:AllowanceChargeReason>
    <cbc:MultiplierFactorNumeric>10</cbc:MultiplierFactorNumeric>
    <cbc:Amount currencyID="AUD">1</cbc:Amount>
    <cbc:BaseAmount currencyID="AUD">10</cbc:BaseAmount>
</cac:AllowanceCharge>
<cac:AllowanceCharge>
    <cbc:ChargeIndicator>false</cbc:ChargeIndicator>
    <cbc:AllowanceChargeReasonCode>95</cbc:AllowanceChargeReasonCode>
    <cbc:AllowanceChargeReason>Discount</cbc:AllowanceChargeReason>
    <cbc:Amount currencyID="AUD">100</cbc:Amount>
</cac:AllowanceCharge>

2.5. Payment means information

2.5.1. Credit transfer

Payment means code 30 as defined below shall be supported by all receivers of a PINT compliant invoice. This payment method acts as the common denominator for global trade.

If payment is made by credit transfer, the Payment account identifier (IBT-84) is mandatory

Examples of codes for payment by credit transfer are:

  • 30 - Credit transfer

UBL example of payment means info when payment is done by credit transfer
<cac:PaymentMeans>
    <cbc:PaymentMeansCode name="Credit transfer">30</cbc:PaymentMeansCode> (1)
    <cbc:PaymentID>93274234</cbc:PaymentID> (2)
    <cac:PayeeFinancialAccount>
        <cbc:ID>AccountNumber</cbc:ID> (3)
        <cbc:Name>AccountName</cbc:Name>
        <cac:FinancialInstitutionBranch>
            <cbc:ID>BSB Number</cbc:ID> (4)
        </cac:FinancialInstitutionBranch>
    </cac:PayeeFinancialAccount>
</cac:PaymentMeans>
1 Mandatory, payment means code for credit transfer
2 Remittance information
3 Mandatory, IBAN (in case of a SEPA payment) or a national account number (BBAN)
4 BIC or a national clearing code

2.5.2. Card Payment

If the Buyer had opted to pay by using a payment card such as a credit or debit card, information on the Primary Account Number (PAN) shall be present in the invoice.

Examples of codes for payment by card are:

  • 48 - Bank card

  • 54 - Credit card

  • 55 - Debit card

UBL example of payment means info when payment is done by payment card
<cac:PaymentMeans>
    <cbc:PaymentMeansCode name="Credit card">54</cbc:PaymentMeansCode> (1)
    <cbc:PaymentID>9387439</cbc:PaymentID>
    <cac:CardAccount>
        <cbc:PrimaryAccountNumberID>123236</cbc:PrimaryAccountNumberID> (2)
        <cbc:NetworkID>VISA</cbc:NetworkID> (3)
        <cbc:HolderName>Card holders name</cbc:HolderName> (4)
    </cac:CardAccount>
</cac:PaymentMeans>
1 Payment means code for credit card
2 Mandatory, shall be the last 4 to 6 digits of the payment card number
3 Mandatory, used to identify the financial service network provider of the card. Examples are VISA, MasterCard, American Express.
4 Card holder name

2.5.3. Payment means usage in A-NZ

Peppol supports a range of payment means expressed by the element cbc:PaymentMeansCode (ibt-081) as per the payment means code list, which is based on the UNCL 4461 code list.

The code list currently does not include some of the frequently used payment methods in A-NZ (e.g. BPAY).

Businesses and service providers can refer to the payment means guidance note published by A-NZ authorities on how to manage payment methods that are not covered in the supported codes.

Australia
UBL example of bank credit transfer in Australia
<cac:PaymentMeans>
    <cbc:PaymentMeansCode name="Credit transfer">30</cbc:PaymentMeansCode>
    <cbc:PaymentID>88827661226</cbc:PaymentID>
    <cac:PayeeFinancialAccount>
        <cbc:ID>324875423</cbc:ID> (1)
        <cbc:Name>ABC Ltd.</cbc:Name> (2)
        <cac:FinancialInstitutionBranch>
            <cbc:ID>205536</cbc:ID> (3)
        </cac:FinancialInstitutionBranch>
    </cac:PayeeFinancialAccount>
</cac:PaymentMeans>
1 Bank Account Number
2 Account Name
3 Bank State Branch

In addition to credit transfer, a number of other payment methods are commonly used in Australia, which include but are not limited to BPAY, BPAY View, Post Billpay, and New Payment Platform based direct credit or debit payment methods such as OSKO.

Each payment method requires different supporting information, e.g. biller code and reference number for BPAY.

The payment means guidance note provides examples and specifies how the information should be conveyed in existing elements.

New Zealand

The most common payment method in New Zealand is direct credit transfer (Code 30 - "Credit Transfer").

A credit transfer is a payment where the account holder authorises the bank to pay a fixed or variable amount directly to a supplier’s bank account. These payments are commonly made using a Bank State Branch (BSB) and Account number.

In New Zealand, it is common business practice to provide the combined bank account details shown as a 16-digit number, e.g. 0205000632487000, which consists of:

  • a 6-digit bank/branch code;

  • a 7-digit bank account number; and

  • a 3-digit suffix.

UBL example of credit transfer in NZ
<cac:PaymentMeans>
    <cbc:PaymentMeansCode name="Credit transfer">30</cbc:PaymentMeansCode>
    <cbc:PaymentID>88827661226</cbc:PaymentID>
    <cac:PayeeFinancialAccount>
        <cbc:ID>0205000632487000</cbc:ID> (1)
        <cbc:Name>ABC Ltd.</cbc:Name> (2)
    </cac:PayeeFinancialAccount>
</cac:PaymentMeans>
1 Combined NZ Bank/Branch/Account Number
2 Account name

2.6. Payment Terms

If the optional cac:PaymentTerms (ibg-33) group is included, a single occurrence of cac:PaymentTerms/cbc:Note (ibt-020) must be included, although the semantic and syntax models might show the Payment terms cac:PaymentTerms/cbc:Note (ibt-020) is optional.

2.7. Item information

2.7.1. Item identifiers

In an invoice line the seller item identifier, the buyer item identifier and the standard item identifier can be provided. For sellers and buyers item identifiers, no scheme attribute is used, whilst the schemeID is mandatory for the standard item identification, and must be from the ISO 6523 ICD list.

UBL example of item identifiers
<cac:BuyersItemIdentification>
    <cbc:ID>b-13214</cbc:ID>
</cac:BuyersItemIdentification>
<cac:SellersItemIdentification>
    <cbc:ID>97iugug876</cbc:ID>
</cac:SellersItemIdentification>
<cac:StandardItemIdentification>
    <cbc:ID schemeID="0160">97iugug876</cbc:ID> (1)
</cac:StandardItemIdentification>
1 0160 is the ICD value for a GTIN identifier

2.7.2. Item classification

Several different item classification codes can be provided per invoice line, and the codes must be from one of the classification schemes in code list UNCL7143.

UBL example of using CPV
<cac:CommodityClassification>
    <cbc:ItemClassificationCode listID="STI">09348023</cbc:ItemClassificationCode> (1)
</cac:CommodityClassification>
1 listID must be from UNCL7143 code list, and code STI indicates this is a CPV classification.
UBL example of UNSPSC
<cac:CommodityClassification>
    <cbc:ItemClassificationCode listID="TST" listVersionID="19.05.01">86776</cbc:ItemClassificationCode> (1)
</cac:CommodityClassification>
1 listID must be from UNCL7143 code list, and code TST indicates this is a UNSPSC classification, listVersionID is optional, but can be used to specify the version of UNSPSC. NOTE, in previous versions code MP was used as temporary workaround to identify UNSPSC. In fall release 2019 it is replaced with the new 7143 code TST that is specific for UNSPSC.

2.8. Price information

An invoice must contain information about the item net price and additional information such as gross price, item price base quantity and price discount may be added.

For details on calculating price see Item net price (IBT-146).

UBL example of price with price discount
<cac:Price>
    <cbc:PriceAmount currencyID="AUD">410</cbc:PriceAmount> (4)
    <cbc:BaseQuantity unitCode="H87">1</cbc:BaseQuantity> (3)
    <cac:AllowanceCharge>
        <cbc:ChargeIndicator>false</cbc:ChargeIndicator>
        <cbc:Amount currencyID="AUD">40</cbc:Amount> (2)
        <cbc:BaseAmount currencyID="AUD">450</cbc:BaseAmount> (1)
    </cac:AllowanceCharge>
</cac:Price>
1 Item gross price
2 Item price discount
3 Item price base quantity
4 Item net price, must be equal to Item Gross price - item price discount (if these elements are used)
UBL example of price without price discount
<cac:Price>
    <cbc:PriceAmount currencyID="AUD">200</cbc:PriceAmount> 
    <cbc:BaseQuantity unitCode="XPX">2</cbc:BaseQuantity>
</cac:Price>

2.9. Unit of measure

Unit of measure in an invoice allows the use of codes from UNECE Recommendation No. 20 (version 11e), as well as codes from UNECE Recommendation No. 21 prefixed with an X.

Table 1. Examples of unit of measure from Recommendation No. 20
Code Name

H87

Piece

KGM

Kilogram

MTR

Meter

LTR

Litre

MTK

Square metre

MTQ

Cubic metre

KTM

Kilometre

TNE

Tonne (metric ton)

KWH

Kilowatt hour

DAY

Day

HUR

Hour

MIN

Minute

Table 2. Examples of unit of measure from Recommendation No. 21, prefixed with an X
Code Name

XBG

Bag

XBX

Box

XCT

Carton

XCY

Cylinder

XBA

Barrel

XPK

Package

XPX

Pallet

XRL

Reel

XSA

Sack

XST

Sheet

UBL example of unit of measure
<cbc:InvoicedQuantity unitCode="H87">1</cbc:InvoicedQuantity> (1)
<cbc:InvoicedQuantity unitCode="XPX">4</cbc:InvoicedQuantity> (2)
1 Code H87 from Recommendation no. 20
2 Code PX, prefixed with an X from Recommendation no. 21

3. Tax information

The following sections contain information about Australian and New Zealand GST, and Australian WET and LCT. In the event of any conflict or ambiguity regarding tax information, the relevant tax authority website takes precedence.

3.1. A-NZ Tax Invoices

In Australia and New Zealand tax invoices are defined by law and have minimum requirements set out in relevant legislation. Tax invoices must be retained for a business to claim goods and services tax (GST) credits and report the amount of GST collected during the sale of taxable supplies.

Information relating to Australian (AU) tax invoice requirements can be found here.

Information relating to New Zealand (NZ) taxable supply information requirements can be found here.

The free text cbc:Note (ibt-022) on document level can be used to meet the relevant legislative requirements of a tax invoice.

The Peppol eInvoicing standard can be used to issue an invoice that meets the legal requirements. However, it does not guarantee or enforce that an eInvoice is compliant with the law because requirements vary based on business scenarios. It is the trading entity’s obligation to understand and comply with the legal and record keeping requirements.

3.1.1. Australian GST, WET and LCT

Australian GST is charged at a rate of 10%. Some suppliers are exempt from GST depending on the nature of the supply, or the nature of the buyer.

Australia has additional taxes such as wine equalisation tax (WET) and luxury car tax (LCT) that may apply to certain supplies. Refer to the WET and LCT guidance note on how to manage WET and LCT using the PINT A-NZ Billing specification.

If a business is not registered for GST, the business cannot issue tax invoices. In this case, the GST category code should be O (Outside scope of tax).

3.1.2. New Zealand GST

New Zealand GST uses a flat rate of 15% across all taxable supplies with no variable rates. The NZ GST number is 9 digits long, in the cases of an 8-digit number, format with a leading zero e.g. 049027089.

3.2. Implementation

3.2.1. Tax Scheme

For A-NZ businesses registered for GST, the TaxScheme ID value should be “GST” for:

  • Supplier: Invoice/AccountingSupplierParty/Party/PartyTaxScheme/TaxScheme/ID (ibt-031)

  • Buyer: Invoice/AccountingCustomerParty/Party/PartyTaxScheme/TaxScheme/ID (ibt-048)

  • Tax Representative: Invoice/Tax Representative/PartyTaxScheme/TaxScheme/ID (ibt-063)

  • Document level allowances and charges: Invoice/AllowanceCharge/TaxCategory/TaxScheme/ID (ibt-095)

  • Tax subtotal: Invoice/TaxTotal/TaxSubtotal/TaxCategory/TaxScheme/ID (ibt-095)

  • Invoice line item: Invoice/InvoiceLine/Item/ClassifiedTaxCategory/TaxScheme/ID (ibt-167)

3.2.2. Tax Category Code

In the context of A-NZ legislation the PINT A-NZ specification supports the use of the following Peppol Tax Category Codes (subset of UNCL5305) :

  • S - Standard rate

  • E - Exempt from Tax

  • Z - Zero rated goods

  • G - Free export item, tax not charged

  • O - Outside scope of tax

3.2.3. Tax identifiers

Seller tax identifier

The Seller tax identifier (ibt-031) with a Tax Scheme code (ibt-031-1) of "GST" should be used for these purposes:

  • In Australia, when a GST branch makes a taxable sale and issues a tax invoice, the registration number of the GST branch must be included, which incorporates the ABN of the parent entity (by appending the 3 digit branch number at the end of the ABN, e.g. 51824753556001).

  • In New Zealand, when a GST registered organisation makes a taxable sale and issues “taxable supply information”, the New Zealand GST number must be included as the value e.g. 049086982.

The Seller TAX registration identifier (ibt-032) is implemented in the syntax by a second occurrence of cac:PartyTaxScheme with a different Tax Scheme code. This business term is not usually used by sellers within the A-NZ context. The business term is included in the PINT A-NZ specialisation for consistency with the A-NZ extension to BIS Billing 3.0.
Buyer tax identifier

The Buyer tax identifier (ibt-048) with a Tax Scheme code (ibt-048-1) of "GST" should be used for these purposes:

  • In Australia this field can either be populated with the buyer’s ABN or with the buyer’s GST branch if known by the seller (incorporating the ABN of the buyer’s parent entity by appending the 3 digit branch number at the end of the ABN, e.g. 51824753556001).

  • For New Zealand, this field must be populated with the New Zealand GST Number of the buyer e.g. 049086982.

3.2.4. Line tax information

Each invoice line item shall have a tax category code cac:ClassifiedTaxCategory/cbc:ID (ibt-151), and for all tax categories the tax rate cbc:Percent (ibt-152) and the tax scheme cac:TaxScheme (ibt-167) shall be provided. A tax amount is not provided at invoice line or item level.

3.2.5. Document level allowance or charge

Each document level charge or allowance must have a document level allowance tax category code (ibt-095) or a document level charge tax category code (ibt-102), and for all tax categories other than 'O' (outside the scope of tax) the tax rate shall be provided.

3.2.6. Document level tax totals

Tax Subtotals

One tax subtotal (ibg-23) shall be provided for each distinct combination of tax category code cac:ClassifiedTaxCategory/cbc:ID (ibt-151)/(ibt-102), tax rate cbc:Percent (ibt-152)/(ibt-103), and tax scheme cac:TaxScheme (ibt-167)/(ibt-102-1) found in either the line tax information or the document level allowance or charges.

Document level total GST amount

The invoice total tax amount (ibt-110) is the sum of all tax category tax amounts (ibt-117). The invoice total tax amount is calculated by summing up where tax scheme is GST.

3.2.7. Mixed Supplies

A PINT A-NZ invoice can have mixed types of supplies: some items/supplies that attract GST and some that do not due to the exemption regime for certain items/supplies. This can be handled at the invoice line item cac:Item/cac:ClassifiedTaxCategory/cbc:ID (ibt-151) by using the appropriate tax category codes.

UBL example of Mixed Supplies
<cac:InvoiceLine>
    <cbc:ID>1</cbc:ID>
    <cbc:InvoicedQuantity unitCode="XCT">10</cbc:InvoicedQuantity>
    <cbc:LineExtensionAmount currencyID="AUD">1436.00</cbc:LineExtensionAmount>
    <cac:Item>
      <cbc:Name>BAGEL CHIPS (BAKED)</cbc:Name>
      <cac:ClassifiedTaxCategory>
        <cbc:ID>E</cbc:ID>
        <cbc:Percent>0</cbc:Percent>
        <cac:TaxScheme>
          <cbc:ID>GST</cbc:ID>
        </cac:TaxScheme>
      </cac:ClassifiedTaxCategory>
    </cac:Item>
    <cac:Price>
      <cbc:PriceAmount currencyID="AUD">143.60</cbc:PriceAmount>
    </cac:Price>
  </cac:InvoiceLine>
  <cac:InvoiceLine>
    <cbc:ID>2</cbc:ID>
    <cbc:InvoicedQuantity unitCode="XCT">15</cbc:InvoicedQuantity>
    <cbc:LineExtensionAmount currencyID="AUD">817.50</cbc:LineExtensionAmount>
    <cac:Item>
      <cbc:Name>BLOOM BEAUTIFUL TEAPOT</cbc:Name>
      <cac:ClassifiedTaxCategory>
        <cbc:ID>S</cbc:ID>
        <cbc:Percent>10</cbc:Percent>
        <cac:TaxScheme>
          <cbc:ID>GST</cbc:ID>
        </cac:TaxScheme>
      </cac:ClassifiedTaxCategory>
    </cac:Item>
    <cac:Price>
      <cbc:PriceAmount currencyID="AUD">54.50</cbc:PriceAmount>
    </cac:Price>
  </cac:InvoiceLine>

3.2.8. Tax in accounting currency

If the invoice currency is different from the accounting currency, this is expressed in the invoice by stating the accounting currency in the element tax accounting currency (ibt-006), and the amount of tax payable in accounting currency is stated in the element invoice total tax amount in accounting currency (ibt-111).

UBL example of tax currency
<cbc:DocumentCurrencyCode>AUD</cbc:DocumentCurrencyCode> (1)
<cbc:TaxCurrencyCode>EUR</cbc:TaxCurrencyCode> (2)
<cac:TaxTotal>
    <cbc:TaxAmount currencyID="AUD">991.10</cbc:TaxAmount> (3)
    <cac:TaxSubtotal>
        <cbc:TaxableAmount currencyID="AUD">9911.00</cbc:TaxableAmount>
        <cbc:TaxAmount currencyID="AUD">991.10</cbc:TaxAmount>
        <cac:TaxCategory>
            <cbc:ID>S</cbc:ID>
            <cbc:Percent>10</cbc:Percent>
            <cac:TaxScheme>
                <cbc:ID>GST</cbc:ID>
            </cac:TaxScheme>
        </cac:TaxCategory>
    </cac:TaxSubtotal>
</cac:TaxTotal>
<cac:TaxTotal>
    <cbc:TaxAmount currencyID="EUR">667.15</cbc:TaxAmount> (4)
</cac:TaxTotal>
1 Invoice currency
2 Accounting currency
3 Tax amount in invoice currency
4 Tax amount in accounting currency

4. Rules

The information given in a PINT invoice must comply to a set of rules on the content of the business terms as well as the relationship between them.

4.1. Calculations

4.1.1. Calculation of totals

Formulas for the calculations of totals are as follows:

Business term id Term name Calculation

IBT-106

Sum of invoice line net amounts

\$sum("IBT-131: Invoice line net amount")\$

IBT-107

Sum of allowances on document level

\$sum("IBT-92: Document level allowance amount")\$

IBT-108

Sum of charges on document level

\$sum("IBT-99: Document level charge amount")\$

IBT-109

Invoice total amount without TAX

\$\ \ \ \ "IBT-106: Sum of invoice line net amounts"\$
\$- \ "IBT-107: Sum of allowances on document level"\$
\$+ \ "IBT-108: Sum of charges on document level"\$

IBT-110

Invoice total TAX amount

\$sum("IBT-117: TAX category tax amount")\$

IBT-112

Invoice total amount with TAX

\$\ \ \ \ "IBT-109: Invoice total amount without TAX"\$
\$+ \ "IBT-110: Invoice total TAX amount"\$

IBT-115

Amount due for payment

\$\ \ \ \ "IBT-112: Invoice total amount with TAX"\$
\$- \ "IBT-113: Paid amount"\$
\$+ \ "IBT-114: Rounding amount"\$

4.1.2. UBL syntax calculation formulas

The following elements show the legal monetary totals for an invoice or credit note

Element Formula

<cbc:LineExtensionAmount>

\$sum("cac:InvoiceLine/cbc:LineExtensionAmount")\$

<cbc:AllowanceTotalAmount>

\$sum("cac:AllowanceCharge[ChargeIndicator='false']/cbc:Amount")\$

<cbc:ChargeTotalAmount>

\$sum("cac:AllowanceCharge[ChargeIndicator='true']/cbc:Amount")\$

<cbc:TaxExclusiveAmount>

\$\ \ \ \ "cac:LegalMonetaryTotal/cbc:LineExtensionAmount"\$
\$– \ "cac:LegalMonetaryTotal/cbc:AllowanceTotalAmount"\$
\$+ \ "cac:LegalMonetaryTotal/cbc:ChargeTotalAmount"\$

<cbc:TaxInclusiveAmount>

\$\ \ \ \ "cac:LegalMonetaryTotal/cbc:TaxExclusiveAmount"\$
\$+ \ "cac:TaxTotal/cbc:TaxAmount"\$

<cbc:PrepaidAmount>

Not applicable

<cbc:PayableRoundingAmount>

Not applicable

<cbc:PayableAmount>

\$\ \ \ \ "cac:LegalMonetaryTotal/cbc:TaxInclusiveAmount"\$
\$- \ "cac:LegalMonetaryTotal/cbc:PrepaidAmount"\$
\$+ \ "cac:LegalMonetaryTotal/cbc:PayableRoundingAmount"\$

Element for rounding amount, the PayableRoundingAmount

It is possible to round the expected payable amount.

The element cac:LegalMonetaryTotal/cbc:PayableRoundingAmount is used for this purpose and is specified on the header level. This value shall be added to the value in cac:LegalMonetaryTotal/cbc:PayableAmount.

4.1.3. Calculation on line level

Item net price (IBT-146)

If gross price and discount exist, the Item net price has to equal with the item gross price less the item price discount.

Calculation formula:

\$"Item net price" = "Item gross price (IBT-148)" - "Item price discount (IBT-147)"\$

UBL example of item net price
<cac:Price>
    <cbc:PriceAmount currencyID="AUD">410</cbc:PriceAmount> (3)
    <cbc:BaseQuantity unitCode="C62">1</cbc:BaseQuantity>
    <cac:AllowanceCharge>
        <cbc:ChargeIndicator>false</cbc:ChargeIndicator>
        <cbc:Amount currencyID="AUD">40</cbc:Amount> (2)
        <cbc:BaseAmount currencyID="AUD">450</cbc:BaseAmount> (1)
    </cac:AllowanceCharge>
</cac:Price>
1 Item gross price
2 Item price discount
3 \$"Item price net amount" = "Item gross price" - "Item price discount"\$
Invoice line net amount (IBT-131)

The invoice line net amount (IBT-131) is as the name implies the net amount without TAX, and inclusive of line level allowance and charges.

The formula for calculating the invoice line net amount is:

\$"Item line net amount" = (("Item net price (IBT-146)" div "Item price base quantity (IBT-149)")\$
\$times ("Invoiced Quantity (IBT-129)")\$
\$+ "Invoice line charge amount (IBT-141)" - "Invoice line allowance amount (IBT-136)"\$

If the line net amount must be rounded to maximum decimals, please note that the different parts of the calculation must be rounded separately.
I.e the result of: \$"Item line net amount" = (("Item net price (IBT-146)" div "Item price base quantity (IBT-149)") times ("Invoiced Quantity (IBT-129)")\$ must be rounded to maximum decimals, and the allowance/charge amounts are also rounded separately.
UBL example of invoice line net amount where no line allowance/charge exist
<cbc:InvoicedQuantity unitCode="H87">4</cbc:InvoicedQuantity> (3)
<cbc:LineExtensionAmount currencyID="AUD">100.00</cbc:LineExtensionAmount> (4)
<!-- Code omitted for clarity-->
<cac:Price>
    <cbc:PriceAmount currencyID="AUD">250</cbc:PriceAmount> (1)
    <cbc:BaseQuantity unitCode="H87">10</cbc:BaseQuantity> (2)
</cac:Price>
1 Item net price
2 Item price base quantity
3 Invoiced quantity
4 \$"Invoice line net amount" = (("Item net price" div "Item price base quantity") times ("Invoiced Quantity")\$
UBL example of invoice line net amount where line allowance and charge exist
<cbc:InvoicedQuantity unitCode="C62">10</cbc:InvoicedQuantity> (4)
<cbc:LineExtensionAmount currencyID="AUD">900.00</cbc:LineExtensionAmount> (5)
<!-- Code omitted for clarity-->
<cac:AllowanceCharge>
    <cbc:ChargeIndicator>true</cbc:ChargeIndicator>
    <cbc:AllowanceChargeReasonCode>CG</cbc:AllowanceChargeReasonCode>
    <cbc:AllowanceChargeReason>Charge</cbc:AllowanceChargeReason>
    <cbc:Amount currencyID="AUD">100</cbc:Amount> (2)
</cac:AllowanceCharge>
<cac:AllowanceCharge>
    <cbc:ChargeIndicator>false</cbc:ChargeIndicator>
    <cbc:AllowanceChargeReasonCode>95</cbc:AllowanceChargeReasonCode>
    <cbc:AllowanceChargeReason>Discount</cbc:AllowanceChargeReason>
    <cbc:Amount currencyID="AUD">200</cbc:Amount> (3)
</cac:AllowanceCharge>
<!-- Code omitted for clarity-->
<cac:Price>
    <cbc:PriceAmount currencyID="AUD">100</cbc:PriceAmount> (1)
</cac:Price>
1 Item net price
2 Line charge amounts
3 Line allowance amount
4 Invoiced quantity
5 \$"Invoice line net amount" = ("Item net price" times "Invoiced Quantity") + "line charge amount" - "line allowance amount"\$

4.1.4. Calculation of allowance/charge amount

Allowance and charge on document- and line level consists of elements carrying information on the allowance/charge base amount and the allowance/charge percentage. These are, if present in the invoice instance, used for calculating the allowance/charge amount.

If base amount is present, the percentage shall also be present, and if percentage is present, the base amount shall also be present, and the calculation of the amount shall be:

\$"Amount" = "Base amount" times ("Percentage" div 100)\$

UBL example of calculations of allowances and charges where base amount and percentage exist
<cac:AllowanceCharge>
    <cbc:ChargeIndicator>true</cbc:ChargeIndicator>
    <cbc:AllowanceChargeReasonCode>CG</cbc:AllowanceChargeReasonCode>
    <cbc:AllowanceChargeReason>Cleaning</cbc:AllowanceChargeReason>
    <cbc:MultiplierFactorNumeric>20</cbc:MultiplierFactorNumeric> (2)
    <cbc:Amount currencyID="AUD">200</cbc:Amount> (3)
    <cbc:BaseAmount currencyID="AUD">1000</cbc:BaseAmount> (1)
    <cac:TaxCategory>
        <cbc:ID>S</cbc:ID>
        <cbc:Percent>10</cbc:Percent>
        <cac:TaxScheme>
            <cbc:ID>GST</cbc:ID>
        </cac:TaxScheme>
    </cac:TaxCategory>
</cac:AllowanceCharge>
1 Base amount, to be used with the percentage to calculate the amount
2 Charge percentage
3 \$"Base amount" times ("Percentage" div 100) = "Amount"\$
UBL example of calculations of allowances and charges where base amount and percentage does not exist
<cac:AllowanceCharge>
    <cbc:ChargeIndicator>false</cbc:ChargeIndicator>
    <cbc:AllowanceChargeReasonCode>95</cbc:AllowanceChargeReasonCode>
    <cbc:AllowanceChargeReason>Discount</cbc:AllowanceChargeReason>
    <cbc:Amount currencyID="AUD">200</cbc:Amount> (1)
    <cac:TaxCategory>
        <cbc:ID>S</cbc:ID>
        <cbc:Percent>10</cbc:Percent>
        <cac:TaxScheme>
            <cbc:ID>GST</cbc:ID>
        </cac:TaxScheme>
    </cac:TaxCategory>
</cac:AllowanceCharge>
1 Amount of allowance without calculations based on base amount and percentage

4.2. Rounding

4.2.1. Shared rounding rules

A maximum of two digits are allowed for the following amounts in an invoice.

  • Document level allowance amount (ibt-092)

  • Document level charge amount (ibt-099)

  • Sum of allowances on document level (ibt-107)

  • Sum of charges on document level (ibt-108)

  • Invoice total amount without TAX (ibt-109)

  • Invoice total TAX amount (ibt-110)

  • Invoice total amount with TAX (ibt-112)

  • Amount due for payment (ibt-115)

4.2.2. Rounding in A-NZ

The information regarding calculation and rounding in this specification pertains to the business rules that are enforced and the data model of Peppol A-NZ eInvoices. This specification allows a valid tax invoice to be sent as an eInvoice, however it does not guarantee or enforce legal or regulatory requirements.

In addition to the above, the following amounts are restricted to a maximum of two decimal places:

  • Tax category taxable amount (ibt-116)

  • Tax category tax amount (ibt-117)

  • Invoice total tax amount in tax accounting currency (ibt-111)

  • Invoice line net amount (ibt-131)

  • Document level allowance base amount (ibt-093)

  • Document level charge base amount (ibt-100)

  • Sum of Invoice line net amount (ibt-106)

  • Paid amount (ibt-113)

  • Rounding amount (ibt-114)

  • Invoice line allowance amount (ibt-136)

  • Invoice line allowance base amount (ibt-137)

  • Invoice line charge amount (ibt-141)

  • Invoice line charge base amount (ibt-142)

There is no constraint on the number of decimal places for invoice line Item net price (ibt-146), Item price discount (ibt-147) and Item gross price (ibt-148).
Key features and principles
  • This specification supports tax calculation at invoice document level and not at line level. Tax is calculated based on the total line net amounts and the tax percentage for each distinct combination of tax category and tax percentage.

  • The tax rate for tax category 'S' - Standard must be greater than zero. The tax rate for other tax categories must be zero.

Tolerance

Financial management/accounts payable software solutions used by the seller might adopt a different model such as calculating tax on the invoice line level and totalling those tax amounts to provide the tax totals within the eInvoice. This can give rise to minor rounding discrepancies between the calculation business rules within this specification and the tax amounts in an eInvoice.

The validation artefacts therefore allow +/- a small tolerance (sometimes referred to as the 'slack') in the business rules for some calculations.

Tolerance is not relevant for some calculation rules such as summing amounts that are already constrained to two decimal places.

The following table summarises the calculated amounts, highlighting any rounding and tolerance contained in the business rules.

Table 3. Calculated business terms, rounding and rounding tolerance
BT ID Term Calculation rule Rounding +/- Tolerance

ibt-092

Document level allowance amount

aligned-ibrp-054

two decimals

0.02

ibt-099

Document level charge amount

aligned-ibrp-055

two decimals

0.02

ibt-110

Invoice total tax amount

ibr-co-14

two decimals

ibt-116

Tax category taxable amount

aligned-ibrp-<tax category>-08-aunz

no rounding necessary as component amounts summed are all two decimals

1.00 for tax category 'S'

ibt-117

Tax category tax amount

aligned-ibrp-051-aunz,
aligned-ibrp-s-09-aunz
(zero for other tax categories)

two decimals

1.00

ibt-106

Sum of invoice line net amount

ibr-co-10

two decimals

none

ibt-109

Invoice total amount without tax

ibr-co-13

two decimals

none

ibt-112

Invoice total amount with tax

ibr-co-15

two decimals

none

ibt-107

Sum of allowances on document level

ibr-co-11

two decimals

none

ibt-108

Sum of charges on document level

ibr-co-12

two decimals

none

ibt-115

Amount due for payment

ibr-co-16

two decimals

none

ibt-131

Invoice line net amount

aligned-ibrp-053

two decimals

0.02

ibt-136

Invoice line allowance amount

aligned-ibrp-054

two decimals

0.02

ibt-141

Invoice line charge amount

aligned-ibrp-055

two decimals

0.02

ibt-146

Item net price

aligned-ibrp-004

none

none

The Rounding amount (ibt-114) shows an amount the seller may use to either calculate an amount payable in cash (e.g. rounded to the nearest $0.05), or where the seller might ‘round down’ to the nearest dollar to benefit the buyer (e.g. round a payable amount from $100.15 to $100.00).
The Rounding amount (ibt-114) is not intended to capture or resolve tax calculation rounding discrepancies, and is only included in the Amount due for payment (ibt-115) and not the Invoice total amount with tax (ibt-112).

4.3. Aligned calculations

This section explains how tax is calculated in the jurisdiction as well as other rules thar are specific to the jurisdiction.

4.3.1. Calculation in A-NZ

Values dependent on tax category

The tax rate and Tax category tax amount shall be zero for tax categories that are not subject to tax (i.e. O - ‘Outside scope of tax’, E - ‘Exempt from tax’, G - ‘Free export item’, Z - 'Zero rated goods').

An A-NZ invoice may have mixed types of supplies, e.g. some invoice items are subject to standard GST (i.e. tax category code is "S" with applicable tax rate), while other items may be tax exempt (i.e. tax category code is "E", tax rate is 0%).

In Australia, if a business is not registered for GST, the business cannot issue tax invoices. In this case, the tax category code should be 'O' (Outside scope of tax).

A-NZ eInvoices that contain amounts with a tax category of 'O' (Outside the scope of tax):

  • must have only one tax breakdown, where the tax category tax amount shall be zero

  • cannot contain amounts with any other tax category

  • cannot contain Invoiced item tax rate (ibt-152), Document level allowance tax rate (ibt-96), or Document level charge tax rate (ibt-103)

Calculation
Tax on allowances and charges

Document level allowances and charges have the tax rate and tax category defined for each allowance and charge, with the amount excluding tax. The tax amount is calculated by the allowance (ibt-092) and charge (ibt-099) amounts being included in the tax breakdown Tax category taxable amount (ibt-116).

Line level allowances and charges do not have a separate tax rate/tax category defined, and the allowance (ibt-136) and charge (ibt-141) amount excludes tax. The allowance/charge amount is included in the Invoice line net amount (ibt-131), which is then included in the tax breakdown Tax category taxable amount (ibt-116).

Tax breakdowns

One Tax Breakdown (ibg-23) shall be provided for each distinct combination of tax category code and tax rate found in either the line tax information or the Document level allowance or charges. For the tax rate, only significant decimals should be considered, i.e. any difference in trailing zeros should not result in different tax breakdowns.

Example

Invoice line 1 has category code = S and tax rate = 10
Invoice line 2 has category code = S and tax rate = 10.00
This should result in only one Tax Breakdown.

For each distinct combination of tax category code and tax rate the calculations are:

\$"Tax category taxable amount (ibt-116)" = sum("Invoice line net amounts (ibt-131)")\$
\$+ "Document level charge amount (ibt-099)" - "Document level allowance amount (ibt-092)"\$

\$"Tax category tax amount (ibt-117)" \ = \ "Tax category taxable amount (ibt-116)" \$
\$\qquad \qquad \qquad \qquad \qquad \qquad \qquad \qquad \qquad \qquad \qquad \qquad \qquad \qquad \qquad times ("GST rate (ibt-119)" div 100)\$

UBL example of calculations of Tax Breakdown
<cac:AllowanceCharge>
    <cbc:ChargeIndicator>true</cbc:ChargeIndicator>
    <cbc:AllowanceChargeReason>Cleaning</cbc:AllowanceChargeReason>
    <cbc:Amount currencyID="AUD">200</cbc:Amount> (1)
    <cac:TaxCategory>
        <cbc:ID>S</cbc:ID>
        <cbc:Percent>10</cbc:Percent>
        <cac:TaxScheme>
            <cbc:ID>GST</cbc:ID>
        </cac:TaxScheme>
    </cac:TaxCategory>
</cac:AllowanceCharge>
<cac:AllowanceCharge>
    <cbc:ChargeIndicator>false</cbc:ChargeIndicator>
    <cbc:AllowanceChargeReason>Discount</cbc:AllowanceChargeReason>
    <cbc:Amount currencyID="AUD">100</cbc:Amount> (2)
    <cac:TaxCategory>
        <cbc:ID>S</cbc:ID>
        <cbc:Percent>10</cbc:Percent>
        <cac:TaxScheme>
            <cbc:ID>GST</cbc:ID>
        </cac:TaxScheme>
    </cac:TaxCategory>
</cac:AllowanceCharge>
<cac:TaxTotal>
    <cbc:TaxAmount currencyID="AUD">500.00</cbc:TaxAmount>
    <cac:TaxSubtotal> (3)
        <cbc:TaxableAmount currencyID="AUD">5000.00</cbc:TaxableAmount> (4)
        <cbc:TaxAmount currencyID="AUD">500.00</cbc:TaxAmount> (5)
        <cac:TaxCategory>
            <cbc:ID>S</cbc:ID>
            <cbc:Percent>10</cbc:Percent>
            <cac:TaxScheme>
                <cbc:ID>GST</cbc:ID>
            </cac:TaxScheme>
        </cac:TaxCategory>
    </cac:TaxSubtotal>
    <cac:TaxSubtotal> (6)
        <cbc:TaxableAmount currencyID="AUD">2000.00</cbc:TaxableAmount>
        <cbc:TaxAmount currencyID="AUD">0</cbc:TaxAmount>
        <cac:TaxCategory>
            <cbc:ID>E</cbc:ID>
            <cbc:Percent>0</cbc:Percent>
            <cbc:TaxExemptionReason>Reason for tax exemption</cbc:TaxExemptionReason>
            <cac:TaxScheme>
                <cbc:ID>GST</cbc:ID>
            </cac:TaxScheme>
        </cac:TaxCategory>
    </cac:TaxSubtotal>
</cac:TaxTotal>
<cac:LegalMonetaryTotal>
    <cbc:LineExtensionAmount currencyID="AUD">6900</cbc:LineExtensionAmount>
    <cbc:TaxExclusiveAmount currencyID="AUD">7000</cbc:TaxExclusiveAmount>
    <cbc:TaxInclusiveAmount currencyID="AUD">7500</cbc:TaxInclusiveAmount>
    <cbc:AllowanceTotalAmount currencyID="AUD">100</cbc:AllowanceTotalAmount>
    <cbc:ChargeTotalAmount currencyID="AUD">200</cbc:ChargeTotalAmount>
    <cbc:PayableAmount currencyID="AUD">7500</cbc:PayableAmount>
</cac:LegalMonetaryTotal>
<cac:InvoiceLine>
    <cbc:ID>1</cbc:ID>
    <cbc:Note>Additional free text information about invoice line</cbc:Note>
    <cbc:InvoicedQuantity unitCode="C62">10</cbc:InvoicedQuantity>
    <cbc:LineExtensionAmount currencyID="AUD">4000.00</cbc:LineExtensionAmount>
        <!-- code omitted for clarity -->
        <cac:ClassifiedTaxCategory>
            <cbc:ID>S</cbc:ID>
            <cbc:Percent>10</cbc:Percent>
            <cac:TaxScheme>
                <cbc:ID>GST</cbc:ID>
            </cac:TaxScheme>
        </cac:ClassifiedTaxCategory>
<!-- code omitted for clarity -->
<cac:InvoiceLine>
    <cbc:ID>2</cbc:ID>
    <cbc:InvoicedQuantity unitCode="C62">10</cbc:InvoicedQuantity>
    <cbc:LineExtensionAmount currencyID="AUD">2000.00</cbc:LineExtensionAmount>
        <!-- code omitted for clarity -->
        <cac:ClassifiedTaxCategory>
            <cbc:ID>E</cbc:ID>
            <cbc:Percent>0.0</cbc:Percent>
            <cac:TaxScheme>
                <cbc:ID>GST</cbc:ID>
            </cac:TaxScheme>
        </cac:ClassifiedTaxCategory>
<!-- code omitted for clarity -->
<cac:InvoiceLine>
    <cbc:ID>3</cbc:ID>
    <cbc:InvoicedQuantity unitCode="C62">10</cbc:InvoicedQuantity>
    <cbc:LineExtensionAmount currencyID="AUD">900.00</cbc:LineExtensionAmount>
        <!-- code omitted for clarity -->
        <cac:ClassifiedTaxCategory>
            <cbc:ID>S</cbc:ID>
            <cbc:Percent>10</cbc:Percent>
            <cac:TaxScheme>
                <cbc:ID>GST</cbc:ID>
            </cac:TaxScheme>
        </cac:ClassifiedTaxCategory>
1 Document level charge amount for category S and rate 10%
2 Document level allowance amount for category S and rate 10%
3 Tax breakdown 1 for category S and rate = 10%
4 Taxable amount for this tax breakdown = sum of line amount (line 1 and 3), plus charge amount minus allowance amount where category = S and rate = 10%
5 \$"Tax Amount" = "Taxable amount" times ("Tax rate" div 100)\$
6 Tax Breakdown 2 for category E, and rate = 0%
Amending GST

There are several ways to amend incorrect tax amounts included on a prior eInvoice, such as cancelling the invoice (through a Credit Note or negative invoice) and issuing a new invoice with the correct tax, or issuing a new invoice that effectively cancels the prior and charges the correct GST amount.

Example For example, if an invoice has previously been issued with an incorrect tax category (e.g. 'E' Exempt when it should have been 'S' Standard), a subsequent invoice could be issued with a line reversing the incorrect charge and tax, and another line with the correct values.

Invoice line Invoice line net amount (ibt-131) Invoiced item tax category code (ibt-151) Invoiced item tax rate (ibt-152) Invoice total amount without TAX (ibt-109) Invoice total TAX amount (ibt-110)

Prior invoice

1

1177.20

E

0%

Total

1177.20

0.00

New invoice

1

-1177.20

E

0%

2

1177.20

S

10%

Total

0.00

117.72

Balance of buyer’s accounts payable

1177.20

117.72

UBL example of calculations when correcting GST
<cac:TaxTotal>
    <cbc:TaxAmount currencyID="AUD">117.72</cbc:TaxAmount> (1)
    <cac:TaxSubtotal>
        <cbc:TaxableAmount currencyID="AUD">1177.20</cbc:TaxableAmount> (2)
        <cbc:TaxAmount currencyID="AUD">117.72</cbc:TaxAmount>
        <cac:TaxCategory>
            <cbc:ID>S</cbc:ID>
            <cbc:Percent>10</cbc:Percent>
            <cac:TaxScheme>
                <cbc:ID>GST</cbc:ID>
            </cac:TaxScheme>
        </cac:TaxCategory>
    </cac:TaxSubtotal>
    <cac:TaxSubtotal>
        <cbc:TaxableAmount currencyID="AUD">-1177.20</cbc:TaxableAmount> (3)
        <cbc:TaxAmount currencyID="AUD">0.00</cbc:TaxAmount>
        <cac:TaxCategory>
            <cbc:ID>E</cbc:ID>
            <cbc:Percent>0</cbc:Percent>
            <cac:TaxScheme>
                <cbc:ID>GST</cbc:ID>
            </cac:TaxScheme>
        </cac:TaxCategory>
    </cac:TaxSubtotal>
</cac:TaxTotal>
<cac:LegalMonetaryTotal>
    <cbc:LineExtensionAmount currencyID="AUD">0.00</cbc:LineExtensionAmount>
    <cbc:TaxExclusiveAmount currencyID="AUD">0.00</cbc:TaxExclusiveAmount>
    <cbc:TaxInclusiveAmount currencyID="AUD">117.72</cbc:TaxInclusiveAmount>
    <cbc:ChargeTotalAmount currencyID="AUD">0.00</cbc:ChargeTotalAmount>
    <cbc:PrepaidAmount currencyID="AUD">0.00</cbc:PrepaidAmount>
    <cbc:PayableAmount currencyID="AUD">117.72</cbc:PayableAmount>
</cac:LegalMonetaryTotal>
<cac:InvoiceLine>
    <cbc:ID>1</cbc:ID>
    <cbc:InvoicedQuantity unitCode="1I">-1</cbc:InvoicedQuantity>
    <cbc:LineExtensionAmount currencyID= "AUD">-1177.20</cbc:LineExtensionAmount> (3)
<!-- code omitted for clarity -->
        <cac:ClassifiedTaxCategory>
            <cbc:ID>E</cbc:ID>
            <cbc:Percent>0</cbc:Percent>
            <cac:TaxScheme>
                <cbc:ID>GST</cbc:ID>
            </cac:TaxScheme>
        </cac:ClassifiedTaxCategory>
    </cac:Item>
    <cac:Price>
        <cbc:PriceAmount currencyID="AUD">1177.20</cbc:PriceAmount>
    </cac:Price>
</cac:InvoiceLine>
<cac:InvoiceLine>
    <cbc:ID>2</cbc:ID>
    <cbc:InvoicedQuantity unitCode="1I">1</cbc:InvoicedQuantity>
    <cbc:LineExtensionAmount currencyID= "AUD">1177.20</cbc:LineExtensionAmount> (2)
<!-- code omitted for clarity -->
        <cac:ClassifiedTaxCategory>
            <cbc:ID>S</cbc:ID>
            <cbc:Percent>10</cbc:Percent>
            <cac:TaxScheme>
                <cbc:ID>GST</cbc:ID>
            </cac:TaxScheme>
        </cac:ClassifiedTaxCategory>
    </cac:Item>
    <cac:Price>
        <cbc:PriceAmount currencyID="AUD">1177.20</cbc:PriceAmount>
    </cac:Price>
</cac:InvoiceLine>
1 GST amount for category S and rate 10%
2 Taxable amount used as the basis for GST calculation for category S and rate 10%
3 Negative Taxable amount for category E and rate = 0% effectively reverses the prior incorrect invoice

5. Technical details

Following section provide technical details.

5.1. BIS Identifiers

Peppol has a defined policy that specifies how to use identifiers in both its transport infrastructure and within the documents exchanged across that infrastructure. It also introduces principles for any identifiers used in the Peppol environment. The policies that apply to this BIS are the following:

5.1.1. Profiles and messages

All messages contains Business process type (IBT-23) and Specification identifier (IBT-24). Business process type (IBT-23) identifies what business process a given message is part of, and Specification identifier (IBT-24) identifies the kind of message and the rules applied.

Profiles are connected to one business process, and may contain multiple document types. Valid document instances shall contain corresponding Business process type (IBT-23) and Specification identifier (IBT-24).

Specification identifier (IBT-24) is a string without spaces. The list below contains spaces in Specification identifier (IBT-24) to make them easier to read. Make sure to remove any spaces before use.

In the table below you will find the values to be used as the specification identifier (IBT-24) and the business process type (IBT-23) for this profile

5.1.2. Identifying the A-NZ Billing Specialisation

The UBL element cbc:ProfileID (ibt-023) identifies the business process context in which the transaction appears.

The UBL element cbc:CustomizationID (ibt-024) identifies the specification containing the total set of rules regarding semantic content, cardinalities and business rules to which the data contained in the instance document conforms.

The identifiers for this specification are:

Type Element cbc:CustomizationID Element cbc:ProfileID

Australian and New Zealand Tax Invoice and Credit Note

urn:peppol:pint:billing-1@aunz-1

urn:peppol:bis:billing

UBL example of profile identifier
<cbc:CustomizationID>urn:peppol:pint:billing-1@aunz-1</cbc:CustomizationID>
<cbc:ProfileID>urn:peppol:bis:billing</cbc:ProfileID>

5.1.3. Document type identifier scheme

It is mandatory to follow the Policy for Identifiers. Only the peppol-doctype-wildcard Document Type Identifier scheme is allowed.

5.2. Datatypes

Semantic data types are used to bridge the gap between the semantic concepts expressed by the information elements defined in the semantic model and the technical implementation. The semantic data types define the allowed value domain for the content, and any additional information components (attributes) needed in order to ensure its precise interpretation.

5.2.1. Primitive types

Semantic data type content may be of the following primitive types. These primitive types were taken from ISO15000, Annex A.

Primitive type Definition

Binary

A set of finite-length sequences of binary digits.

Date

Time point representing a calendar day on a time scale consisting of an origin and a succession of calendar ISO8601.

Decimal

A subset of the real numbers, which can be represented by decimal numerals.

String

A finite sequence of characters.

5.2.2. Semantic data types

The different semantic data types are described in the tables below, where various features such as attributes, format, and decimals as well as the basic type are defined for each semantic data type. They are based on {ISO15000}.

When used in an instance of an invoice, each data element will contain data. In the below tables this is identified as the “content”. Whenever a business term is used this term shall always have content and therefore the content is always mandatory.

Amount

An amount states a numerical monetary value. The currency of the amount is defined as a separate business term.

Component Use Primitive Type Example

Content

Mandatory

Decimal

10000

Unit Price Amount

A unit price amount states a numerical monetary amount value for data elements that contain item prices that may be multiplied by item quantities. The currency of the amount is defined as a separate business term.

Unit price amount does not set restrictions on number of decimals, as contrast to the Amount type
Component Use Primitive Type Example

Content

Mandatory

Decimal

10000.1234

Percentage

Percentages are given as fractions of a hundred (per cent) e.g. the value 34.78 % in percentage terms is given as 34.78.

No restriction on number of decimals for percentages.
Component Use Primitive Type Example

Content

Mandatory

Decimal

34.7812

Quantity

Quantities are used to state a number of units such as for items. The code for the Unit of Measure is defined as a separate business term.

No restriction on number of decimals for quantities.
Component Use Primitive Type Example

Content

Mandatory

Decimal

10000.1234

Code

Codes are used to specify allowed values in elements as well as for lists of options. Code is different from Identifier in that allowed values have standardized meanings that can be known by the recipient.

Codes shall be entered exactly as shown in the selected code list of the applicable syntax.
Component Use Primitive Type Example

Content

Mandatory

String

Abc123

Indicator

Indicators are used to give bolean values to state whether something is (true) or is not (false).

Indicators shall be used in lower case.
Default value is "false" and applies if the relevant business term is not used.
Component Use Primitive Type Allowed values

Content

Mandatory

String

false

true

Identifier

Identifiers (IDs) are keys that are issued by the sender or recipient of a document or by a third party.

The use of the attributes is specified for each information element.
Component Use Primitive Type Example

Content

Mandatory

String

abc:123-DEF

Scheme identifier

Optional

String

GLN

Scheme version identifier

Optional

String

1.0

Date

Dates shall be in accordance to the “Calendar date complete representation” as specified by {ISO8601}, format YYYY-MM-DD.

Dates shall not include timezone information.
Table 4. EN 16931_ Date. Type
Component Use Primitive Type Example

Content

Mandatory

Date

2017-12-01

Time

Time shall be according to UBL allowed format.

Time may include timezone information.
Table 5. EN 16931_ Date. Type
Component Use Primitive Type Allowed forms

Content

Mandatory

Date

13:20:00 (1:30 PM)

13:20:30.55 (30.55 sec)

13:20:00Z (UTC)

13:20:00-05:00 (UTC-5)

00:00:00 (midnight)

24:00:00 (midnight)

Time formats without time zone information (i.e. other than hh:mm:ssz and hh:mm:ss-h) shall be interpreted as being in the time zone of the sellers address and according to daylight saving status on the issue date of the invoice.

Document Reference

Document Reference Types are identifiers that were assigned to a document or document line by the Buyer, the Seller or by a third party.

Table 6. Document Reference. Type
Component Use Primitive Type Example

Content

Mandatory

String

abc:123-DEF

Text

Text is the actual wording of anything written or printed. Line breaks in the text may be present, and any line breaks should be preserved and respected by the receiver’s system

Component Use Primitive Type Example

Content

Mandatory

String

5% allowance when paid within 30 days

Binary object

Binary object can be used to describe files which are transmitted together with the Invoice. The attachment functionality is not intended for attaching a copy of the invoice in an image format (such as PDF). Attaching an invoice copy is not in compliance with this specification.

Attachments shall be transmitted together with the Invoice. The binary object has two supplementary components: a Mime Code, which specifies the Mime type of the attachment and a Filename that is provided by (or on behalf of) the sender of the invoice or credit note.

Component Use Primitive Type Example

Content

Mandatory

Binary

QmFzZTY0IGNvbnRlbnQgZXhhbXBsZQ==

Mime Code

Mandatory

String

image/jpeg

Filename

Mandatory

String

drawing5.jpg

A receiver of an invoice or credit note, shall accept and process attachments that are according to the Media type code list.

5.3. UBL schemas and namespaces

The XML schemas used are

  • UBL Invoice 2.1, with the target namespace urn:oasis:names:specification:ubl:schema:xsd:Invoice-2

  • UBL CreditNote 2.1 with the target namespace urn:oasis:names:specification:ubl:schema:xsd:CreditNote-2

5.4. Glossary

electronic invoice - invoice that has been issued, transmitted and received in a structured electronic format which allows for its automatic and electronic processing

semantic data model - structured set of logically interrelated information elements

information element - semantic concept that can be defined independent of any particular representation in a syntax

structured information element - information element that can be processed automatically

syntax - machine-readable language or dialect used to represent the information elements contained in an electronic document (e.g. an electronic invoice)

business term - label assigned to a given information element which is used as a primary reference

identifier - character string used to establish the identity of, and distinguish uniquely, one instance of an object within an identification scheme from all other objects within the same scheme Note 1 to entry: An identifier may be a word, number, letter, symbol, or any combination of those, depending on the identification scheme used.

identification scheme - collection of identifiers applicable for a given type of object governed under a common set of rules

compliant - some or all features of the invoice model are used and all rules of the invoice model are respected Note 1 to entry: Based on TOGAF definition of a compliant specification

conformant - all rules of the invoice model are respected and some additional features not defined in the invoice model are also used

Optional Whether the option is used or not is the choice of the users independently from other data in the message.

Conditional Whether the option is used or not and in what way is dependent on other data in the message.

Mandatory The option must be used in all messages.

shall - the definition is an absolute requirement of the specification.

shall not - the definition is an absolute prohibition of the specification.

should - there may exist valid reasons in particular circumstances to ignore a particular item, but the full implications must be understood and carefully weighed before choosing a different course.

should not - there may exist valid reasons in particular circumstances when the particular behavior is acceptable or even useful, but the full implications should be understood and the case carefully weighed before implementing any behavior described with this label.

may - is truly optional.