Link to main site of documentation
1. Introduction to openPeppol and BIS
This specification, is a Core Invoice Usage Specification (CIUS) of EN 16931, following the guidance given in chapter 7 of the EN 16931. Any instance documents compliant to this specification will be compliant with the European Standard (EN 16931).
The purpose of this document is to facilitate an efficient implementation and increased use of electronic collaboration regarding the billing process.
1.1. Document Structure
This document is structured as follows:
-
Chapters 1 -6 gives general information on the business processes, requirements and functionalities
-
Chapter 7 describes the semantical data types
-
Chapters 8 - 10 describes VAT, calculations and rounding.
-
Chapter 11 provides examples of selected parts of the invoice
-
Chapter 12 gives details and links to all code lists used
-
Chapter 13 gives information on Peppol identifiers
-
Chapter 14 describes in detail central information elements.
-
Chapters 15 and 16 provides information on validation and validation rules
-
Annexes give information on restrictions according to EN 16931, use of Cross Industry Invoice syntax and national and syntax rules.
1.2. Scope
This document is concerned with clarifying requirements for ensuring interoperability and provides guidelines for the support and implementation of these requirements. This document will also provide a detailed implementation guideline for the invoice and credit note transactions.
1.3. Audience
The audience for this document is organisations wishing to be Peppol enabled for exchanging electronic invoices, and/or their ICT-suppliers. These organisations may be:
-
Service providers
-
Contracting Authorities (CA)
-
Economic Operators (EO)
-
Software Developers
More specifically, roles addressed are the following:
-
ICT Architects
-
ICT Developers
-
Business Experts
For further information on Peppol/OpenPeppol, please see Peppol BIS common text and introduction
2. Benefits
The invoice and credit note provides simple support for complex invoicing, where there is a need for credit note in addition to an invoice. Other potential benefits are, among others:
-
Can be mandated as a basis for national or regional eInvoicing initiatives.
-
Procurement agencies can use them as basis for moving all invoices into electronic form. The flexibility of the specifications allows the buyers to automate processing of invoices gradually, based on different sets of identifiers or references, based on a cost/benefit approach.
-
SME can offer their trading partners the option of exchanging standardised documents in a uniform way and thereby move all invoices/credit notes into electronic form.
-
Large companies can implement these transactions as standardised documents for general operations and implement custom designed bi-lateral connections for large trading partners.
-
Supports customers with need for more complex interactions.
-
Can be used as basis for restructuring of in-house processes of invoices.
-
Significant saving can be realised by the procuring agency by automating and streamlining in-house processing. The accounting can be automated significantly, approval processes simplified and streamlined, payment scheduled timely and auditing automated.
3. Parties and roles
The diagram below shows the roles involved in the invoice and credit note transactions. The customer and invoice receiver is the same entity, as is the supplier and the invoice sender.
3.1. Parties
- Customer
-
The customer is the legal person or organisation who is in demand of a product or service. Examples of customer roles: buyer, consignee, debtor, contracting authority.
- Supplier
-
The supplier is the legal person or organisation who provides a product or service.
3.2. Roles
- Creditor
-
One to whom a debt is owe. The party that claims the payment and is responsible for resolving billing issues and arranging settlement. The party that sends the invoice or credit note. Also known as invoice issuer, accounts receivable or seller.
- Debtor
-
One who owes debt. The party responsible for making settlement relating to a purchase. The party that receives the invoice or credit note. Also known as invoicee, accounts payable, or buyer.
4. Business processes
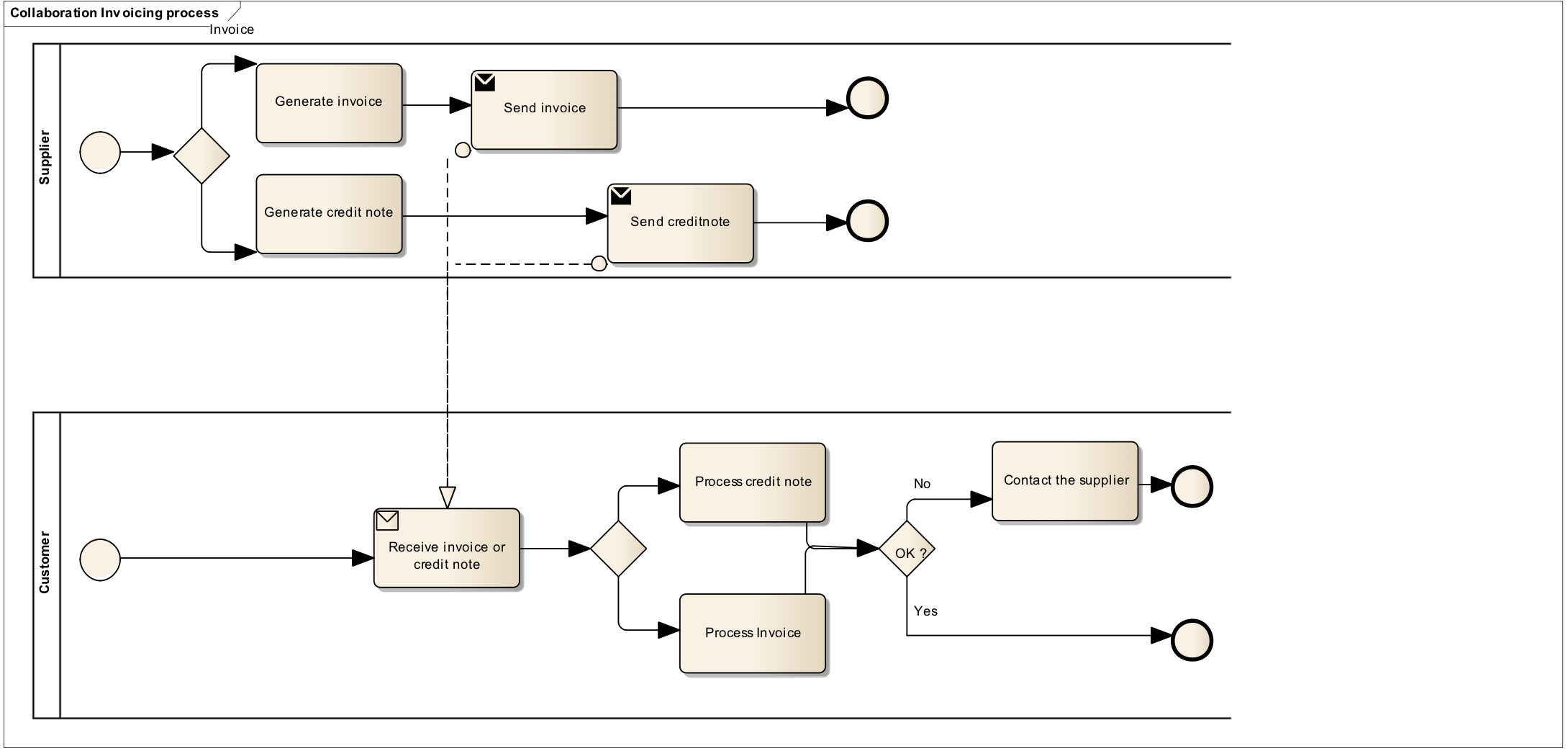
4.1. General invoicing process
The invoicing process includes issuing and sending the invoice and the credit note from the supplier to the customer and the reception and handling of the same at the customer’s site.
The invoicing process is shown in this work flow:
-
A supplier issues and sends an invoice to a customer. The invoice refers to one order and a specification of delivered goods and services.
An invoice may also refer to a contract or a frame agreement. The invoice may specify articles (goods and services) with article number or article description.
-
The customer receives the invoice and processes it in the invoice control system leading to one of the following results:
-
The customer fully approves the invoice, posts it in the accounting system and passes it on to be paid.
-
The customer completely rejects the invoice, contacts the supplier and requests a credit note.
-
The customer disputes parts of the invoice, contacts the supplier and requests a credit note and a new invoice.
-
The diagram below shows the basic invoicing process with the use of this Peppol BIS profile. This process assumes that both the invoice and the credit note are exchanged electronically.
This profile covers the following invoice processes:
| P1 |
Invoicing of deliveries of goods and services against purchase orders, based on a contract |
| P2 |
Invoicing deliveries of goods and services based on a contract |
| P3 |
Invoicing the delivery of an incidental purchase order |
| P4 |
Pre-payment |
| P5 |
Spot payment |
| P6 |
Payment in advance of delivery |
| P7 |
Invoices with references to a despatch advice |
| P8 |
Invoices with references to a despatch advice and a receiving advice |
| P9 |
Credit notes or invoices with negative amounts, issued for a variety of reasons including the return of empty packaging |
5. Invoice functionality
An invoice may support functions related to a number of related (internal) business processes. This Peppol BIS shall support the following functions:
-
Accounting
-
Invoice verification against the contract, the purchase order and the goods and service delivered
-
VAT reporting
-
Auditing
-
Payment
In the following chapters an assessment is made of what information is needed for each of the functions listed above and whether it is in scope or out of scope for this Peppol BIS.
Please also see Invoice and credit note business requirements for further details.
Explicit support for the following functions (but not limited to) is out of scope:
-
Inventory management
-
Delivery processes
-
Customs clearance
-
Marketing
-
Reporting
5.1. Accounting
Recording a business transaction into the financial accounts of an organization is one of the main objectives of the invoice. According to financial accounting best practice and VAT rules every Taxable person shall keep accounts in sufficient detail for VAT to be applied and its application checked by the tax authorities. For that reason, an invoice shall provide for the information at document and line level that enables booking on both the debit and the credit side.
Detailed requirements for supporing accounting functionality can be found at Accounting requirements
5.2. Invoice verification
This process forms part of the Buyer’s internal business controls. The invoice shall refer to an authentic commercial transaction. Support for invoice verification is a key function of an invoice. The invoice should provide sufficient information to look up relevant existing documentation, electronic or paper, for example, and as applicable:
-
the relevant purchase order
-
the contract
-
the call for tenders, that was the basis for the contract
-
the Buyer’s reference
-
the confirmed receipt of the goods or services
-
delivery information
An invoice should also contain sufficient information that allows the received invoice to be transferred to a responsible authority, person or department, for verification and approval.
Detailed requirements for supporing accounting functionality can be found at Invoice verification requirements
5.3. Auditing
Companies audit themselves as means of internal control or they may be audited by external parties as part of a legal obligation. Accounting is a regular, ongoing process whereas an audit is a separate review process to ensure that the accounting has been carried out correctly. The auditing process places certain information requirements on an invoice. These requirements are mainly related to enable verification of authenticity and integrity of the accounting transaction.
Invoices, conformant to this Peppol BIS support the auditing process by providing sufficient information for:
-
identification of the relevant Buyer and Seller
-
identification of the products and services traded, including description, value and quantity
-
information for connecting the invoice to its payment
-
information for connecting the invoice to relevant documents such as a contract and a purchase order
Detailed requirements for supporing accounting functionality can be found at Auditing requirements
5.4. VAT Reporting
The invoice is used to carry VAT related information from the Seller to the Buyer to enable the Buyer and Seller to correctly handle VAT booking and reporting. An invoice should contain sufficient information to enable the Buyer and any auditor to determine whether the invoice is correct from a VAT point of view.
The invoice shall allow the determination of the VAT regime, the calculation and description of the tax, in accordance with the Directive 2006/112/EC and subsequent amendments.
Detailed requirements for supporing accounting functionality can be found at VAT reporting requirements
5.5. Payment
An invoice represents a claim for payment. The issuance of an invoice may take place either before or after the payment is carried out. When an invoice is issued before payment it represents a request to the Buyer to pay, in which case the invoice commonly contains information that enables the Buyer, in the role of a debtor, to correctly initiate the transfer of the payment, unless that information is already agreed in prior contracts or by means of payment instructions separately lodged with the Buyer.
If an invoice is issued after payment, such as when the order process included payment instructions or when paying with a credit card, online or telephonic purchases, the invoice may contain information about the payment made in order to facilitate invoice to payment reconciliation on the Buyer side. An invoice may be partially paid before issuing such as when a pre-payment is made to confirm an order.
Invoices, conformant with this specification should identify the means of payment for settlement of the invoice and clearly state what payment amount is requested. They should provide necessary details to support bank transfers in accordance with the Single Euro Payments Area (SEPA) for payments in Euro and the relevant national payment practices for other currencies. Payments by means of Credit Transfer, Direct debit, and Payment Card are in scope.
Detailed requirements for supporing accounting functionality can be found at Payment requirements
5.6. Negative invoices and credit notes
In line with requirements of EN 16931 this BIS supports negative grand totals in order to open up for a wider spectrum of invoicing processes.
Examples of such processes are
-
Preliminary (estimated) consumption invoice that is balanced out in a later meter-based invoice;
-
Pre-payment (with or without VAT) is settled through a final invoice; and
-
Some user communities prefer to use negative invoice rather than credit note when correcting transactions.
This has the following implications on the transaction format:
-
The invoice (now with “negative invoice capacity”) can function as an alternative to the credit note. Invoice-generating systems may implement either option, while invoice-receiving systems have to support both of them.
-
The transaction format for credit note has to be designed to accommodate for negative grand total, as well; this is because an entire negative invoice may have to be balanced out by means of a credit note.
Attention is drawn to the intrinsic differences between credit note and negative invoice when it comes to convey crediting information.
<cbc:InvoiceTypeCode>380</cbc:InvoiceTypeCode>
<!-- Code omitted for clarity -->
<cac:AllowanceCharge>
<cbc:ChargeIndicator>true</cbc:ChargeIndicator>
<cbc:AllowanceChargeReason>Insurance</cbc:AllowanceChargeReason>
<cbc:Amount currencyID="EUR">25</cbc:Amount>(1)
<cac:TaxCategory>
<cbc:ID>S</cbc:ID>
<cbc:Percent>25.0</cbc:Percent>
<cac:TaxScheme>
<cbc:ID>VAT</cbc:ID>
</cac:TaxScheme>
</cac:TaxCategory>
</cac:AllowanceCharge>
<!-- Code omitted for clarity -->
<cac:LegalMonetaryTotal>
<cbc:LineExtensionAmount currencyID="EUR">1300</cbc:LineExtensionAmount>
<cbc:TaxExclusiveAmount currencyID="EUR">1325</cbc:TaxExclusiveAmount>
<cbc:TaxInclusiveAmount currencyID="EUR">1656.25</cbc:TaxInclusiveAmount>
<cbc:ChargeTotalAmount currencyID="EUR">25</cbc:ChargeTotalAmount>
<cbc:PayableAmount currencyID="EUR">1656.25</cbc:PayableAmount>
</cac:LegalMonetaryTotal>
<cac:InvoiceLine>
<cbc:ID>1</cbc:ID>(2)
<cbc:InvoicedQuantity unitCode="DAY">7</cbc:InvoicedQuantity>
<cbc:LineExtensionAmount currencyID= "EUR">2800</cbc:LineExtensionAmount>
<!-- Code omitted for clarity -->
<cac:Price>
<cbc:PriceAmount currencyID="EUR">400</cbc:PriceAmount>
</cac:Price>
<cac:InvoiceLine>
<cbc:ID>2</cbc:ID>(3)
<cbc:InvoicedQuantity unitCode="DAY">-3</cbc:InvoicedQuantity>
<cbc:LineExtensionAmount currencyID="EUR">-1500</cbc:LineExtensionAmount>
<!-- Code omitted for clarity -->
<cac:Price>
<cbc:PriceAmount currencyID="EUR">500</cbc:PriceAmount>
</cac:Price>
| 1 | Charge amount |
| 2 | Invoice line 1 with positive quantity and line amount |
| 3 | Invoice line 2 with negative quantity and line amount |
5.6.1. When crediting by means of credit note
The function of crediting or debiting is controlled merely by the business document type (e.g. 380 or 381) while the representation of the amount, including its sign, is not affected.
<cbc:CreditNoteTypeCode>381</cbc:CreditNoteTypeCode>(1)
<!-- Code omitted for clarity -->
<cac:AllowanceCharge>
<cbc:ChargeIndicator>true</cbc:ChargeIndicator>
<cbc:AllowanceChargeReason>Insurance</cbc:AllowanceChargeReason>
<cbc:Amount currencyID="EUR">25</cbc:Amount>(2)
<cac:TaxCategory>
<cbc:ID>S</cbc:ID>
<cbc:Percent>25.0</cbc:Percent>
<cac:TaxScheme>
<cbc:ID>VAT</cbc:ID>
</cac:TaxScheme>
</cac:TaxCategory>
</cac:AllowanceCharge>
<cac:LegalMonetaryTotal>
<cbc:LineExtensionAmount currencyID="EUR">1300</cbc:LineExtensionAmount>
<cbc:TaxExclusiveAmount currencyID="EUR">1325</cbc:TaxExclusiveAmount>
<cbc:TaxInclusiveAmount currencyID="EUR">1656.25</cbc:TaxInclusiveAmount>
<cbc:ChargeTotalAmount currencyID="EUR">25</cbc:ChargeTotalAmount>
<cbc:PayableAmount currencyID="EUR">1656.25</cbc:PayableAmount>
</cac:LegalMonetaryTotal>
<cac:CreditNoteLine>
<cbc:ID>1</cbc:ID>(3)
<cbc:CreditedQuantity unitCode="DAY">7</cbc:CreditedQuantity>
<cbc:LineExtensionAmount currencyID= "EUR">2800</cbc:LineExtensionAmount>
<!-- Code omitted for clarity -->
<cac:Price>
<cbc:PriceAmount currencyID="EUR">400</cbc:PriceAmount>
</cac:Price>
<cac:CreditNoteLine>
<cbc:ID>2</cbc:ID>(4)
<cbc:CreditedQuantity unitCode="DAY">-3</cbc:CreditedQuantity>
<cbc:LineExtensionAmount currencyID="EUR">-1500</cbc:LineExtensionAmount>
<!-- Code omitted for clarity -->
<cac:Price>
<cbc:PriceAmount currencyID="EUR">500</cbc:PriceAmount>
</cac:Price>
| 1 | Code 381 indicating a credit note |
| 2 | Charge amount |
| 3 | Invoice line 1 with positive quantity and line amount |
| 4 | Invoice line 2 with negative quantity and line amount |
5.6.2. When crediting by means of negative invoice
The function of crediting or debiting is controlled merely by the sign (i.e. plus sign or minus sign) of the amount concerned, while the business document type (e.g. 380) has no relevance on the operation (“to credit”) itself.
<cbc:InvoiceTypeCode>380</cbc:InvoiceTypeCode> (1)
<!-- Code omitted for clarity -->
<cac:AllowanceCharge>
<cbc:ChargeIndicator>true</cbc:ChargeIndicator>
<cbc:AllowanceChargeReason>Insurance</cbc:AllowanceChargeReason>
<cbc:Amount currencyID="EUR">-25</cbc:Amount>(2)
<cac:TaxCategory>
<cbc:ID>S</cbc:ID>
<cbc:Percent>25.0</cbc:Percent>
<cac:TaxScheme>
<cbc:ID>VAT</cbc:ID>
</cac:TaxScheme>
</cac:TaxCategory>
</cac:AllowanceCharge>
<!-- Code omitted for clarity -->
<cac:LegalMonetaryTotal> (3)
<cbc:LineExtensionAmount currencyID="EUR">-1300</cbc:LineExtensionAmount>
<cbc:TaxExclusiveAmount currencyID="EUR">-1325</cbc:TaxExclusiveAmount>
<cbc:TaxInclusiveAmount currencyID="EUR">-1656.25</cbc:TaxInclusiveAmount>
<cbc:ChargeTotalAmount currencyID="EUR">-25</cbc:ChargeTotalAmount>
<cbc:PayableAmount currencyID="EUR">-1656.25</cbc:PayableAmount>
</cac:LegalMonetaryTotal>
<cac:InvoiceLine>
<cbc:ID>1</cbc:ID> (4)
<cbc:InvoicedQuantity unitCode="DAY">-7</cbc:InvoicedQuantity>
<cbc:LineExtensionAmount currencyID="EUR">-2800</cbc:LineExtensionAmount>
<!-- Code omitted for clarity -->
<cac:Price>
<cbc:PriceAmount currencyID="EUR">400</cbc:PriceAmount>(5)
</cac:Price>
<cac:InvoiceLine>
<cbc:ID>2</cbc:ID>(6)
<cbc:InvoicedQuantity unitCode="DAY">3</cbc:InvoicedQuantity>
<cbc:LineExtensionAmount currencyID="EUR">1500</cbc:LineExtensionAmount>
<!-- Code omitted for clarity -->
<cac:Price>
<cbc:PriceAmount currencyID="EUR">500</cbc:PriceAmount>
</cac:Price>
| 1 | Code 380 indicating an invoice |
| 2 | Charge amount is negative to correct the original invoice |
| 3 | All document level amounts are negative |
| 4 | Invoice line 1 with originally positive quantity and line amount, now both negative |
| 5 | Price amount must always be positive, and is not changed |
| 6 | Invoice line 2 with originally negative quantity and line amount, now positive |
6. Invoice and credit note business requirements
The table below gives an overview of the business requirements from Peppol[CEN/TC 434] supported by this BIS:
- Legend
-
Requirements with an id Rnn are from EN 16931 (Example R19).
| Id | Requirement (depending, as applicable, on the respective business case) |
|---|---|
R1 |
information at document level that enables the identification of the Payee, if different from the Seller |
R2 |
information at document level that enables booking on both the debit and the credit side |
R3 |
information at invoice line level that enables booking on the debit side |
R4 |
Buyer-specific booking information (account numbers) |
| Id | Requirement (depending, as applicable, on the respective business case) |
|---|---|
R5 |
information to trace to a single related purchase order from the document level |
R6 |
information to trace to a single related purchase order line from the invoice line |
R7 |
information to trace to a single contract and the underlying call for tenders from the document level |
R8 |
a reference supplied by the Buyer at document level |
R9 |
information to trace to a single despatch advice from the document level |
R10 |
information to trace to a single receiving advice from the document level |
R11 |
information to trace to a related invoice to be corrected from the document level |
R13 |
information to allow an invoice and related documents to be transferred to a responsible authority, entity, person or department, for verification and approval |
R14 |
information about net price and the quantity on which the price is based at invoice line level, additional information such as gross price and price discount may be added |
R15 |
descriptive and coded information about allowances and charges at both document level and at invoice line level |
R16 |
information about charges, (non-VAT-)taxes, duties and levies, with their VAT information, that are not included in the line amounts at document level |
R17 |
information about charges, (non-VAT-)taxes, duties and levies that compose the taxable amount and are not included in the unit price at separate invoice lines, with a proper identification and/or description |
R18 |
information about charges at invoice line level as part of the line amount |
R19 |
the amounts of allowances and charges at document and invoice line level |
R20 |
textual descriptions of invoiced goods and services at invoice line level |
R21 |
identification of invoiced goods and services by means of a Seller’s item number at invoice line level |
R22 |
identification of invoiced goods and services by means of a Buyer’s item number at invoice line level |
R23 |
identification of invoiced goods and services by means of a qualified general item identifier at invoice line level as agreed by the Buyer and the Seller |
R24 |
classification of invoiced goods and services by means of applicable classification identifiers and schema reference as agreed between the Seller and the Buyer at invoice line level |
R25 |
information about returned and credited returnable assets or packages, such as pallets, and package charges, stated as normal invoice lines |
R26 |
information about returnable asset charges, stated as normal invoice lines |
R27 |
information about returned goods, stated as normal invoice lines |
R28 |
descriptive information about attributes of goods and services at invoice line level |
R29 |
information about the country of origin of goods and services at invoice line level |
R30 |
an invoice line period at invoice line level |
R31 |
one delivery date at document level |
R32 |
one delivery location or address at document level |
R33 |
identification of the invoiced object at document and line level |
R34 |
a delivery/invoice period at document level |
R35 |
attached documents of a limited set of file types |
R36 |
multiple attached or referenced documents at document level |
R37 |
a VAT category and rate at invoice line level |
R38 |
VAT totals per category at document level |
R39 |
a quantity and a net amount (exclusive of VAT) at invoice line level |
R40 |
all amounts at document and invoice line level that make up the invoice total amount and the amount due for payment |
R41 |
Reference to a sales order, issued by the Seller at document level |
R42 |
Allowance/charge percentage and base amount at document and invoice line level |
R44 |
Information to allow automated validation of a received electronic invoice |
| Id | Requirement (depending, as applicable, on the respective business case) |
|---|---|
R45 |
information to determine the requirements of the applicable VAT legislation in force and the calculation and reporting thereof; |
R46 |
information on the date the VAT is liable at document level; |
R47 |
the necessary elements for national legal VAT requirements that apply for invoices issued to national and foreign Buyers, such as the legal registration status of the Seller; |
R48 |
information to support the following VAT use cases:
|
R49 |
the total VAT amount at document level; |
R50 |
total taxable amount per VAT rate at document level; |
R51 |
any additional information required to support the exemption evidence in case VAT is not charged based on an exemption reason at document and at invoice line level; |
R52 |
the legal registration number and the VAT registration number of the Seller and Buyer and the VAT registration number of the Tax representative of the Supplier; |
R53 |
the official postal address of the Buyer, Seller and Tax representative of the Supplier and their place of business and registered office; |
R54 |
the invoice currency and the VAT accounting currency at document level if different from the invoice currency; |
R55 |
codes for exemption reasons at document and invoice line level. |
| Id | Requirement (depending, as applicable, on the respective business case) |
|---|---|
R56 |
sufficient information to support the auditing process with regard to:
|
R57 |
identification of the parties that fulfil the following roles at the invoice level, including their legal name and address:
|
| Id | Requirement (depending, as applicable, on the respective business case) |
|---|---|
R58 |
identification of the means of settlement; |
R59 |
the requested amount due for payment; |
R60 |
the date on which payment is due; |
R61 |
necessary details to support bank transfers in accordance with SEPA and national systems; |
R62 |
a reference number and any additional reference data to be included in the payment; |
R63 |
reference number and any additional reference data to be included in the payment, in order to relate the payment to the invoice; |
R64 |
information for relating an invoice to a payment card used for settlement; |
R65 |
basic information to support national payment systems for use in domestic trade; |
R66 |
information about the amount that was pre-paid; |
R67 |
invoices that have a total amount of zero; |
R68 |
invoices that have an amount to pay of zero; |
R69 |
necessary details to support direct debits. |
R70 |
pre-payment invoices |
7. Semantic datatypes
Semantic data types are used to bridge the gap between the semantic concepts expressed by the information elements defined in the semantic model from EN 16931 and the technical implementation. The semantic data types define the allowed value domain for the content, and any additional information components (attributes) needed in order to ensure its precise interpretation.
| The details of the technical implementation can be found in UBL schemas and namespaces |
7.1. Primitive types
Semantic data type content may be of the following primitive types. These primitive types were taken from ISO 15000-5:2014, Annex A.
| Primitive type | Definition |
|---|---|
Binary |
A set of finite-length sequences of binary digits. |
Date |
Time point representing a calendar day on a time scale consisting of an origin and a succession of calendar ISO 8601:2004. |
Decimal |
A subset of the real numbers, which can be represented by decimal numerals. |
String |
A finite sequence of characters. |
7.2. Semantic data types
The different semantic data types are described in the tables below, where various features such as attributes, format, and decimals as well as the basic type are defined for each semantic data type. They are based on ISO 15000-5:2014.
When used in an instance of an invoice, each data element will contain data. In the below tables this is identified as the “content”. Whenever a business term is used this term shall always have content and therefore the content is always mandatory.
7.2.1. Amount
An amount states a numerical monetary value. The currency of the amount is defined as a separate business term.
| Amount is floating up to two fraction digits. |
| Component | Use | Primitive Type | Example |
|---|---|---|---|
Content |
Mandatory |
Decimal |
10000.25 |
7.2.2. Unit Price Amount
A unit price amount states a numerical monetary amount value for data elements that contain item prices that may be multiplied by item quantities. The currency of the amount is defined as a separate business term.
| Unit price amount does not set restrictions on number of decimals, as contrast to the Amount type |
| Component | Use | Primitive Type | Example |
|---|---|---|---|
Content |
Mandatory |
Decimal |
10000.1234 |
7.2.3. Percentage
Percentages are given as fractions of a hundred (per cent) e.g. the value 34.78 % in percentage terms is given as 34.78.
| No restriction on number of decimals for percentages. |
| Component | Use | Primitive Type | Example |
|---|---|---|---|
Content |
Mandatory |
Decimal |
34.7812 |
7.2.4. Quantity
Quantities are used to state a number of units such as for items. The code for the Unit of Measure is defined as a separate business term.
| No restriction on number of decimals for quantities. |
| Component | Use | Primitive Type | Example |
|---|---|---|---|
Content |
Mandatory |
Decimal |
10000.1234 |
7.2.5. Code
Codes are used to specify allowed values in elements as well as for lists of options. Code is different from Identifier in that allowed values have standardized meanings that can be known by the recipient.
| Codes shall be entered exactly as shown in the selected code list of the applicable syntax. |
| Component | Use | Primitive Type | Example |
|---|---|---|---|
Content |
Mandatory |
String |
Abc123 |
7.2.6. Identifier
Identifiers (IDs) are keys that are issued by the sender or recipient of a document or by a third party.
| The use of the attributes is specified for each information element. |
| Component | Use | Primitive Type | Example |
|---|---|---|---|
Content |
Mandatory |
String |
abc:123-DEF |
Scheme identifier |
Conditional |
String |
GLN |
Scheme version identifier |
Conditional |
String |
1.0 |
7.2.7. Date
Dates shall be in accordance to the “Calendar date complete representation” as specified by ISO 8601:2004, format YYYY-MM-DD.
| Dates shall not include timezone information. |
| Component | Use | Primitive Type | Example |
|---|---|---|---|
Content |
Mandatory |
Date |
2017-12-01 |
7.2.8. Document Reference
Document Reference Types are identifiers that were assigned to a document or document line by the Buyer, the Seller or by a third party.
| Component | Use | Primitive Type | Example |
|---|---|---|---|
Content |
Mandatory |
String |
abc:123-DEF |
7.2.9. Text
Text is the actual wording of anything written or printed. Line breaks in the text may be present, and any line breaks should be preserved and respected by the receiver’s system
| Component | Use | Primitive Type | Example |
|---|---|---|---|
Content |
Mandatory |
String |
5% allowance when paid within 30 days |
7.2.10. Binary objects
Binary objects can be used to describe files which are transmitted together with the Invoice. The attachment functionality is not intended for of including a copy of the invoice in an image format (such as PDF). Attaching an invoice copy is not in compliance with this specification.
Attachments shall be transmitted together with the Invoice. The binary object has two supplementary components: a Mime Code, which specifies the Mime type of the attachment and a Filename that is provided by (or on behalf of) the sender of the invoice or credit note.
| Component | Use | Primitive Type | Example |
|---|---|---|---|
Content |
Mandatory |
Binary |
QmFzZTY0IGNvbnRlbnQgZXhhbXBsZQ== |
Mime Code |
Mandatory |
String |
image/jpeg |
Filename |
Mandatory |
String |
drawing5.jpg |
A receiver of an invoice or credit note, shall accept and process attachments that are according to the code list Media type code of attached document
8. Value added tax (VAT)
The chapters below describe the different VAT informations that can be provided in a Peppol invoice or credit note.
Please also see VAT category codes for details on the VAT category code list, and Calculation of VAT for detailed explanation and example on how to perform the calculations for VAT Breakdown.
8.1. Line VAT Information
Each invoice line shall have the invoiced item VAT category code (BT-151), and for all VAT categories except "Not subject to VAT" (O), the VAT rate shall be provided.
8.2. Document level allowance or charge
Each document level charge or allowance must have the Document level allowance or charge VAT category code (BT-95 and BT-102), and for all VAT categories except "Not subject to VAT" (O), the VAT rate shall be provided.
8.3. VAT Breakdown
One VAT Breakdown shall be provided for each distinct combination of VAT category code and VAT rate found in either the line VAT information or the Document level allowance or charges. For some VAT categories, the VAT rate shall be zero, and hence the rate is not needed in order to group the VAT Breakdown for these.
Please note that for the VAT rate, only significant decimals should be considered, i.e any difference in trailing zeros should not result in different VAT breakdowns.
Invoice line 1 has category code = S and VAT rate = 25
Invoice line 2 has category code = S and VAT rate = 25.00
This should result in only one VAT Breakdown.
9. Rounding
To minimize the risk of differences due to rounding, the following rules apply:
|
Please also see Calculation for details on how to calculate the different amounts.
10. Calculation
10.1. Calculation of totals
Formulas for the calculations of totals are as follows:
| Business term id | Term name | Calculation |
|---|---|---|
BT-106 |
Sum of invoice line net amounts |
\$sum("BT-131: Invoice line net amount")\$ |
BT-107 |
Sum of allowances on document level |
\$sum("BT-92: Document level allowance amount")\$ |
BT-108 |
Sum of charges on document level |
\$sum("BT-99: Document level charge amount")\$ |
BT-109 |
Invoice total amount without VAT |
\$\ \ \ \ "BT-106: Sum of invoice line net amounts"\$ |
BT-110 |
Invoice total VAT amount |
\$sum("BT-117: VAT category tax amount")\$ |
BT-112 |
Invoice total amount with VAT |
\$\ \ \ \ "BT-109: Invoice total amount without VAT"\$ |
BT-115 |
Amount due for payment |
\$\ \ \ \ "BT-112: Invoice total amount with VAT"\$ |
10.1.1. UBL syntax calculation formulas
The following elements show the legal monetary totals for an invoice or credit note
| Element | Formula |
|---|---|
<cbc:LineExtensionAmount> |
\$sum("cac:InvoiceLine/cbc:LineExtensionAmount")\$ |
<cbc:AllowanceTotalAmount> |
\$sum("cac:AllowanceCharge[ChargeIndicator='false']/cbc:Amount")\$ |
<cbc:ChargeTotalAmount> |
\$sum("cac:AllowanceCharge[ChargeIndicator='true']/cbc:Amount")\$ |
<cbc:TaxExclusiveAmount> |
\$\ \ \ \ "cac:LegalMonetaryTotal/cbc:LineExtensionAmount"\$ |
<cbc:TaxInclusiveAmount> |
\$\ \ \ \ "cac:LegalMonetaryTotal/cbc:TaxExclusiveAmount"\$ |
<cbc:PrepaidAmount> |
Not applicable |
<cbc:PayableRoundingAmount> |
Not applicable |
<cbc:PayableAmount> |
\$\ \ \ \ "cac:LegalMonetaryTotal/cbc:TaxInclusiveAmount"\$ |
10.1.2. Element for rounding amount, the PayableRoundingAmount
It is possible to round the expected payable amount.
The element cac:LegalMonetaryTotal/cbc:PayableRoundingAmount is used for this purpose and is specified on the header level. This value shall be added to the value in cac:LegalMonetaryTotal/cbc:PayableAmount.
Example: Amount 999.81 rounded to 1000. PayableRounding Amount = 0.19
10.2. Calculation on line level
10.2.1. Item net price (BT-146)
If gross price and discount exist, the Item net price has to equal with the item gross price less the item price discount.
Calculation formula:
\$"Item net price" = "Item gross price (BT-148)" - "Item price discount (BT-147)"\$
<cac:Price>
<cbc:PriceAmount currencyID="EUR">410</cbc:PriceAmount>(3)
<cbc:BaseQuantity unitCode="C62">1</cbc:BaseQuantity>
<cac:AllowanceCharge>
<cbc:ChargeIndicator>false</cbc:ChargeIndicator>
<cbc:Amount currencyID="EUR">40</cbc:Amount>(2)
<cbc:BaseAmount currencyID="EUR">450</cbc:BaseAmount>(1)
</cac:AllowanceCharge>
</cac:Price>
| 1 | Item gross price |
| 2 | Item price discount |
| 3 | \$"Item price net amount" = "Item gross price" - "Item price discount"\$ |
10.2.2. Invoice line net amount (BT-131)
The invoice line net amount (BT-131) is as the name implies the net amount without VAT, and inclusive of line level allowance and charges.
The formula for calculating the invoice line net amount is:
\$"Item line net amount" = (("Item net price (BT-146)" div "Item price base quantity (BT-149)")\$
\$times ("Invoiced Quantity (BT-129)")\$
\$+ "Invoice line charge amount (BT-141)" - "Invoice line allowance amount (BT-136)"\$
|
As the line net amount must be rounded to two decimals, please note that the different parts of the calculation must be rounded separately. I.e the result of \$"Item line net amount" = (("Item net price (BT-146)" div "Item price base quantity (BT-149)") times ("Invoiced Quantity (BT-129)")\$ must be rounded to two decimals, and the allowance/charge amounts are also rounded separately. |
<cbc:InvoicedQuantity unitCode="C62">10</cbc:InvoicedQuantity>(3)
<cbc:LineExtensionAmount currencyID="EUR">1000.00</cbc:LineExtensionAmount>(4)
<!-- Code omitted for clarity-->
<cac:Price>
<cbc:PriceAmount currencyID="EUR">200</cbc:PriceAmount>(1)
<cbc:BaseQuantity unitCode="C62">2</cbc:BaseQuantity>(2)
</cac:Price>
| 1 | Item net price |
| 2 | Item price base quantity |
| 3 | Invoiced quantity |
| 4 | \$"Invoice line net amount" = (("Item net price" div "Item price base quantity") times ("Invoiced Quantity")\$ |
<cbc:InvoicedQuantity unitCode="C62">10</cbc:InvoicedQuantity>(4)
<cbc:LineExtensionAmount currencyID="EUR">900.00</cbc:LineExtensionAmount>(5)
<!-- Code omitted for clarity-->
<cac:AllowanceCharge>
<cbc:ChargeIndicator>true</cbc:ChargeIndicator>
<cbc:AllowanceChargeReasonCode>CG</cbc:AllowanceChargeReasonCode>
<cbc:AllowanceChargeReason>Charge</cbc:AllowanceChargeReason>
<cbc:MultiplierFactorNumeric>1</cbc:MultiplierFactorNumeric>
<cbc:Amount currencyID="EUR">1</cbc:Amount>(2)
<cbc:BaseAmount currencyID="EUR">100</cbc:BaseAmount>
</cac:AllowanceCharge>
<cac:AllowanceCharge>
<cbc:ChargeIndicator>false</cbc:ChargeIndicator>
<cbc:AllowanceChargeReasonCode>95</cbc:AllowanceChargeReasonCode>
<cbc:AllowanceChargeReason>Discount</cbc:AllowanceChargeReason>
<cbc:Amount currencyID="EUR">101</cbc:Amount>(3)
</cac:AllowanceCharge>
<!-- Code omitted for clarity-->
<cac:Price>
<cbc:PriceAmount currencyID="EUR">100</cbc:PriceAmount>(1)
</cac:Price>
| 1 | Item net price |
| 2 | Line charge amounts |
| 3 | Line allowance amount |
| 4 | Invoiced quantity |
| 5 | \$"Invoice line net amount" = ("Item net price" times "Invoiced Quantity") + "line charge amount" - "line allowance amount"\$ |
10.3. Calculation of allowance/charge amount
Allowance and charge on document- and line level consists of elements carrying information on the allowance/charge base amount and the allowance/charge percentage. These are, if present in the invoice instance, used for calculating the allowance/charge amount.
If base amount is present, the percentage shall also be present, and if percentage is present, the base amount shall also be present, and the calculation of the amount shall be:
\$"Amount" = "Base amount" times ("Percentage" div 100)\$
<cac:AllowanceCharge>
<cbc:ChargeIndicator>true</cbc:ChargeIndicator>
<cbc:AllowanceChargeReasonCode>CG</cbc:AllowanceChargeReasonCode>
<cbc:AllowanceChargeReason>Cleaning</cbc:AllowanceChargeReason>
<cbc:MultiplierFactorNumeric>20</cbc:MultiplierFactorNumeric>(2)
<cbc:Amount currencyID="EUR">200</cbc:Amount> (3)
<cbc:BaseAmount currencyID="EUR">1000</cbc:BaseAmount>(1)
<cac:TaxCategory>
<cbc:ID>S</cbc:ID>
<cbc:Percent>25</cbc:Percent>
<cac:TaxScheme>
<cbc:ID>VAT</cbc:ID>
</cac:TaxScheme>
</cac:TaxCategory>
</cac:AllowanceCharge>
| 1 | Base amount, to be used with the percentage to calculate the amount |
| 2 | Charge percentage |
| 3 | \$"Base amount" times ("Percentage" div 100) = "Amount"\$ |
<cac:AllowanceCharge>
<cbc:ChargeIndicator>false</cbc:ChargeIndicator>
<cbc:AllowanceChargeReasonCode>95</cbc:AllowanceChargeReasonCode>
<cbc:AllowanceChargeReason>Discount</cbc:AllowanceChargeReason>
<cbc:Amount currencyID="EUR">200</cbc:Amount>(1)
<cac:TaxCategory>
<cbc:ID>S</cbc:ID>
<cbc:Percent>25</cbc:Percent>
<cac:TaxScheme>
<cbc:ID>VAT</cbc:ID>
</cac:TaxScheme>
</cac:TaxCategory>
</cac:AllowanceCharge>
| 1 | Amount of allowance without calculations based on base amount and percentage |
10.4. Calculation of VAT
One VAT Breakdown shall be provided for each distinct combination of VAT category code and VAT rate found in either the line VAT information or the Document level allowance or charges.
For each distinct combination of VAT category code and VAT rate the calculations are:
\$"VAT category taxable amount (BT-116)" = sum("Invoice line net amounts (BT-131)")\$
\$+ "Document level charge amount (BT-99)" - "Document level allowance amount (BT-92)"\$
\$"VAT category tax amount (BT-117)" = "VAT category taxable amount (BT-116)" times ("VAT rate (BT-119)" div 100)\$
| For VAT Breakdown where the VAT Category is "Not subject to VAT" (O), the VAT category tax amount shall be zero. |
<cac:AllowanceCharge>
<cbc:ChargeIndicator>true</cbc:ChargeIndicator>
<cbc:AllowanceChargeReason>Cleaning</cbc:AllowanceChargeReason>
<cbc:Amount currencyID="EUR">200</cbc:Amount>(1)
<cac:TaxCategory>
<cbc:ID>S</cbc:ID>
<cbc:Percent>25</cbc:Percent>
<cac:TaxScheme>
<cbc:ID>VAT</cbc:ID>
</cac:TaxScheme>
</cac:TaxCategory>
</cac:AllowanceCharge>
<cac:AllowanceCharge>
<cbc:ChargeIndicator>false</cbc:ChargeIndicator>
<cbc:AllowanceChargeReason>Discount</cbc:AllowanceChargeReason>
<cbc:Amount currencyID="EUR">100</cbc:Amount>(2)
<cac:TaxCategory>
<cbc:ID>S</cbc:ID>
<cbc:Percent>25</cbc:Percent>
<cac:TaxScheme>
<cbc:ID>VAT</cbc:ID>
</cac:TaxScheme>
</cac:TaxCategory>
</cac:AllowanceCharge>
<cac:TaxTotal>
<cbc:TaxAmount currencyID="EUR">1250.00</cbc:TaxAmount>
<cac:TaxSubtotal>(3)
<cbc:TaxableAmount currencyID="EUR">5000.0</cbc:TaxableAmount>(4)
<cbc:TaxAmount currencyID="EUR">1250</cbc:TaxAmount>(5)
<cac:TaxCategory>
<cbc:ID>S</cbc:ID>
<cbc:Percent>25</cbc:Percent>
<cac:TaxScheme>
<cbc:ID>VAT</cbc:ID>
</cac:TaxScheme>
</cac:TaxCategory>
</cac:TaxSubtotal>
<cac:TaxSubtotal>(6)
<cbc:TaxableAmount currencyID="EUR">2000.0</cbc:TaxableAmount>
<cbc:TaxAmount currencyID="EUR">0</cbc:TaxAmount>
<cac:TaxCategory>
<cbc:ID>E</cbc:ID>
<cbc:Percent>0</cbc:Percent>
<cbc:TaxExemptionReason>Reason for tax exempt</cbc:TaxExemptionReason>
<cac:TaxScheme>
<cbc:ID>VAT</cbc:ID>
</cac:TaxScheme>
</cac:TaxCategory>
</cac:TaxSubtotal>
</cac:TaxTotal>
<cac:InvoiceLine>
<cbc:ID>1</cbc:ID>
<cbc:Note>Testing note on line level</cbc:Note>
<cbc:InvoicedQuantity unitCode="C62">10</cbc:InvoicedQuantity>
<cbc:LineExtensionAmount currencyID="EUR">4000.00</cbc:LineExtensionAmount>
<!-- code omitted for clarity -->
<cac:ClassifiedTaxCategory>
<cbc:ID>S</cbc:ID>
<cbc:Percent>25.0</cbc:Percent>
<cac:TaxScheme>
<cbc:ID>VAT</cbc:ID>
</cac:TaxScheme>
</cac:ClassifiedTaxCategory>
<cac:InvoiceLine>
<cbc:ID>2</cbc:ID>
<cbc:InvoicedQuantity unitCode="C62">10</cbc:InvoicedQuantity>
<cbc:LineExtensionAmount currencyID="EUR">2000.00</cbc:LineExtensionAmount>
<!-- code omitted for clarity -->
<cac:ClassifiedTaxCategory>
<cbc:ID>E</cbc:ID>
<cbc:Percent>0.0</cbc:Percent>
<cac:TaxScheme>
<cbc:ID>VAT</cbc:ID>
</cac:TaxScheme>
</cac:ClassifiedTaxCategory>
<cac:InvoiceLine>
<cbc:ID>3</cbc:ID>
<cbc:InvoicedQuantity unitCode="C62">10</cbc:InvoicedQuantity>
<cbc:LineExtensionAmount currencyID="EUR">900.00</cbc:LineExtensionAmount>
<!-- code omitted for clarity -->
<cac:ClassifiedTaxCategory>
<cbc:ID>S</cbc:ID>
<cbc:Percent>25.0</cbc:Percent>
<cac:TaxScheme>
<cbc:ID>VAT</cbc:ID>
</cac:TaxScheme>
</cac:ClassifiedTaxCategory>
| 1 | Document level charge amount for category S and rate 25% |
| 2 | Document level allowance amount for category S and rate 25% |
| 3 | VAT Breakdown for category S and rate = 25% |
| 4 | Taxable amount = sum of line amount (line 1 and 3), plus charge amount minus allowance amount where category = S and rate = 25% |
| 5 | \$"Tax Amount" = "Taxable amount" times ("VAT rate" div 100)\$ |
| 6 | VAT Breakdown for category E, and rate = 0% |
11. Examples of selected parts of the transaction
In the subchapters below you find examples of selected parts of the transaction. Please also look into the UBL schemas and namespaces for details on all elements and attributes, and their rules and use of code lists.
11.1. Parties
The following roles may be specified. The same actor may play more than one role depending on the handling routine.
Further details on the roles/actors can be found in Parties and roles.
11.1.1. Seller (AccountingSupplierParty)
Seller is mandatory information and provided in element cac:AccountingSupplierParty
<cac:AccountingSupplierParty>
<cac:Party>
<cbc:EndpointID schemeID="0088">7300010000001</cbc:EndpointID>
(1)
<cac:PartyIdentification>
<cbc:ID schemeID="0088">7300010000001</cbc:ID>
(2)
</cac:PartyIdentification>
<cac:PartyName>
<cbc:Name>SupplierTradingName Ltd.</cbc:Name>
</cac:PartyName>
<cac:PostalAddress>
<cbc:StreetName>Main street 1</cbc:StreetName>
<cbc:AdditionalStreetName>Postbox 123</cbc:AdditionalStreetName>
<cbc:CityName>London</cbc:CityName>
<cbc:PostalZone>GB 123 EW</cbc:PostalZone>
<cbc:CountrySubentity>West London district</cbc:CountrySubentity>
<cac:AddressLine>
<cbc:Line>Third address line</cbc:Line>
</cac:AddressLine>
<cac:Country>
<cbc:IdentificationCode>GB</cbc:IdentificationCode>
</cac:Country>
</cac:PostalAddress>
<cac:PartyTaxScheme>
<cbc:CompanyID>GB76576657</cbc:CompanyID>
(3)
<cac:TaxScheme>
<cbc:ID>VAT</cbc:ID>
</cac:TaxScheme>
</cac:PartyTaxScheme>
<cac:PartyTaxScheme>
<cbc:CompanyID>TaxRegistrationID</cbc:CompanyID>
<cac:TaxScheme>
<cbc:ID>TAX</cbc:ID>
</cac:TaxScheme>
</cac:PartyTaxScheme>
<cac:PartyLegalEntity>
<cbc:RegistrationName>SupplierOfficialName Ltd</cbc:RegistrationName>
<cbc:CompanyID>GB983294</cbc:CompanyID>
<cbc:CompanyLegalForm>Private Limited Company</cbc:CompanyLegalForm>
</cac:PartyLegalEntity>
<cac:Contact>
<cbc:Name>John Doe</cbc:Name>
<cbc:Telephone>9384203984</cbc:Telephone>
<cbc:ElectronicMail>john.doe@foo.bar</cbc:ElectronicMail>
</cac:Contact>
</cac:Party>
</cac:AccountingSupplierParty>
| 1 | schemeID attribute is mandatory for electronic addresses, ie. EndpointID |
| 2 | schemeID attribute is recommended for all party identifiers |
| 3 | VAT identifiers shall be prefixed with the country code |
11.1.2. Buyer (AccountingCustomerParty)
Buyer is mandatory information and provided in element cac:AccountingCustomerParty
<cac:AccountingCustomerParty>
<cac:Party>
<cbc:EndpointID schemeID="0002">FR23342</cbc:EndpointID>
(1)
<cac:PartyIdentification>
<cbc:ID schemeID="0002">FR23342</cbc:ID>
(2)
</cac:PartyIdentification>
<cac:PartyName>
<cbc:Name>BuyerTradingName AS</cbc:Name>
</cac:PartyName>
<cac:PostalAddress>
<cbc:StreetName>Hovedgatan 32</cbc:StreetName>
<cbc:AdditionalStreetName>Po box 878</cbc:AdditionalStreetName>
<cbc:CityName>Stockholm</cbc:CityName>
<cbc:PostalZone>45634</cbc:PostalZone>
<cac:AddressLine>
<cbc:Line>Third line</cbc:Line>
</cac:AddressLine>
<cac:Country>
<cbc:IdentificationCode>SE</cbc:IdentificationCode>
</cac:Country>
</cac:PostalAddress>
<cac:PartyTaxScheme>
<cbc:CompanyID>SE459837593701</cbc:CompanyID>
(3)
<cac:TaxScheme>
<cbc:ID>VAT</cbc:ID>
</cac:TaxScheme>
</cac:PartyTaxScheme>
<cac:PartyLegalEntity>
<cbc:RegistrationName>Buyer Official Name</cbc:RegistrationName>
<cbc:CompanyID schemeID="0183">39937423947</cbc:CompanyID>
(4)
</cac:PartyLegalEntity>
<cac:Contact>
<cbc:Name>Lisa Johnson</cbc:Name>
<cbc:Telephone>23434234</cbc:Telephone>
<cbc:ElectronicMail>lj@buyer.se</cbc:ElectronicMail>
</cac:Contact>
</cac:Party>
</cac:AccountingCustomerParty>
| 1 | schemeID attribute is mandatory for electronic addresses, ie. EndpointID |
| 2 | schemeID attribute is recommended for all party identifiers |
| 3 | VAT identifiers shall be prefixed with the country code |
| 4 | schemeID attribute is recommended for party legal entity identifiers |
11.1.3. Payment receiver (PayeeParty)
Payment receiver is optional information. If this information is not supplied, the seller is the payment receiver. When payee information is sent this is indicating that a factoring situation is being documented.
To reflect the assignment of an Invoice to a factor there is a need to:
-
have a disclaimer (notification notice) on the Invoice that the Invoice has been assigned to a factor. The disclaimer should be given using the Invoice note (BT-22) on document level.
-
identify the Factor as the Payee
-
to have the bank account changed to favour of a Factor.
<cac:PayeeParty>
<cac:PartyIdentification>
<cbc:ID schemeID="0192">987654325</cbc:ID>
(1)
</cac:PartyIdentification>
<cac:PartyName>
<cbc:Name>Payee party</cbc:Name>
</cac:PartyName>
<cac:PartyLegalEntity>
<cbc:CompanyID schemeID="0192">987654325</cbc:CompanyID>
(2)
</cac:PartyLegalEntity>
</cac:PayeeParty>
| 1 | schemeID attribute is recommended for all party identifiers |
| 2 | schemeID attribute is recommended for party legal entity identifiers |
11.1.4. Sellers Tax Representative (TaxRepresentativePary)
Tax representative party for the seller is relevant for sellers delivering goods and services in a country without having a permanent establishment in that country. In such cases information on the tax representative shall be included in the invoice.
<cac:TaxRepresentativeParty>
<cac:PartyName>
<cbc:Name>TaxRepresentative Name</cbc:Name>
</cac:PartyName>
<cac:PostalAddress>
<cbc:StreetName>Regent street 32</cbc:StreetName>
<cbc:AdditionalStreetName>Building 23</cbc:AdditionalStreetName>
<cbc:CityName>London</cbc:CityName>
<cbc:PostalZone>23W 45H</cbc:PostalZone>
<cbc:CountrySubentity>Subentity</cbc:CountrySubentity>
<cac:AddressLine>
<cbc:Line>Back door</cbc:Line>
</cac:AddressLine>
<cac:Country>
<cbc:IdentificationCode>GB</cbc:IdentificationCode>
</cac:Country>
</cac:PostalAddress>
<cac:PartyTaxScheme>
<cbc:CompanyID>GB122324324535</cbc:CompanyID>
(1)
<cac:TaxScheme>
<cbc:ID>VAT</cbc:ID>
</cac:TaxScheme>
</cac:PartyTaxScheme>
</cac:TaxRepresentativeParty>
| 1 | VAT identifiers shall be prefixed with the country code |
11.2. Delivery Details (Date and Location)
Delivery details may be given at document level.
Place and date of delivery is recommended, and should be sent unless this does not affect the ability to ensure the correctness of the invoice.
The delivery element contains information on name, address and delivery location identifier (cac:Delivery/cac:DeliveryLocation/cbc:ID) which may be used if the place of delivery is defined through an identifier. For example GLN (Global Location Number)issued by GS1.
<cac:Delivery>
<cbc:ActualDeliveryDate>2017-11-01</cbc:ActualDeliveryDate>
<cac:DeliveryLocation>
<cbc:ID schemeID="0088">7300010000001</cbc:ID>
<cac:Address>
<cbc:StreetName>Delivery street 2</cbc:StreetName>
<cbc:AdditionalStreetName>Building 56</cbc:AdditionalStreetName>
<cbc:CityName>Stockholm</cbc:CityName>
<cbc:PostalZone>21234</cbc:PostalZone>
<cac:AddressLine>
<cbc:Line>Gate 15</cbc:Line>
</cac:AddressLine>
<cac:Country>
<cbc:IdentificationCode>SE</cbc:IdentificationCode>
</cac:Country>
</cac:Address>
</cac:DeliveryLocation>
<cac:DeliveryParty>
<cac:PartyName>
<cbc:Name>Delivery party Name</cbc:Name>
</cac:PartyName>
</cac:DeliveryParty>
</cac:Delivery>
11.3. References
Support for invoice verification is a key function of an invoice. The invoice should provide sufficient information to look up relevant existing documentation, electronic or paper.
| Any reference element should contain valid information, if you do not have a reference, the element should not be present in the instance document. |
The invoice and credit note transactions supports the following references to existing documentation:
11.3.1. Purchase order and sales order reference
The purchase order is conditional. If order reference exist, use that, else use Buyer reference (see Buyer reference).
The customer will issue an order with a unique order number. This unique purchase order number should be supplied as the order reference on the invoice.
If order reference is stated at header level, the order reference element on line level can be used to state the order line numbers.
A sales order is issued by the seller, confirming the sale of specified products.
| In the invoice, both a purchase order and a sales order reference can be given, but be aware that an invoice instance cannot have a sales order reference, without the corresponding purchase order reference. |
<cac:OrderReference>
<cbc:ID>o-998877</cbc:ID>(1)
<cbc:SalesOrderID>so-12343</cbc:SalesOrderID>(2)
</cac:OrderReference>
| 1 | Purchase order reference |
| 2 | Sales order reference |
11.3.2. Buyer reference
The buyer reference, known as Your ref, is conditional. An invoice shall have either the buyer reference or the order reference (see Purchase order and sales order reference)
The element is used for the reference of who ordered the products/services. Example being the name of the person ordering, employee number or a code identifying this person or department/group. Your ref is often used for internal routing at recipient, and hence it is important to fill this element with the correct values according to the need of the recipient.
If neither buyer reference nor a reference to an order is supplied by the customer, the name of the person ordering or appointed for the customer can be supplied in buyer reference if known by the supplier.
| When reference is provided by the customer, the correct element shall contain the provided reference. |
<cbc:BuyerReference>0150abc</cbc:BuyerReference>
11.3.3. Invoiced object identifier
The invoiced object identifier is the identifier for an object on which the invoice is based, given by the Seller. Examples may be a subscription number, telephone number, meter point, vehicle, person etc., as applicable.
If it is not clear to the receiver what scheme is used for the identifier, a conditional scheme identifier should be used, that shall be chosen from the Invoiced object identifier scheme.
The invoiced object reference is provided by using the element cac:AdditionalDocumentReference with the document type code = 130
<cac:AdditionalDocumentReference>
<cbc:ID schemeID="ABT">DR35141</cbc:ID>(1)
<cbc:DocumentTypeCode>130</cbc:DocumentTypeCode>(2)
</cac:AdditionalDocumentReference>
| 1 | Scheme identifier from UN/CEFACT 1153 code list |
| 2 | Document type code shall be ´130´ to indicate Invoiced object |
11.3.4. Contract reference
To reference or match an invoice to a purchase contract, the contract number could be specified like this:
<cac:ContractDocumentReference>
<cbc:ID>framework no 1</cbc:ID>
</cac:ContractDocumentReference>
11.3.5. Despatch and receipt advice references
To reference or match an invoice to a despatch or receipt advice use the following elements:
<cac:DespatchDocumentReference>
<cbc:ID>despadv-3</cbc:ID>(1)
</cac:DespatchDocumentReference>
<cac:ReceiptDocumentReference>
<cbc:ID>resadv-1</cbc:ID>(2)
</cac:ReceiptDocumentReference>
| 1 | Despatch advice |
| 2 | Receipt advice |
11.3.6. Tender reference
To identify the call for tender or lot the invoice relates to, use the 'OriginatorDocumentReference'. The identifier is, in most cases, the Procurement Procedure Identifier.
<cac:OriginatorDocumentReference>
<cbc:ID>ppid-123</cbc:ID>
</cac:OriginatorDocumentReference>
11.3.7. Project reference
The project reference is optional to use, and is sent in an invoice in the element cac:ProjectReference/cbc:ID. In a credit note, this element does not exist, and project reference
is sent by using the element cac:AdditionalDocumentReference[cbc:DocumentTypeCode='50']/cbc:ID.
- NOTE
-
When sending the project reference, only the
cbc:IDand thecbc:DocumentTypeCodeare allowed in thecac:AdditionalDocumentReferenceelement.
<cac:ProjectReference>
<cbc:ID>project333</cbc:ID>
</cac:ProjectReference>
<cac:AdditionalDocumentReference>
<cbc:ID>p-2347234</cbc:ID>(2)
<cbc:DocumentTypeCode>50</cbc:DocumentTypeCode>(1)
</cac:AdditionalDocumentReference>
| 1 | Code 50 indicating this is a project reference |
| 2 | The project reference identifier |
11.4. Preceding invoice references
A credit note or negative invoice can refer to one or more initial invoice(s). This is done in the business group BG-3 Preceding invoice reference, providing the invoice number and issue date. The issue date shall be provided in case the preceding invoice reference is not unique.
In case correction applies to a large number of invoices, the invoicing period (BG-14), as necessary combined with a clarifying invoice note (BT-22), may instead be be given at document level.
<cac:BillingReference>
<cac:InvoiceDocumentReference>
<cbc:ID>123</cbc:ID>(1)
<cbc:IssueDate>2017-10-20</cbc:IssueDate>(2)
</cac:InvoiceDocumentReference>
</cac:BillingReference>
<cac:BillingReference>(3)
<cac:InvoiceDocumentReference>
<cbc:ID>124</cbc:ID>
</cac:InvoiceDocumentReference>
</cac:BillingReference>
| 1 | The identifier is mandatory if cac:BillingReference is provided |
| 2 | Issue date shall be filled if the invoice reference is not unique |
| 3 | Repeat the cac:BillingReference to add several preceding invoice references |
11.5. Allowances and Charges
The Invoice and credit note transactions has elements for Allowance/charge on 3 levels.
The element cac:AllowanceCharge with sub element cbc:ChargeIndicator indicates whether the instance is a charge (true) or an allowance (false).
- The header level
-
Applies to the whole invoice and is included in the calculation of the invoice total amount.
-
Several allowances and charges may be supplied
-
Specification of VAT for allowances and charges,
cac:TaxCategorywith sub elements, shall be supplied -
The sum of all allowances and charges on the header level shall be specified in
cbc:AllowanceTotalAmountandcbc:ChargeTotalAmountrespectively. See UBL syntax calculation formulas
-
- The line level
-
Applies to the line level and is included in the calculation of the line amount.
-
Several allowances and charges may be supplied
-
Specification of VAT for allowances and charges shall not be specified, as the VAT category stated for the invoice line itself, applies also to the allowances or charges of that line.
-
The sum of all allowances and charges on the line level shall be taken into account, subtracted or added, when calculating the line extension amount . These line level allowances and charges shall not be calculated into the header level elements.
-
- The line level Price element
-
A way to inform the buyer how the price is set. Is also relevant if the seller or buyer want to post the allowance in their accounting systems. The price itself shall always be the net price, i.e. the base amount reduced with a discount (allowance).
-
Only one occurence of allowance (discount) is allowed.
-
Specification of VAT for allowance shall not be specified
-
Allowance related to Price shall not be part of any other calculations.
-
Allowance related to Price may specify amount and the base amount.
-
Further details of the calculation of allowance/charge amount, can be found in Calculation of allowance/charge amount
<cac:AllowanceCharge>
<cbc:ChargeIndicator>true</cbc:ChargeIndicator>(1)
<cbc:AllowanceChargeReasonCode>FC</cbc:AllowanceChargeReasonCode>
<cbc:AllowanceChargeReason>Freight service</cbc:AllowanceChargeReason>
<cbc:MultiplierFactorNumeric>2</cbc:MultiplierFactorNumeric>(4)
<cbc:Amount currencyID="EUR">20</cbc:Amount> (5)
<cbc:BaseAmount currencyID="EUR">1000</cbc:BaseAmount>(3)
<cac:TaxCategory>
<cbc:ID>S</cbc:ID>
<cbc:Percent>25</cbc:Percent>
<cac:TaxScheme>
<cbc:ID>VAT</cbc:ID>
</cac:TaxScheme>
</cac:TaxCategory>
</cac:AllowanceCharge>
<cac:AllowanceCharge>
<cbc:ChargeIndicator>false</cbc:ChargeIndicator>(2)
<cbc:AllowanceChargeReasonCode>65</cbc:AllowanceChargeReasonCode>
<cbc:AllowanceChargeReason>Production error discount</cbc:AllowanceChargeReason>
<cbc:Amount currencyID="EUR">10</cbc:Amount>
<cac:TaxCategory>
<cbc:ID>S</cbc:ID>
<cbc:Percent>25</cbc:Percent>
<cac:TaxScheme>
<cbc:ID>VAT</cbc:ID>
</cac:TaxScheme>
</cac:TaxCategory>
</cac:AllowanceCharge>
| 1 | ChargeIndicator = true to indicate a charge |
| 2 | ChargeIndicator = false to indicate an allowance |
| 3 | Base amount, to be used with the percentage to calculate the amount |
| 4 | Charge percentage |
| 5 | \$"Amount" = "Base amount" times ("Percentage" div 100)\$ |
<cac:AllowanceCharge>
<cbc:ChargeIndicator>true</cbc:ChargeIndicator>
<cbc:AllowanceChargeReasonCode>CG</cbc:AllowanceChargeReasonCode>
<cbc:AllowanceChargeReason>Cleaning</cbc:AllowanceChargeReason>
<cbc:MultiplierFactorNumeric>10</cbc:MultiplierFactorNumeric>
<cbc:Amount currencyID="EUR">1</cbc:Amount>
<cbc:BaseAmount currencyID="EUR">10</cbc:BaseAmount>
</cac:AllowanceCharge>
<cac:AllowanceCharge>
<cbc:ChargeIndicator>false</cbc:ChargeIndicator>
<cbc:AllowanceChargeReasonCode>95</cbc:AllowanceChargeReasonCode>
<cbc:AllowanceChargeReason>Discount</cbc:AllowanceChargeReason>
<cbc:Amount currencyID="EUR">101</cbc:Amount>
</cac:AllowanceCharge>
11.6. VAT accounting currency
Article 230 of Directive 2006/112/EC states:
The amounts which appear on the invoice may be expressed in any currency, provided that the amount of VAT payable is expressed in the national currency of the Member State in which the supply of goods or services takes place, using the conversion mechanism laid down in Article 91.
If the invoice currency is different from the national currency, this is expressed in the invoice by stating the national currency in the element VAT accounting currency (BT-6), and the amount of VAT payable in national currency is stated in the element Invoice total VAT amount in accounting currency (BT-111). The exchange rate to use for calculating is described in Article 91 of Directive 2006/112/EC. The exchange rate is not specified in the invoice instance, and hence this calculation is not validated.
<cbc:DocumentCurrencyCode>EUR</cbc:DocumentCurrencyCode>
(1)
<cbc:TaxCurrencyCode>SEK</cbc:TaxCurrencyCode>
(2)
<cac:TaxTotal>
<cbc:TaxAmount currencyID="EUR">1000.00</cbc:TaxAmount>
(3)
<cac:TaxSubtotal>
<cbc:TaxableAmount currencyID="EUR">4000.0</cbc:TaxableAmount>
<cbc:TaxAmount currencyID="EUR">1000</cbc:TaxAmount>
<cac:TaxCategory>
<cbc:ID>S</cbc:ID>
<cbc:Percent>25</cbc:Percent>
<cac:TaxScheme>
<cbc:ID>VAT</cbc:ID>
</cac:TaxScheme>
</cac:TaxCategory>
</cac:TaxSubtotal>
</cac:TaxTotal>
<cac:TaxTotal>
<cbc:TaxAmount currencyID="SEK">100017.50</cbc:TaxAmount>
(4)
</cac:TaxTotal>
| 1 | Invoice currency |
| 2 | National currency |
| 3 | VAT amount in invoice currency |
| 4 | VAT amount in national currency |
11.7. Payment means information
11.7.1. Credit transfer
If payment is made by credit transfer, the Payment account identifier (BT-84) is mandatory
See Payment means type code for all allowed codes. Examples of codes for payment by credit transfer are:
-
30 - Credit transfer
-
58 - SEPA credit transfer
<cac:PaymentMeans>
<cbc:PaymentMeansCode name="Credit transfer">30</cbc:PaymentMeansCode>(1)
<cbc:PaymentID>93274234</cbc:PaymentID>(2)
<cac:PayeeFinancialAccount>
<cbc:ID>32423940</cbc:ID>(3)
<cbc:Name>AccountName</cbc:Name>
<cac:FinancialInstitutionBranch>
<cbc:ID>BIC32409</cbc:ID>(4)
</cac:FinancialInstitutionBranch>
</cac:PayeeFinancialAccount>
</cac:PaymentMeans>
| 1 | Mandatory, payment means code for credit transfer |
| 2 | Remittance information |
| 3 | Mandatory, IBAN (in case of a SEPA payment) or a national account number (BBAN) |
| 4 | BIC or a national clearing code |
11.7.2. Card Payment
If the Buyer had opted to pay by using a payment card such as a credit or debit card, information on the Primary Account Number (PAN) shall be present in the invoice.
See Payment means type code for all allowed codes. Examples of codes for payment by card are:
-
48 - Bank card
-
54 - Credit card
-
55 - Debet card
<cac:PaymentMeans>
<cbc:PaymentMeansCode name="Credit card">54</cbc:PaymentMeansCode>(1)
<cbc:PaymentID>9387439</cbc:PaymentID>
<cac:CardAccount>
<cbc:PrimaryAccountNumberID>123236</cbc:PrimaryAccountNumberID>(2)
<cbc:NetworkID>VISA</cbc:NetworkID>(3)
<cbc:HolderName>Card holders name</cbc:HolderName>(4)
</cac:CardAccount>
</cac:PaymentMeans>
| 1 | Payment means code for credit card |
| 2 | Mandatory, shall be the last 4 to 6 digits of the payment card number |
| 3 | Mandatory, used to identify the financial service network provider of the card. Examples are VISA, MasterCard, American Express. |
| 4 | Card holder name |
11.7.3. Direct debit
See Payment means type code for all allowed codes. Examples of codes for payment by direct debit are:
-
49 - Direct debit
-
59 - SEPA direct debit
<cac:AccountingSupplierParty>
<cac:Party>
<cbc:EndpointID schemeID="0088">7300010000001</cbc:EndpointID>
<cac:PartyIdentification>
<cbc:ID>99887766</cbc:ID>
</cac:PartyIdentification>
<cac:PartyIdentification>
<cbc:ID schemeID="SEPA">23123687</cbc:ID>(1)
</cac:PartyIdentification>
<!-- omitted code for clarity -->
<cac:PaymentMeans>
<cbc:PaymentMeansCode name="SEPA direct debit">59</cbc:PaymentMeansCode>(2)
<cbc:PaymentID>payref2</cbc:PaymentID>(3)
<cac:PaymentMandate>
<cbc:ID>123456</cbc:ID>(4)
<cac:PayerFinancialAccount>
<cbc:ID>DK12328462834823</cbc:ID>
</cac:PayerFinancialAccount>
</cac:PaymentMandate>
</cac:PaymentMeans>
| 1 | Unique banking reference identifier of the Seller or Payee, schemeID shall have value "SEPA" |
| 2 | Payment means code |
| 3 | Remittance information |
| 4 | Mandate reference identifier |
11.7.4. Payment by post- or bank giro
See Payment means type code for all allowed codes. Examples of codes for payment by giro are:
-
50 - Payment by postgiro
-
56 - Bankgiro
<cac:PaymentMeans>
<cbc:PaymentMeansCode name="Postgiro">50</cbc:PaymentMeansCode>(1)
<cbc:PaymentID>PgPaymRef-345</cbc:PaymentID>(2)
<cac:PayeeFinancialAccount>
<cbc:ID>98765432</cbc:ID>(3)
</cac:PayeeFinancialAccount>
</cac:PaymentMeans>
| 1 | Payment means code |
| 2 | Remittance information |
| 3 | Local postgiro account number |
11.8. Intrastat
When EU member states buy from other EU members, traders commonly require some statistical information in the invoice, normally a classification code as the Combined Nomenclature.
It is recommended to use the Item classification identifier (BT-158) for this purpose, with the code "HS" as list identifier.
<cac:CommodityClassification>
<cbc:ItemClassificationCode listID="HS">080110</cbc:ItemClassificationCode>
</cac:CommodityClassification>
11.9. Item information
11.9.1. Item identifiers
In an invoice line the seller item identifier, the buyer item identifier and the standard item identifier can be provided. For sellers and buyers item identifiers, no scheme attribute is used, whilst the schemeID
is mandatory for the standard item identification, and must be from the ISO 6523 ICD list.
<cac:Item>
<!-- Code omitted for clarity -->
<cac:BuyersItemIdentification>
<cbc:ID>b-13214</cbc:ID>
</cac:BuyersItemIdentification>
<cac:SellersItemIdentification>
<cbc:ID>97iugug876</cbc:ID>
</cac:SellersItemIdentification>
<cac:StandardItemIdentification>
<cbc:ID schemeID="0160">97iugug876</cbc:ID> (1)
</cac:StandardItemIdentification>
<!-- Code omitted for clarity -->
| 1 | 0160 is the ICD value for a GTIN identifier |
11.9.2. Item classification
Several different item classification codes can be provided per invoice line, and the codes must be from one of the classification schemes in code list UNCL7143.
<cac:CommodityClassification>
<cbc:ItemClassificationCode listID="STI">09348023</cbc:ItemClassificationCode>(1)
</cac:CommodityClassification>
| 1 | listID must be from UNCL7143 code list, and code STI indicates this is a CPV classification. |
<cac:CommodityClassification>
<cbc:ItemClassificationCode listID="TST" listVersionID="19.05.01">86776</cbc:ItemClassificationCode>(1)
</cac:CommodityClassification>
| 1 | listID must be from UNCL7143 code list, and code TST indicates this is a UNSPSC classification, listVersionID is optional, but can be used to specify the version of UNSPSC. NOTE, in previous versions code MP was used as temporary workaround to identify UNSPSC. In fall release 2019 it is replaced with the new 7143 code TST that is specific for UNSPSC. |
11.10. Price information
An invoice must contain information about the item net price and additional information such as gross price, item price base quantity and price discount may be added.
For details on calculating price see Item net price (BT-146).
<cac:Price>
<cbc:PriceAmount currencyID="EUR">410</cbc:PriceAmount>(4)
<cbc:BaseQuantity unitCode="XBX">1</cbc:BaseQuantity>(3)
<cac:AllowanceCharge>
<cbc:ChargeIndicator>false</cbc:ChargeIndicator>
<cbc:Amount currencyID="EUR">40</cbc:Amount>(2)
<cbc:BaseAmount currencyID="EUR">450</cbc:BaseAmount>(1)
</cac:AllowanceCharge>
</cac:Price>
| 1 | Item gross price |
| 2 | Item price discount |
| 3 | Item price base quantity |
| 4 | Item net price, must be equal to Item Gross price - item price discount (if these elements are used) |
<cac:Price>
<cbc:PriceAmount currencyID="EUR">200</cbc:PriceAmount>
<cbc:BaseQuantity unitCode="C62">2</cbc:BaseQuantity>
</cac:Price>
11.11. Unit of measure
Unit of measure in an invoice allows the use of codes from UNECE Recommendation No. 20 (version 11e), as well as codes from UNECE Recommendation No. 21 prefixed with an X. Please also see Unit of measure for further information on the code lists.
| Code | Name |
|---|---|
H87 |
Piece |
KGM |
Kilogram |
MTR |
Meter |
LTR |
Litre |
MTK |
Square metre |
MTQ |
Cubic metre |
KTM |
Kilometre |
TNE |
Tonne (metric ton) |
KWH |
Kilowatt hour |
DAY |
Day |
HUR |
Hour |
MIN |
Minute |
| Code | Name |
|---|---|
XBG |
Bag |
XBX |
Box |
XCT |
Carton |
XCY |
Cylinder |
XBA |
Barrel |
XPK |
Package |
XPX |
Pallet |
XRL |
Reel |
XSA |
Sack |
XST |
Sheet |
<cbc:InvoicedQuantity unitCode="H87">10</cbc:InvoicedQuantity>(1)
<cbc:InvoicedQuantity unitCode="XPX">10</cbc:InvoicedQuantity>(2)
| 1 | Code H87 from Recommendation no. 20 |
| 2 | Code PX, prefixed with an X from Recommendation no. 21 |
12. Code lists
The following chapters give an overview of the restricted set of codes that is used in this Peppol BIS. For most codes the restriction is only to add a dated reference of the code list, but for the Invoice Type Code a subset of valid values have been established.
12.1. Code lists for coded elements
12.1.1. Code list for invoice type code (BT-3)
The following sub-chapters give an overview of the restricted set of invoice type codes (BT-3) that is used in this Peppol BIS Billing.
The table indicates the name and description of each code, as well as a column "Synonym with" to indicate how this invoice type can be processed if the recipient does not have a separate process/work flow for this code, and as you will see, all invoice types valid in this profile can be processed as a commercial invoice (380) and all credit note types as Commercial credit note (381). Some recipients might have separate processes or work flows for some of these types, and can then use these processes.
The table also gives information on what message type is to be used in the UBL syntax for the different codes.
Specific code lists for the invoice
Invoice Type Code
Document location |
|
|---|---|
Source codelist |
| Code | Name | Description | Synonym with | UBL Message type |
|---|---|---|---|---|
380 |
Commercial invoice |
Document/message claiming payment for goods or services supplied under conditions agreed between seller and buyer. |
|
|
71 |
Request for payment |
Document/message issued by a creditor to a debtor to request payment of one or more invoices past due. |
380 |
|
80 |
Debit note related to goods or services |
Debit information related to a transaction for goods or services to the relevant party. |
380 |
|
82 |
Metered services invoice |
Document/message claiming payment for the supply of metered services (e.g., gas, electricity, etc.) supplied to a fixed meter whose consumption is measured over a period of time. |
380 |
|
84 |
Debit note related to financial adjustments |
Document/message for providing debit information related to financial adjustments to the relevant party. |
380 |
|
102 |
Tax notification |
Used to specify that the message is a tax notification |
380 |
|
218 |
Final payment request based on completion of work |
The final payment request of a series of payment requests submitted upon completion of all the work. |
380 |
|
219 |
Payment request for completed units |
A request for payment for completed units. |
380 |
|
326 |
Partial invoice |
Document/message specifying details of an incomplete invoice. |
380 |
|
331 |
Commercial invoice which includes a packing list |
Commercial transaction (invoice) will include a packing list. |
380 |
|
382 |
Commission note |
Document/message in which a seller specifies the amount of commission, the percentage of the invoice amount, or some other basis for the calculation of the commission to which a sales agent is entitled. |
380 |
|
383 |
Debit note |
Document/message for providing debit information to the relevant party. |
380 |
|
384 |
Corrected invoice |
Commercial invoice that includes revised information differing from an earlier submission of the same invoice. (Germany only) |
380 |
|
386 |
Prepayment invoice |
An invoice to pay amounts for goods and services in advance; these amounts will be subtracted from the final invoice. |
380 |
|
388 |
Tax invoice |
An invoice for tax purposes. |
380 |
|
389 |
Self-billed invoice |
An invoice the invoicee is producing instead of the seller. (Germany only) |
380 |
|
393 |
Factored invoice |
Invoice assigned to a third party for collection. |
380 |
|
395 |
Consignment invoice |
Commercial invoice that covers a transaction other than one involving a sale. |
380 |
|
553 |
Forwarder’s invoice discrepancy report |
Document/message reporting invoice discrepancies indentified by the forwarder. |
380 |
|
575 |
Insurer’s invoice |
Document/message issued by an insurer specifying the cost of an insurance which has been effected and claiming payment therefore |
380 |
|
623 |
Forwarder’s invoice |
Invoice issued by a freight forwarder specifying services rendered and costs incurred and claiming payment therefore. |
380 |
|
780 |
Freight invoice |
Document/message issued by a transport operation specifying freight costs and charges incurred for a transport operation and stating conditions of payment. |
380 |
|
817 |
Claim notification |
Document notifying a claim. |
380 |
|
870 |
Consular invoice |
Document/message to be prepared by an exporter in his country and presented to a diplomatic representation of the importing country for endorsement and subsequently to be presented by the importer in connection with the import of the goods described therein. |
380 |
|
875 |
Partial construction invoice |
Partial invoice in the context of a specific construction project. |
380 |
|
876 |
Partial final construction invoice |
Invoice concluding all previous partial construction invoices of a completed partial rendered service in the context of a specific construction project. |
380 |
|
877 |
Final construction invoice |
Invoice concluding all previous partial invoices and partial final construction invoices in the context of a specific construction project. |
380 |
|
Specific code lists for the credit note
Credit note Type Code
Document location |
|
|---|---|
Source codelist |
| Code | Name | Description | Synonym with | UBL Message type |
|---|---|---|---|---|
381 |
Credit note |
Document/message for providing credit information to the relevant party. |
|
|
396 |
Factored credit note |
Credit note related to assigned invoice(s). |
381 |
|
81 |
Credit note related to goods or services |
Document message used to provide credit information related to a transaction for goods or services to the relevant party. |
381 |
|
83 |
Credit note related to financial adjustments |
Document message for providing credit information related to financial adjustments to the relevant party, e.g., bonuses. |
381 |
|
532 |
Forwarder’s credit note |
Document/message for providing credit information to the relevant party. |
381 |
|
12.1.2. Country code
All country codes in an invoice or credit note shall be the alpha-2 code from ISO 3166-1
Document location |
|
|---|---|
Source codelist |
12.1.3. Currency code
All currencies in an invoice or credit note shall be the alphabetic code from ISO 4217:2015
Document location |
|
|---|---|
Source codelist |
Document location |
|
|---|---|
Source codelist |
12.1.4. VAT category codes
A subset of values from UN/CEFACT code list 5305, D.16B shall be used.
Document location |
|
|---|---|
Source codelist |
Subset of UN/CEFACT code list 5305, D.16B |
Valid values are listed in the table below:
| Code | Description |
|---|---|
AE |
Vat Reverse Charge |
E |
Exempt from Tax |
S |
Standard rate |
Z |
Zero rated goods |
G |
Free export item, tax not charged |
O |
Services outside scope of tax |
K |
VAT exempt for EEA intra-community supply of goods and services |
L |
Canary Islands general indirect tax |
M |
Tax for production, services and importation in Ceuta and Melilla |
12.1.5. Unit of measure
Valid unit codes shall be from UN/ECE Recommendation 20, Revision 11 (2015). Unless codes for unit of measure are not in common daily use, implementers should as necessary provide a function for clarification of codes when invoices are visualised.
Document location |
|
|---|---|
Source codelist |
12.1.6. Allowance reason codes
Any allowance reason codes shall be from UN/CEFACT code list 5189, D.16B
Document location |
|
|---|---|
Source codelist |
Subset of UN/CEFACT code list 5189, D.16B |
Valid values are listed in the table below:
| Code | Description |
|---|---|
41 |
Bonus for works ahead of schedule |
42 |
Other bonus |
60 |
Manufacturer’s consumer discount |
62 |
Due to military status |
63 |
Due to work accident |
64 |
Special agreement |
65 |
Production error discount |
66 |
New outlet discount |
67 |
Sample discount |
68 |
End-of-range discount |
70 |
Incoterm discount |
71 |
Point of sales threshold allowance |
88 |
Material surcharge/deduction |
95 |
Discount |
100 |
Special rebate |
102 |
Fixed long term |
103 |
Temporary |
104 |
Standard |
105 |
Yearly turnover |
12.1.7. Charge reason codes
Any charge reason code shall be from UN/CEFACT code list 7161, D.16B
Document location |
|
|---|---|
Source codelist |
12.1.8. Media type code of attached document
Subset of IANA Media Types.
Document location |
|
|---|---|
Source codelist |
Subset of IANA |
Valid values are listed in the table below.
Documents |
application/pdf |
|---|---|
Images |
image/png |
image/jpeg |
|
Text |
text/csv |
Spreadsheet |
application/vnd.openxmlformats-officedocument.spreadsheetml.sheet |
application/vnd.oasis.opendocument.spreadsheet |
12.1.9. Payment means type code
Payment means type code shall be from UN/CEFACT code list 4461, D.16B
Document location |
|
|---|---|
Source codelist |
12.1.10. Value added tax point date code
A subset of values from Subset of UN/CEFACT code list 2005, D.16B shall be used.
Document location |
|
|---|---|
Source codelist |
Valid values are listed in the table below:
| Code | Description |
|---|---|
3 |
Invoice document issue date time |
35 |
Delivery date/time, actual |
432 |
Paid to date |
12.1.11. VAT exemption reason code
EN 16931 mandates use of a code list maintained by Connecting Europe Facility (CEF)
Document location |
cac:TaxTotal/TaxSubtotal/TaxCategory/cbc:TaxExemptionReasonCode |
|---|---|
Source codelist |
12.2. Code lists for identifier schemes
12.2.1. Electronic address identifier scheme
For BT-49 and BT-34 Sellers and Buyers Electronic address identifiers (Endpoint identification) the EN 16931 mandates use of a code list to be maintained by Connecting Europe Facility (CEF).
| Business Term | Applicable XPath | Code list (link or subset values) |
|---|---|---|
Electronic address identifiers (Endpoint) |
cbc:EndpointID/@schemeID |
12.2.2. Party identifiers and party legal registration identifier scheme
All party identifiers and party legal registration identifier has an optional scheme attribute. If used, the value shall be chosen from the ICD list from ISO/IEC 6523
| Business Term | Applicable XPath | Code list (link or subset values) |
|---|---|---|
Party identifiers (Buyer, Seller, Payee) |
cac:PartyIdentification/cbc:ID/@schemeID |
ICD list from ISO/IEC 6523 |
Legal registration identifiers (Buyer, Seller, Payee) |
cac:PartyLegalEntity/cbc:CompanyID/@schemeID |
|
Deliver to location identifier |
cac:Delivery/cac:DeliveryLocation/cbc:ID/@schemeID |
12.2.3. Invoiced object identifier scheme
The invoiced object identifier scheme shall be from UN/CEFACT code list 1153, D.16B
| Business Term | Applicable XPath | Code list (link or subset values) |
|---|---|---|
Invoiced object identifier |
cac:AdditionalDocumentReference[cbc:DocumentTypeCode = '130']/cbc:ID/@schemeID |
12.2.4. Item standard identifier scheme
An item standard identifier has a mandatory scheme attribute. The value shall be chosen from the ICD list from ISO/IEC 6523
| Business Term | Applicable XPath | Code list (link or subset values) |
|---|---|---|
Item Standard identifier |
cac:InvoiceLine/cac:Item/cac:StandardItemIdentification/cbc:ID/@schemeID |
ICD list from ISO/IEC 6523 |
12.2.5. Item classification identifier
An item classification identifier has a mandatory scheme attribute. The value shall be chosen from UN/CEFACT code list 7143, D.16B.
| Business Term | Applicable XPath | Code list (link or subset values) |
|---|---|---|
Item Classification identifier |
cac:InvoiceLine/cac:Item/cac:CommodityClassification/cbc:ItemClassificationCode/@listID |
13. Peppol Identifiers
Peppol has defined a Peppol Policy for identifiers, policy 8 that specifies how to use identifiers in both its transport infrastructure and within the documents exchanged across that infrastructure. It also introduces principles for any identifiers used in the Peppol environment. The policies that apply to this BIS are the following:
13.1. Profiles and messages
All messages contains Business process type (BT-23, ProfileID in UBL) and Specification identifier (BT-24, CustomizationID in UBL). Business process type identifies what business process a given message is part of, and Specification identifier identifies the kind of message and the rules applied.
Profiles are connected to one business process, and may contain multiple document types. Valid document instances shall contain corresponding Business process type and Specification identifier.
| Specification identifier is a string without spaces. The list below contains spaces in Specification identifier to make them easier to read. Make sure to remove any spaces before use. |
13.2. Profile 01 - Billing
In the table below you will find the values to be used as the specification identifier (BT-24) and the business process type (BT-23) for this profile
| Type | Element cbc:CustomizationID |
Element cbc:ProfileID |
|---|---|---|
Invoice and credit note |
urn:cen.eu:en16931:2017# |
urn:fdc:peppol.eu:2017:poacc:billing:01:1.0 |
<cbc:CustomizationID>urn:cen.eu:en16931:2017#compliant#urn:fdc:peppol.eu:2017:poacc:billing:3.0</cbc:CustomizationID>
<cbc:ProfileID>urn:fdc:peppol.eu:2017:poacc:billing:01:1.0</cbc:ProfileID>
14. UBL schemas and namespaces
The XML schemas used are
-
UBL Invoice 2.1 with the target namespace
urn:oasis:names:specification:ubl:schema:xsd:Invoice-2 -
UBL CreditNote 2.1 with the target namespace
urn:oasis:names:specification:ubl:schema:xsd:CreditNote-2
15. Validation
To optimize the flexibility in the validation process, each Peppol document is validated in different stages with shifting focus in every stage. The diagram below illustrates the different stages.
15.1. Validation Principles
Stages in the validation process:
- Validation of syntax
-
For example:
-
Check well-formedness
-
Tag names and attributes shall be correctly written and follow the UBL 2.1 sequence
-
All UBL 2.1 mandatory elements shall be present.
-
The element’s contents shall be according to the element’s type definition.
-
- Validation against EN 16931
-
To verify that the instance message is compliant to the european standard, like:
-
Valid codes for currencies, countries, tax etc.
-
Mandatory elements according to EN 16931.
-
Logical correlations between information element, i.e. that start date is lower than or equal to end date, calculations give the correct result etc.
-
- CIUS - General rules
-
General rule that applies to all invoices and are triggered by the existence of one or more specific business term(s).
-
Example rule text
An invoice shall have a buyers reference or an order reference -
Context that triggers the rule
Existence of either Buyer reference (BT-10) OR Purchased order reference (BT-13)
-
- CIUS - Country qualified validation rules
-
Applies only for invoices issued in a specific country. The rule is triggered by the given country code of the seller (BT-40).
-
Example rule text
When the Seller is Swedish, the Legal Registration Number shall be numeric with 10 digits. -
Context that triggers the rule
Existence of Seller/Address/CountryCode=‘SE’ AND existence of Seller/LegalRegistrationNumber
-
16. Transaction validation rules
16.1. Peppol transaction business rules
The following rules have been defined by OpenPeppol in addition to the rules adopted from EN 16931. These rules apply in all profiles that use this transaction specification.
Please also see Restrictions on EN16931 for further details on the restrictions imposed by these rules.
| Rule | Message/Context/Test |
|---|---|
PEPPOL-COMMON-R040 (fatal) |
GLN must have a valid format according to GS1 rules. |
cbc:EndpointID[@schemeID = '0088'] | cac:PartyIdentification/cbc:ID[@schemeID = '0088'] | cbc:CompanyID[@schemeID = '0088'] |
|
matches(normalize-space(), '^[0-9]$') and u:gln(normalize-space())+ |
|
PEPPOL-COMMON-R041 (fatal) |
Norwegian organization number MUST be stated in the correct format. |
cbc:EndpointID[@schemeID = '0192'] | cac:PartyIdentification/cbc:ID[@schemeID = '0192'] | cbc:CompanyID[@schemeID = '0192'] |
|
matches(normalize-space(), '^[0-9]{9}$') and u:mod11(normalize-space()) |
|
PEPPOL-COMMON-R042 (fatal) |
Danish organization number (CVR) MUST be stated in the correct format. |
cbc:EndpointID[@schemeID = '0184'] | cac:PartyIdentification/cbc:ID[@schemeID = '0184'] | cbc:CompanyID[@schemeID = '0184'] |
|
(string-length(string()) = 10 and substring(string(), 1, 2) = 'DK' and string-length(translate(substring(string(), 3, 8), '1234567890', '')) = 0) or (string-length(string()) = 8) and (string-length(translate(substring(string(), 1, 8),'1234567890', '')) = 0) |
|
PEPPOL-COMMON-R043 (fatal) |
Belgian enterprise number MUST be stated in the correct format. |
cbc:EndpointID[@schemeID = '0208'] | cac:PartyIdentification/cbc:ID[@schemeID = '0208'] | cbc:CompanyID[@schemeID = '0208'] |
|
matches(normalize-space(), '^[0-9]{10}$') and u:mod97-0208(normalize-space()) |
|
PEPPOL-COMMON-R044 (warning) |
IPA Code (Codice Univoco Unità Organizzativa) must be stated in the correct format |
cbc:EndpointID[@schemeID = '0201'] | cac:PartyIdentification/cbc:ID[@schemeID = '0201'] | cbc:CompanyID[@schemeID = '0201'] |
|
u:checkCodiceIPA(normalize-space()) |
|
PEPPOL-COMMON-R045 (warning) |
Tax Code (Codice Fiscale) must be stated in the correct format |
cbc:EndpointID[@schemeID = '0210'] | cac:PartyIdentification/cbc:ID[@schemeID = '0210'] | cbc:CompanyID[@schemeID = '0210'] |
|
u:checkCF(normalize-space()) |
|
PEPPOL-COMMON-R046 (warning) |
Tax Code (Codice Fiscale) must be stated in the correct format |
cbc:EndpointID[@schemeID = '9907'] |
|
u:checkCF(normalize-space()) |
|
PEPPOL-COMMON-R047 (warning) |
Italian VAT Code (Partita Iva) must be stated in the correct format |
cbc:EndpointID[@schemeID = '0211'] | cac:PartyIdentification/cbc:ID[@schemeID = '0211'] | cbc:CompanyID[@schemeID = '0211'] |
|
u:checkPIVAseIT(normalize-space()) |
|
PEPPOL-COMMON-R049 (fatal) |
Swedish organization number MUST be stated in the correct format. |
cbc:EndpointID[@schemeID = '0007'] | cac:PartyIdentification/cbc:ID[@schemeID = '0007'] | cbc:CompanyID[@schemeID = '0007'] |
|
string-length(normalize-space()) = 10 and string(number(normalize-space())) != 'NaN' and u:checkSEOrgnr(normalize-space()) |
|
PEPPOL-COMMON-R050 (fatal) |
Australian Business Number (ABN) MUST be stated in the correct format. |
cbc:EndpointID[@schemeID = '0151'] | cac:PartyIdentification/cbc:ID[@schemeID = '0151'] | cbc:CompanyID[@schemeID = '0151'] |
|
matches(normalize-space(), '^[0-9]{11}$') and u:abn(normalize-space()) |
|
PEPPOL-EN16931-CL001 (fatal) |
Mime code must be according to subset of IANA code list. |
cbc:EmbeddedDocumentBinaryObject[@mimeCode] |
|
some $code in $MIMECODE satisfies @mimeCode = $code |
|
PEPPOL-EN16931-CL002 (fatal) |
Reason code MUST be according to subset of UNCL 5189 D.16B. |
cac:AllowanceCharge[cbc:ChargeIndicator = 'false']/cbc:AllowanceChargeReasonCode |
|
some $code in $UNCL5189 satisfies normalize-space(text()) = $code |
|
PEPPOL-EN16931-CL003 (fatal) |
Reason code MUST be according to UNCL 7161 D.16B. |
cac:AllowanceCharge[cbc:ChargeIndicator = 'true']/cbc:AllowanceChargeReasonCode |
|
some $code in $UNCL7161 satisfies normalize-space(text()) = $code |
|
PEPPOL-EN16931-CL006 (fatal) |
Invoice period description code must be according to UNCL 2005 D.16B. |
cac:InvoicePeriod/cbc:DescriptionCode |
|
some $code in $UNCL2005 satisfies normalize-space(text()) = $code |
|
PEPPOL-EN16931-CL007 (fatal) |
Currency code must be according to ISO 4217:2005 |
cbc:Amount | cbc:BaseAmount | cbc:PriceAmount | cbc:TaxAmount | cbc:TaxableAmount | cbc:LineExtensionAmount | cbc:TaxExclusiveAmount | cbc:TaxInclusiveAmount | cbc:AllowanceTotalAmount | cbc:ChargeTotalAmount | cbc:PrepaidAmount | cbc:PayableRoundingAmount | cbc:PayableAmount |
|
some $code in $ISO4217 satisfies @currencyID = $code |
|
PEPPOL-EN16931-CL008 (fatal) |
Electronic address identifier scheme must be from the codelist "Electronic Address Identifier Scheme" |
cbc:EndpointID[@schemeID] |
|
some $code in $eaid satisfies @schemeID = $code |
|
PEPPOL-EN16931-F001 (fatal) |
A date MUST be formatted YYYY-MM-DD. |
cbc:IssueDate | cbc:DueDate | cbc:TaxPointDate | cbc:StartDate | cbc:EndDate | cbc:ActualDeliveryDate |
|
string-length(text()) = 10 and (string(.) castable as xs:date) |
|
PEPPOL-EN16931-P0100 (fatal) |
Invoice type code MUST be set according to the profile. |
cbc:InvoiceTypeCode |
|
$profile != '01' or (some $code in tokenize('71 80 82 84 102 218 219 326 331 380 382 383 384 386 388 393 395 553 575 623 780 817 870 875 876 877', '\s') satisfies normalize-space(text()) = $code) |
|
PEPPOL-EN16931-P0101 (fatal) |
Credit note type code MUST be set according to the profile. |
cbc:CreditNoteTypeCode |
|
$profile != '01' or (some $code in tokenize('381 396 81 83 532', '\s') satisfies normalize-space(text()) = $code) |
|
PEPPOL-EN16931-P0104 (fatal) |
Tax Category G MUST be used when exemption reason code is VATEX-EU-G |
cac:TaxCategory[upper-case(cbc:TaxExemptionReasonCode)='VATEX-EU-G'] |
|
normalize-space(cbc:ID)='G' |
|
PEPPOL-EN16931-P0105 (fatal) |
Tax Category O MUST be used when exemption reason code is VATEX-EU-O |
cac:TaxCategory[upper-case(cbc:TaxExemptionReasonCode)='VATEX-EU-O'] |
|
normalize-space(cbc:ID)='O' |
|
PEPPOL-EN16931-P0106 (fatal) |
Tax Category K MUST be used when exemption reason code is VATEX-EU-IC |
cac:TaxCategory[upper-case(cbc:TaxExemptionReasonCode)='VATEX-EU-IC'] |
|
normalize-space(cbc:ID)='K' |
|
PEPPOL-EN16931-P0107 (fatal) |
Tax Category AE MUST be used when exemption reason code is VATEX-EU-AE |
cac:TaxCategory[upper-case(cbc:TaxExemptionReasonCode)='VATEX-EU-AE'] |
|
normalize-space(cbc:ID)='AE' |
|
PEPPOL-EN16931-P0108 (fatal) |
Tax Category E MUST be used when exemption reason code is VATEX-EU-D |
cac:TaxCategory[upper-case(cbc:TaxExemptionReasonCode)='VATEX-EU-D'] |
|
normalize-space(cbc:ID)='E' |
|
PEPPOL-EN16931-P0109 (fatal) |
Tax Category E MUST be used when exemption reason code is VATEX-EU-F |
cac:TaxCategory[upper-case(cbc:TaxExemptionReasonCode)='VATEX-EU-F'] |
|
normalize-space(cbc:ID)='E' |
|
PEPPOL-EN16931-P0110 (fatal) |
Tax Category E MUST be used when exemption reason code is VATEX-EU-I |
cac:TaxCategory[upper-case(cbc:TaxExemptionReasonCode)='VATEX-EU-I'] |
|
normalize-space(cbc:ID)='E' |
|
PEPPOL-EN16931-P0111 (fatal) |
Tax Category E MUST be used when exemption reason code is VATEX-EU-J |
cac:TaxCategory[upper-case(cbc:TaxExemptionReasonCode)='VATEX-EU-J'] |
|
normalize-space(cbc:ID)='E' |
|
PEPPOL-EN16931-P0112 (fatal) |
Invoice type code 326 or 384 are only allowed when both buyer and seller are German organizations |
cbc:InvoiceTypeCode |
|
not(normalize-space(.) = '326' or normalize-space(.) = '384') or ($supplierCountryIsDE and $customerCountryIsDE) |
|
PEPPOL-EN16931-R001 (fatal) |
Business process MUST be provided. |
ubl-creditnote:CreditNote | ubl-invoice:Invoice |
|
cbc:ProfileID |
|
PEPPOL-EN16931-R002 (fatal) |
No more than one note is allowed on document level, unless both the buyer and seller are German organizations. |
ubl-creditnote:CreditNote | ubl-invoice:Invoice |
|
count(cbc:Note) <= 1 or ($supplierCountryIsDE and $customerCountryIsDE) |
|
PEPPOL-EN16931-R003 (fatal) |
A buyer reference or purchase order reference MUST be provided. |
ubl-creditnote:CreditNote | ubl-invoice:Invoice |
|
cbc:BuyerReference or cac:OrderReference/cbc:ID |
|
PEPPOL-EN16931-R004 (fatal) |
Specification identifier MUST have the value 'urn:cen.eu:en16931:2017#compliant#urn:fdc:peppol.eu:2017:poacc:billing:3.0'. |
ubl-creditnote:CreditNote | ubl-invoice:Invoice |
|
starts-with(normalize-space(cbc:CustomizationID/text()), 'urn:cen.eu:en16931:2017#compliant#urn:fdc:peppol.eu:2017:poacc:billing:3.0') |
|
PEPPOL-EN16931-R005 (fatal) |
VAT accounting currency code MUST be different from invoice currency code when provided. |
cbc:TaxCurrencyCode |
|
not(normalize-space(text()) = normalize-space(../cbc:DocumentCurrencyCode/text())) |
|
PEPPOL-EN16931-R007 (fatal) |
Business process MUST be in the format 'urn:fdc:peppol.eu:2017:poacc:billing:NN:1.0' where NN indicates the process number. |
ubl-creditnote:CreditNote | ubl-invoice:Invoice |
|
$profile != 'Unknown' |
|
PEPPOL-EN16931-R008 (fatal) |
Document MUST not contain empty elements. |
//*[not(*) and not(normalize-space())] |
|
false() |
|
PEPPOL-EN16931-R010 (fatal) |
Buyer electronic address MUST be provided |
cac:AccountingCustomerParty/cac:Party |
|
cbc:EndpointID |
|
PEPPOL-EN16931-R020 (fatal) |
Seller electronic address MUST be provided |
cac:AccountingSupplierParty/cac:Party |
|
cbc:EndpointID |
|
PEPPOL-EN16931-R040 (fatal) |
Allowance/charge amount must equal base amount * percentage/100 if base amount and percentage exists |
ubl-invoice:Invoice/cac:AllowanceCharge | ubl-invoice:Invoice/cac:InvoiceLine/cac:AllowanceCharge | ubl-creditnote:CreditNote/cac:AllowanceCharge | ubl-creditnote:CreditNote/cac:CreditNoteLine/cac:AllowanceCharge |
|
not(cbc:MultiplierFactorNumeric and cbc:BaseAmount) or u:slack(if (cbc:Amount) then cbc:Amount else 0, (xs:decimal(cbc:BaseAmount) * xs:decimal(cbc:MultiplierFactorNumeric)) div 100, 0.02) |
|
PEPPOL-EN16931-R041 (fatal) |
Allowance/charge base amount MUST be provided when allowance/charge percentage is provided. |
ubl-invoice:Invoice/cac:AllowanceCharge[cbc:MultiplierFactorNumeric and not(cbc:BaseAmount)] | ubl-invoice:Invoice/cac:InvoiceLine/cac:AllowanceCharge[cbc:MultiplierFactorNumeric and not(cbc:BaseAmount)] | ubl-creditnote:CreditNote/cac:AllowanceCharge[cbc:MultiplierFactorNumeric and not(cbc:BaseAmount)] | ubl-creditnote:CreditNote/cac:CreditNoteLine/cac:AllowanceCharge[cbc:MultiplierFactorNumeric and not(cbc:BaseAmount)] |
|
false() |
|
PEPPOL-EN16931-R042 (fatal) |
Allowance/charge percentage MUST be provided when allowance/charge base amount is provided. |
ubl-invoice:Invoice/cac:AllowanceCharge[not(cbc:MultiplierFactorNumeric) and cbc:BaseAmount] | ubl-invoice:Invoice/cac:InvoiceLine/cac:AllowanceCharge[not(cbc:MultiplierFactorNumeric) and cbc:BaseAmount] | ubl-creditnote:CreditNote/cac:AllowanceCharge[not(cbc:MultiplierFactorNumeric) and cbc:BaseAmount] | ubl-creditnote:CreditNote/cac:CreditNoteLine/cac:AllowanceCharge[not(cbc:MultiplierFactorNumeric) and cbc:BaseAmount] |
|
false() |
|
PEPPOL-EN16931-R043 (fatal) |
Allowance/charge ChargeIndicator value MUST equal 'true' or 'false' |
ubl-invoice:Invoice/cac:AllowanceCharge | ubl-invoice:Invoice/cac:InvoiceLine/cac:AllowanceCharge | ubl-creditnote:CreditNote/cac:AllowanceCharge | ubl-creditnote:CreditNote/cac:CreditNoteLine/cac:AllowanceCharge |
|
normalize-space(cbc:ChargeIndicator/text()) = 'true' or normalize-space(cbc:ChargeIndicator/text()) = 'false' |
|
PEPPOL-EN16931-R044 (fatal) |
Charge on price level is NOT allowed. Only value 'false' allowed. |
cac:Price/cac:AllowanceCharge |
|
normalize-space(cbc:ChargeIndicator) = 'false' |
|
PEPPOL-EN16931-R046 (fatal) |
Item net price MUST equal (Gross price - Allowance amount) when gross price is provided. |
cac:Price/cac:AllowanceCharge |
|
not(cbc:BaseAmount) or xs:decimal(../cbc:PriceAmount) = xs:decimal(cbc:BaseAmount) - xs:decimal(cbc:Amount) |
|
PEPPOL-EN16931-R051 (fatal) |
All currencyID attributes must have the same value as the invoice currency code (BT-5), except for the invoice total VAT amount in accounting currency (BT-111). |
cbc:Amount | cbc:BaseAmount | cbc:PriceAmount | cac:TaxTotal[cac:TaxSubtotal]/cbc:TaxAmount | cac:TaxSubtotal/cbc:TaxAmount | cbc:TaxableAmount | cbc:LineExtensionAmount | cbc:TaxExclusiveAmount | cbc:TaxInclusiveAmount | cbc:AllowanceTotalAmount | cbc:ChargeTotalAmount | cbc:PrepaidAmount | cbc:PayableRoundingAmount | cbc:PayableAmount |
|
@currencyID = $documentCurrencyCode |
|
PEPPOL-EN16931-R053 (fatal) |
Only one tax total with tax subtotals MUST be provided. |
ubl-creditnote:CreditNote | ubl-invoice:Invoice |
|
count(cac:TaxTotal[cac:TaxSubtotal]) = 1 |
|
PEPPOL-EN16931-R054 (fatal) |
Only one tax total without tax subtotals MUST be provided when tax currency code is provided. |
ubl-creditnote:CreditNote | ubl-invoice:Invoice |
|
count(cac:TaxTotal[not(cac:TaxSubtotal)]) = (if (cbc:TaxCurrencyCode) then 1 else 0) |
|
PEPPOL-EN16931-R055 (fatal) |
Invoice total VAT amount and Invoice total VAT amount in accounting currency MUST have the same operational sign |
ubl-creditnote:CreditNote | ubl-invoice:Invoice |
|
not(cbc:TaxCurrencyCode) or (cac:TaxTotal/cbc:TaxAmount[@currencyID=normalize-space(../../cbc:TaxCurrencyCode)] <= 0 and cac:TaxTotal/cbc:TaxAmount[@currencyID=normalize-space(../../cbc:DocumentCurrencyCode)] <= 0) or (cac:TaxTotal/cbc:TaxAmount[@currencyID=normalize-space(../../cbc:TaxCurrencyCode)] >= 0 and cac:TaxTotal/cbc:TaxAmount[@currencyID=normalize-space(../../cbc:DocumentCurrencyCode)] >= 0) |
|
PEPPOL-EN16931-R061 (fatal) |
Mandate reference MUST be provided for direct debit. |
cac:PaymentMeans[some $code in tokenize('49 59', '\s') satisfies normalize-space(cbc:PaymentMeansCode) = $code] |
|
cac:PaymentMandate/cbc:ID |
|
PEPPOL-EN16931-R080 (fatal) |
Only one project reference is allowed on document level |
ubl-creditnote:CreditNote |
|
(count(cac:AdditionalDocumentReference[cbc:DocumentTypeCode='50']) <= 1) |
|
PEPPOL-EN16931-R100 (fatal) |
Only one invoiced object is allowed pr line |
cac:InvoiceLine | cac:CreditNoteLine |
|
(count(cac:DocumentReference) <= 1) |
|
PEPPOL-EN16931-R101 (fatal) |
Element Document reference can only be used for Invoice line object |
cac:InvoiceLine | cac:CreditNoteLine |
|
(not(cac:DocumentReference) or (cac:DocumentReference/cbc:DocumentTypeCode='130')) |
|
PEPPOL-EN16931-R110 (fatal) |
Start date of line period MUST be within invoice period. |
ubl-invoice:Invoice[cac:InvoicePeriod/cbc:StartDate]/cac:InvoiceLine/cac:InvoicePeriod/cbc:StartDate | ubl-creditnote:CreditNote[cac:InvoicePeriod/cbc:StartDate]/cac:CreditNoteLine/cac:InvoicePeriod/cbc:StartDate |
|
xs:date(text()) >= xs:date(../../../cac:InvoicePeriod/cbc:StartDate) |
|
PEPPOL-EN16931-R111 (fatal) |
End date of line period MUST be within invoice period. |
ubl-invoice:Invoice[cac:InvoicePeriod/cbc:EndDate]/cac:InvoiceLine/cac:InvoicePeriod/cbc:EndDate | ubl-creditnote:CreditNote[cac:InvoicePeriod/cbc:EndDate]/cac:CreditNoteLine/cac:InvoicePeriod/cbc:EndDate |
|
xs:date(text()) <= xs:date(../../../cac:InvoicePeriod/cbc:EndDate) |
|
PEPPOL-EN16931-R120 (fatal) |
Invoice line net amount MUST equal (Invoiced quantity * (Item net price/item price base quantity) + Sum of invoice line charge amount - sum of invoice line allowance amount |
cac:InvoiceLine | cac:CreditNoteLine |
|
u:slack($lineExtensionAmount, ($quantity * ($priceAmount div $baseQuantity)) + $chargesTotal - $allowancesTotal, 0.02) |
|
PEPPOL-EN16931-R121 (fatal) |
Base quantity MUST be a positive number above zero. |
cac:InvoiceLine | cac:CreditNoteLine |
|
not(cac:Price/cbc:BaseQuantity) or xs:decimal(cac:Price/cbc:BaseQuantity) > 0 |
|
PEPPOL-EN16931-R130 (fatal) |
Unit code of price base quantity MUST be same as invoiced quantity. |
cac:Price/cbc:BaseQuantity[@unitCode] |
|
not($hasQuantity) or @unitCode = $quantity/@unitCode |
16.2. EN 16931 transaction business rules
The following EN 16931 rules apply to invoice and credit note transaction as it is used in this Peppol BIS. This Peppol BIS uses a forked version of the validation rules from EN 16931. Further details can be found at https://github.com/OpenPEPPOL/tc434-validation.
| Rule | Message |
|---|---|
BR-01 (fatal) |
An Invoice shall have a Specification identifier (BT-24). |
BR-02 (fatal) |
An Invoice shall have an Invoice number (BT-1). |
BR-03 (fatal) |
An Invoice shall have an Invoice issue date (BT-2). |
BR-04 (fatal) |
An Invoice shall have an Invoice type code (BT-3). |
BR-05 (fatal) |
An Invoice shall have an Invoice currency code (BT-5). |
BR-06 (fatal) |
An Invoice shall contain the Seller name (BT-27). |
BR-07 (fatal) |
An Invoice shall contain the Buyer name (BT-44). |
BR-08 (fatal) |
An Invoice shall contain the Seller postal address. |
BR-09 (fatal) |
The Seller postal address (BG-5) shall contain a Seller country code (BT-40). |
BR-10 (fatal) |
An Invoice shall contain the Buyer postal address (BG-8). |
BR-11 (fatal) |
The Buyer postal address shall contain a Buyer country code (BT-55). |
BR-12 (fatal) |
An Invoice shall have the Sum of Invoice line net amount (BT-106). |
BR-13 (fatal) |
An Invoice shall have the Invoice total amount without VAT (BT-109). |
BR-14 (fatal) |
An Invoice shall have the Invoice total amount with VAT (BT-112). |
BR-15 (fatal) |
An Invoice shall have the Amount due for payment (BT-115). |
BR-16 (fatal) |
An Invoice shall have at least one Invoice line (BG-25) |
BR-17 (fatal) |
The Payee name (BT-59) shall be provided in the Invoice, if the Payee (BG-10) is different from the Seller (BG-4) |
BR-18 (fatal) |
The Seller tax representative name (BT-62) shall be provided in the Invoice, if the Seller (BG-4) has a Seller tax representative party (BG-11) |
BR-19 (fatal) |
The Seller tax representative postal address (BG-12) shall be provided in the Invoice, if the Seller (BG-4) has a Seller tax representative party (BG-11). |
BR-20 (fatal) |
The Seller tax representative postal address (BG-12) shall contain a Tax representative country code (BT-69), if the Seller (BG-4) has a Seller tax representative party (BG-11). |
BR-21 (fatal) |
Each Invoice line (BG-25) shall have an Invoice line identifier (BT-126). |
BR-22 (fatal) |
Each Invoice line (BG-25) shall have an Invoiced quantity (BT-129). |
BR-23 (fatal) |
An Invoice line (BG-25) shall have an Invoiced quantity unit of measure code (BT-130). |
BR-24 (fatal) |
Each Invoice line (BG-25) shall have an Invoice line net amount (BT-131). |
BR-25 (fatal) |
Each Invoice line (BG-25) shall contain the Item name (BT-153). |
BR-26 (fatal) |
Each Invoice line (BG-25) shall contain the Item net price (BT-146). |
BR-27 (fatal) |
The Item net price (BT-146) shall NOT be negative. |
BR-28 (fatal) |
The Item gross price (BT-148) shall NOT be negative. |
BR-29 (fatal) |
If both Invoicing period start date (BT-73) and Invoicing period end date (BT-74) are given then the Invoicing period end date (BT-74) shall be later or equal to the Invoicing period start date (BT-73). |
BR-30 (fatal) |
If both Invoice line period start date (BT-134) and Invoice line period end date (BT-135) are given then the Invoice line period end date (BT-135) shall be later or equal to the Invoice line period start date (BT-134). |
BR-31 (fatal) |
Each Document level allowance (BG-20) shall have a Document level allowance amount (BT-92). |
BR-32 (fatal) |
Each Document level allowance (BG-20) shall have a Document level allowance VAT category code (BT-95). |
BR-33 (fatal) |
Each Document level allowance (BG-20) shall have a Document level allowance reason (BT-97) or a Document level allowance reason code (BT-98). |
BR-36 (fatal) |
Each Document level charge (BG-21) shall have a Document level charge amount (BT-99). |
BR-37 (fatal) |
Each Document level charge (BG-21) shall have a Document level charge VAT category code (BT-102). |
BR-38 (fatal) |
Each Document level charge (BG-21) shall have a Document level charge reason (BT-104) or a Document level charge reason code (BT-105). |
BR-41 (fatal) |
Each Invoice line allowance (BG-27) shall have an Invoice line allowance amount (BT-136). |
BR-42 (fatal) |
Each Invoice line allowance (BG-27) shall have an Invoice line allowance reason (BT-139) or an Invoice line allowance reason code (BT-140). |
BR-43 (fatal) |
Each Invoice line charge (BG-28) shall have an Invoice line charge amount (BT-141). |
BR-44 (fatal) |
Each Invoice line charge shall have an Invoice line charge reason or an invoice line allowance reason code. |
BR-45 (fatal) |
Each VAT breakdown (BG-23) shall have a VAT category taxable amount (BT-116). |
BR-46 (fatal) |
Each VAT breakdown (BG-23) shall have a VAT category tax amount (BT-117). |
BR-47 (fatal) |
Each VAT breakdown (BG-23) shall be defined through a VAT category code (BT-118). |
BR-48 (fatal) |
Each VAT breakdown (BG-23) shall have a VAT category rate (BT-119), except if the Invoice is not subject to VAT. |
BR-49 (fatal) |
A Payment instruction (BG-16) shall specify the Payment means type code (BT-81). |
BR-50 (fatal) |
A Payment account identifier (BT-84) shall be present if Credit transfer (BG-17) information is provided in the Invoice. |
BR-51 (warning) |
In accordance with card payments security standards an invoice should never include a full card primary account number (BT-87). At the moment PCI Security Standards Council has defined that the first 6 digits and last 4 digits are the maximum number of digits to be shown. |
BR-52 (fatal) |
Each Additional supporting document (BG-24) shall contain a Supporting document reference (BT-122). |
BR-53 (fatal) |
If the VAT accounting currency code (BT-6) is present, then the Invoice total VAT amount in accounting currency (BT-111) shall be provided. |
BR-54 (fatal) |
Each Item attribute (BG-32) shall contain an Item attribute name (BT-160) and an Item attribute value (BT-161). |
BR-55 (fatal) |
Each Preceding Invoice reference (BG-3) shall contain a Preceding Invoice reference (BT-25). |
BR-56 (fatal) |
Each Seller tax representative party (BG-11) shall have a Seller tax representative VAT identifier (BT-63). |
BR-57 (fatal) |
Each Deliver to address (BG-15) shall contain a Deliver to country code (BT-80). |
BR-61 (fatal) |
If the Payment means type code (BT-81) means SEPA credit transfer, Local credit transfer or Non-SEPA international credit transfer, the Payment account identifier (BT-84) shall be present. |
BR-62 (fatal) |
The Seller electronic address (BT-34) shall have a Scheme identifier. |
BR-63 (fatal) |
The Buyer electronic address (BT-49) shall have a Scheme identifier. |
BR-64 (fatal) |
The Item standard identifier (BT-157) shall have a Scheme identifier. |
BR-65 (fatal) |
The Item classification identifier (BT-158) shall have a Scheme identifier. |
BR-66 (fatal) |
An Invoice shall contain maximum one Payment Card account (BG-18). |
BR-67 (fatal) |
An Invoice shall contain maximum one Payment Mandate (BG-19). |
BR-AE-01 (fatal) |
An Invoice that contains an Invoice line (BG-25), a Document level allowance (BG-20) or a Document level charge (BG-21) where the VAT category code (BT-151, BT-95 or BT-102) is "Reverse charge" shall contain in the VAT Breakdown (BG-23) exactly one VAT category code (BT-118) equal with "VAT reverse charge". |
BR-AE-02 (fatal) |
An Invoice that contains an Invoice line (BG-25) where the Invoiced item VAT category code (BT-151) is "Reverse charge" shall contain the Seller VAT Identifier (BT-31), the Seller Tax registration identifier (BT-32) and/or the Seller tax representative VAT identifier (BT-63) and the Buyer VAT identifier (BT-48) and/or the Buyer legal registration identifier (BT-47). |
BR-AE-03 (fatal) |
An Invoice that contains a Document level allowance (BG-20) where the Document level allowance VAT category code (BT-95) is "Reverse charge" shall contain the Seller VAT Identifier (BT-31), the Seller tax registration identifier (BT-32) and/or the Seller tax representative VAT identifier (BT-63) and the Buyer VAT identifier (BT-48) and/or the Buyer legal registration identifier (BT-47). |
BR-AE-04 (fatal) |
An Invoice that contains a Document level charge (BG-21) where the Document level charge VAT category code (BT-102) is "Reverse charge" shall contain the Seller VAT Identifier (BT-31), the Seller tax registration identifier (BT-32) and/or the Seller tax representative VAT identifier (BT-63) and the Buyer VAT identifier (BT-48) and/or the Buyer legal registration identifier (BT-47). |
BR-AE-05 (fatal) |
In an Invoice line (BG-25) where the Invoiced item VAT category code (BT-151) is "Reverse charge" the Invoiced item VAT rate (BT-152) shall be 0 (zero). |
BR-AE-06 (fatal) |
In a Document level allowance (BG-20) where the Document level allowance VAT category code (BT-95) is "Reverse charge" the Document level allowance VAT rate (BT-96) shall be 0 (zero). |
BR-AE-07 (fatal) |
In a Document level charge (BG-21) where the Document level charge VAT category code (BT-102) is "Reverse charge" the Document level charge VAT rate (BT-103) shall be 0 (zero). |
BR-AE-08 (fatal) |
In a VAT breakdown (BG-23) where the VAT category code (BT-118) is "Reverse charge" the VAT category taxable amount (BT-116) shall equal the sum of Invoice line net amounts (BT-131) minus the sum of Document level allowance amounts (BT-92) plus the sum of Document level charge amounts (BT-99) where the VAT category codes (BT-151, BT-95, BT-102) are "Reverse charge". |
BR-AE-09 (fatal) |
The VAT category tax amount (BT-117) in a VAT breakdown (BG-23) where the VAT category code (BT-118) is "Reverse charge" shall be 0 (zero). |
BR-AE-10 (fatal) |
A VAT breakdown (BG-23) with VAT Category code (BT-118) "Reverse charge" shall have a VAT exemption reason code (BT-121), meaning "Reverse charge" or the VAT exemption reason text (BT-120) "Reverse charge" (or the equivalent standard text in another language). |
BR-AF-01 (fatal) |
An Invoice that contains an Invoice line (BG-25), a Document level allowance (BG-20) or a Document level charge (BG-21) where the VAT category code (BT-151, BT-95 or BT-102) is "IGIC" shall contain in the VAT breakdown (BG-23) at least one VAT category code (BT-118) equal with "IGIC". |
BR-AF-02 (fatal) |
An Invoice that contains an Invoice line (BG-25) where the Invoiced item VAT category code (BT-151) is "IGIC" shall contain the Seller VAT Identifier (BT-31), the Seller tax registration identifier (BT-32) and/or the Seller tax representative VAT identifier (BT-63). |
BR-AF-03 (fatal) |
An Invoice that contains a Document level allowance (BG-20) where the Document level allowance VAT category code (BT-95) is "IGIC" shall contain the Seller VAT Identifier (BT-31), the Seller tax registration identifier (BT-32) and/or the Seller tax representative VAT identifier (BT-63). |
BR-AF-04 (fatal) |
An Invoice that contains a Document level charge (BG-21) where the Document level charge VAT category code (BT-102) is "IGIC" shall contain the Seller VAT Identifier (BT-31), the Seller Tax registration identifier (BT-32) and/or the Seller tax representative VAT identifier (BT-63). |
BR-AF-05 (fatal) |
In an Invoice line (BG-25) where the Invoiced item VAT category code (BT-151) is "IGIC" the invoiced item VAT rate (BT-152) shall be 0 (zero) or greater than zero. |
BR-AF-06 (fatal) |
In a Document level allowance (BG-20) where the Document level allowance VAT category code (BT-95) is "IGIC" the Document level allowance VAT rate (BT-96) shall be 0 (zero) or greater than zero. |
BR-AF-07 (fatal) |
In a Document level charge (BG-21) where the Document level charge VAT category code (BT-102) is "IGIC" the Document level charge VAT rate (BT-103) shall be 0 (zero) or greater than zero. |
BR-AF-08 (fatal) |
For each different value of VAT category rate (BT-119) where the VAT category code (BT-118) is "IGIC", the VAT category taxable amount (BT-116) in a VAT breakdown (BG-23) shall equal the sum of Invoice line net amounts (BT-131) plus the sum of document level charge amounts (BT-99) minus the sum of document level allowance amounts (BT-92) where the VAT category code (BT-151, BT-102, BT-95) is "IGIC" and the VAT rate (BT-152, BT-103, BT-96) equals the VAT category rate (BT-119). |
BR-AF-09 (fatal) |
The VAT category tax amount (BT-117) in a VAT breakdown (BG-23) where VAT category code (BT-118) is "IGIC" shall equal the VAT category taxable amount (BT-116) multiplied by the VAT category rate (BT-119). |
BR-AF-10 (fatal) |
A VAT breakdown (BG-23) with VAT Category code (BT-118) "IGIC" shall not have a VAT exemption reason code (BT-121) or VAT exemption reason text (BT-120). |
BR-AG-01 (fatal) |
An Invoice that contains an Invoice line (BG-25), a Document level allowance (BG-20) or a Document level charge (BG-21) where the VAT category code (BT-151, BT-95 or BT-102) is "IPSI" shall contain in the VAT breakdown (BG-23) at least one VAT category code (BT-118) equal with "IPSI". |
BR-AG-02 (fatal) |
An Invoice that contains an Invoice line (BG-25) where the Invoiced item VAT category code (BT-151) is "IPSI" shall contain the Seller VAT Identifier (BT-31), the Seller tax registration identifier (BT-32) and/or the Seller tax representative VAT identifier (BT-63). |
BR-AG-03 (fatal) |
An Invoice that contains a Document level allowance (BG-20) where the Document level allowance VAT category code (BT-95) is "IPSI" shall contain the Seller VAT Identifier (BT-31), the Seller Tax registration identifier (BT-32) and/or the Seller tax representative VAT identifier (BT-63). |
BR-AG-04 (fatal) |
An Invoice that contains a Document level charge (BG-21) where the Document level charge VAT category code (BT-102) is "IPSI" shall contain the Seller VAT Identifier (BT-31), the Seller Tax registration identifier (BT-32) and/or the Seller tax representative VAT identifier (BT-63). |
BR-AG-05 (fatal) |
In an Invoice line (BG-25) where the Invoiced item VAT category code (BT-151) is "IPSI" the Invoiced item VAT rate (BT-152) shall be 0 (zero) or greater than zero. |
BR-AG-06 (fatal) |
In a Document level allowance (BG-20) where the Document level allowance VAT category code (BT-95) is "IPSI" the Document level allowance VAT rate (BT-96) shall be 0 (zero) or greater than zero. |
BR-AG-07 (fatal) |
In a Document level charge (BG-21) where the Document level charge VAT category code (BT-102) is "IPSI" the Document level charge VAT rate (BT-103) shall be 0 (zero) or greater than zero. |
BR-AG-08 (fatal) |
For each different value of VAT category rate (BT-119) where the VAT category code (BT-118) is "IPSI", the VAT category taxable amount (BT-116) in a VAT breakdown (BG-23) shall equal the sum of Invoice line net amounts (BT-131) plus the sum of document level charge amounts (BT-99) minus the sum of document level allowance amounts (BT-92) where the VAT category code (BT-151, BT-102, BT-95) is "IPSI" and the VAT rate (BT-152, BT-103, BT-96) equals the VAT category rate (BT-119). |
BR-AG-09 (fatal) |
The VAT category tax amount (BT-117) in a VAT breakdown (BG-23) where VAT category code (BT-118) is "IPSI" shall equal the VAT category taxable amount (BT-116) multiplied by the VAT category rate (BT-119). |
BR-AG-10 (fatal) |
A VAT breakdown (BG-23) with VAT Category code (BT-118) "IPSI" shall not have a VAT exemption reason code (BT-121) or VAT exemption reason text (BT-120). |
BR-B-01 (fatal) |
An Invoice where the VAT category code (BT-151, BT-95 or BT-102) is “Split payment” shall be a domestic Italian invoice. |
BR-B-02 (fatal) |
An Invoice that contains an Invoice line (BG-25), a Document level allowance (BG-20) or a Document level charge (BG-21) where the VAT category code (BT-151, BT-95 or BT-102) is “Split payment" shall not contain an invoice line (BG-25), a Document level allowance (BG-20) or a Document level charge (BG-21) where the VAT category code (BT-151, BT-95 or BT-102) is “Standard rated”. |
BR-CL-01 (fatal) |
The document type code MUST be coded by the invoice and credit note related code lists of UNTDID 1001. |
BR-CL-03 (fatal) |
currencyID MUST be coded using ISO code list 4217 alpha-3 |
BR-CL-04 (fatal) |
Invoice currency code MUST be coded using ISO code list 4217 alpha-3 |
BR-CL-05 (fatal) |
Tax currency code MUST be coded using ISO code list 4217 alpha-3 |
BR-CL-06 (fatal) |
Value added tax point date code MUST be coded using a restriction of UNTDID 2005. |
BR-CL-07 (fatal) |
Object identifier identification scheme identifier MUST be coded using a restriction of UNTDID 1153. |
BR-CL-08 (fatal) |
Invoiced note subject code shall be coded using UNCL4451 |
BR-CL-10 (fatal) |
Any identifier identification scheme identifier MUST be coded using one of the ISO 6523 ICD list. |
BR-CL-11 (fatal) |
Any registration identifier identification scheme identifier MUST be coded using one of the ISO 6523 ICD list. |
BR-CL-13 (fatal) |
Item classification identifier identification scheme identifier MUST be coded using one of the UNTDID 7143 list. |
BR-CL-14 (fatal) |
Country codes in an invoice MUST be coded using ISO code list 3166-1 |
BR-CL-15 (fatal) |
Country codes in an invoice MUST be coded using ISO code list 3166-1 |
BR-CL-16 (fatal) |
Payment means in an invoice MUST be coded using UNCL4461 code list |
BR-CL-17 (fatal) |
Invoice tax categories MUST be coded using UNCL5305 code list |
BR-CL-18 (fatal) |
Invoice tax categories MUST be coded using UNCL5305 code list |
BR-CL-19 (fatal) |
Coded allowance reasons MUST belong to the UNCL 5189 code list |
BR-CL-20 (fatal) |
Coded charge reasons MUST belong to the UNCL 7161 code list |
BR-CL-21 (fatal) |
Item standard identifier scheme identifier MUST belong to the ISO 6523 ICD code list |
BR-CL-22 (fatal) |
Tax exemption reason code identifier scheme identifier MUST belong to the CEF VATEX code list |
BR-CL-23 (fatal) |
Unit code MUST be coded according to the UN/ECE Recommendation 20 with Rec 21 extension |
BR-CL-24 (fatal) |
For Mime code in attribute use MIMEMediaType. |
BR-CL-25 (fatal) |
Endpoint identifier scheme identifier MUST belong to the CEF EAS code list |
BR-CL-26 (fatal) |
Delivery location identifier scheme identifier MUST belong to the ISO 6523 ICD code list |
BR-CO-03 (fatal) |
Value added tax point date (BT-7) and Value added tax point date code (BT-8) are mutually exclusive. |
BR-CO-04 (fatal) |
Each Invoice line (BG-25) shall be categorized with an Invoiced item VAT category code (BT-151). |
BR-CO-05 (fatal) |
Document level allowance reason code (BT-98) and Document level allowance reason (BT-97) shall indicate the same type of allowance. |
BR-CO-06 (fatal) |
Document level charge reason code (BT-105) and Document level charge reason (BT-104) shall indicate the same type of charge. |
BR-CO-07 (fatal) |
Invoice line allowance reason code (BT-140) and Invoice line allowance reason (BT-139) shall indicate the same type of allowance reason. |
BR-CO-08 (fatal) |
Invoice line charge reason code (BT-145) and Invoice line charge reason (BT-144) shall indicate the same type of charge reason. |
BR-CO-09 (fatal) |
The Seller VAT identifier (BT-31), the Seller tax representative VAT identifier (BT-63) and the Buyer VAT identifier (BT-48) shall have a prefix in accordance with ISO code ISO 3166-1 alpha-2 by which the country of issue may be identified. Nevertheless, Greece may use the prefix ‘EL’. |
BR-CO-10 (fatal) |
Sum of Invoice line net amount (BT-106) = Σ Invoice line net amount (BT-131). |
BR-CO-11 (fatal) |
Sum of allowances on document level (BT-107) = Σ Document level allowance amount (BT-92). |
BR-CO-12 (fatal) |
Sum of charges on document level (BT-108) = Σ Document level charge amount (BT-99). |
BR-CO-13 (fatal) |
Invoice total amount without VAT (BT-109) = Σ Invoice line net amount (BT-131) - Sum of allowances on document level (BT-107) + Sum of charges on document level (BT-108). |
BR-CO-14 (fatal) |
Invoice total VAT amount (BT-110) = Σ VAT category tax amount (BT-117). |
BR-CO-15 (fatal) |
Invoice total amount with VAT (BT-112) = Invoice total amount without VAT (BT-109) + Invoice total VAT amount (BT-110). |
BR-CO-16 (fatal) |
Amount due for payment (BT-115) = Invoice total amount with VAT (BT-112) -Paid amount (BT-113) +Rounding amount (BT-114). |
BR-CO-17 (fatal) |
VAT category tax amount (BT-117) = VAT category taxable amount (BT-116) x (VAT category rate (BT-119) / 100), rounded to two decimals. |
BR-CO-18 (fatal) |
An Invoice shall at least have one VAT breakdown group (BG-23). |
BR-CO-19 (fatal) |
If Invoicing period (BG-14) is used, the Invoicing period start date (BT-73) or the Invoicing period end date (BT-74) shall be filled, or both. |
BR-CO-20 (fatal) |
If Invoice line period (BG-26) is used, the Invoice line period start date (BT-134) or the Invoice line period end date (BT-135) shall be filled, or both. |
BR-CO-21 (fatal) |
Each Document level allowance (BG-20) shall contain a Document level allowance reason (BT-97) or a Document level allowance reason code (BT-98), or both. |
BR-CO-22 (fatal) |
Each Document level charge (BG-21) shall contain a Document level charge reason (BT-104) or a Document level charge reason code (BT-105), or both. |
BR-CO-23 (fatal) |
Each Invoice line allowance (BG-27) shall contain an Invoice line allowance reason (BT-139) or an Invoice line allowance reason code (BT-140), or both. |
BR-CO-24 (fatal) |
Each Invoice line charge (BG-28) shall contain an Invoice line charge reason (BT-144) or an Invoice line charge reason code (BT-145), or both. |
BR-CO-25 (fatal) |
In case the Amount due for payment (BT-115) is positive, either the Payment due date (BT-9) or the Payment terms (BT-20) shall be present. |
BR-CO-26 (fatal) |
In order for the buyer to automatically identify a supplier, the Seller identifier (BT-29), the Seller legal registration identifier (BT-30) and/or the Seller VAT identifier (BT-31) shall be present. |
BR-DEC-01 (fatal) |
The allowed maximum number of decimals for the Document level allowance amount (BT-92) is 2. |
BR-DEC-02 (fatal) |
The allowed maximum number of decimals for the Document level allowance base amount (BT-93) is 2. |
BR-DEC-05 (fatal) |
The allowed maximum number of decimals for the Document level charge amount (BT-99) is 2. |
BR-DEC-06 (fatal) |
The allowed maximum number of decimals for the Document level charge base amount (BT-100) is 2. |
BR-DEC-09 (fatal) |
The allowed maximum number of decimals for the Sum of Invoice line net amount (BT-106) is 2. |
BR-DEC-10 (fatal) |
The allowed maximum number of decimals for the Sum of allowanced on document level (BT-107) is 2. |
BR-DEC-11 (fatal) |
The allowed maximum number of decimals for the Sum of charges on document level (BT-108) is 2. |
BR-DEC-12 (fatal) |
The allowed maximum number of decimals for the Invoice total amount without VAT (BT-109) is 2. |
BR-DEC-13 (fatal) |
The allowed maximum number of decimals for the Invoice total VAT amount (BT-110) is 2. |
BR-DEC-14 (fatal) |
The allowed maximum number of decimals for the Invoice total amount with VAT (BT-112) is 2. |
BR-DEC-15 (fatal) |
The allowed maximum number of decimals for the Invoice total VAT amount in accounting currency (BT-111) is 2. |
BR-DEC-16 (fatal) |
The allowed maximum number of decimals for the Paid amount (BT-113) is 2. |
BR-DEC-17 (fatal) |
The allowed maximum number of decimals for the Rounding amount (BT-114) is 2. |
BR-DEC-18 (fatal) |
The allowed maximum number of decimals for the Amount due for payment (BT-115) is 2. |
BR-DEC-19 (fatal) |
The allowed maximum number of decimals for the VAT category taxable amount (BT-116) is 2. |
BR-DEC-20 (fatal) |
The allowed maximum number of decimals for the VAT category tax amount (BT-117) is 2. |
BR-DEC-23 (fatal) |
The allowed maximum number of decimals for the Invoice line net amount (BT-131) is 2. |
BR-DEC-24 (fatal) |
The allowed maximum number of decimals for the Invoice line allowance amount (BT-136) is 2. |
BR-DEC-25 (fatal) |
The allowed maximum number of decimals for the Invoice line allowance base amount (BT-137) is 2. |
BR-DEC-27 (fatal) |
The allowed maximum number of decimals for the Invoice line charge amount (BT-141) is 2. |
BR-DEC-28 (fatal) |
The allowed maximum number of decimals for the Invoice line charge base amount (BT-142) is 2. |
BR-E-01 (fatal) |
An Invoice that contains an Invoice line (BG-25), a Document level allowance (BG-20) or a Document level charge (BG-21) where the VAT category code (BT-151, BT-95 or BT-102) is "Exempt from VAT" shall contain exactly one VAT breakdown (BG-23) with the VAT category code (BT-118) equal to "Exempt from VAT". |
BR-E-02 (fatal) |
An Invoice that contains an Invoice line (BG-25) where the Invoiced item VAT category code (BT-151) is "Exempt from VAT" shall contain the Seller VAT Identifier (BT-31), the Seller tax registration identifier (BT-32) and/or the Seller tax representative VAT identifier (BT-63). |
BR-E-03 (fatal) |
An Invoice that contains a Document level allowance (BG-20) where the Document level allowance VAT category code (BT-95) is "Exempt from VAT" shall contain the Seller VAT Identifier (BT-31), the Seller tax registration identifier (BT-32) and/or the Seller tax representative VAT identifier (BT-63). |
BR-E-04 (fatal) |
An Invoice that contains a Document level charge (BG-21) where the Document level charge VAT category code (BT-102) is "Exempt from VAT" shall contain the Seller VAT Identifier (BT-31), the Seller tax registration identifier (BT-32) and/or the Seller tax representative VAT identifier (BT-63). |
BR-E-05 (fatal) |
In an Invoice line (BG-25) where the Invoiced item VAT category code (BT-151) is "Exempt from VAT", the Invoiced item VAT rate (BT-152) shall be 0 (zero). |
BR-E-06 (fatal) |
In a Document level allowance (BG-20) where the Document level allowance VAT category code (BT-95) is "Exempt from VAT", the Document level allowance VAT rate (BT-96) shall be 0 (zero). |
BR-E-07 (fatal) |
In a Document level charge (BG-21) where the Document level charge VAT category code (BT-102) is "Exempt from VAT", the Document level charge VAT rate (BT-103) shall be 0 (zero). |
BR-E-08 (fatal) |
In a VAT breakdown (BG-23) where the VAT category code (BT-118) is "Exempt from VAT" the VAT category taxable amount (BT-116) shall equal the sum of Invoice line net amounts (BT-131) minus the sum of Document level allowance amounts (BT-92) plus the sum of Document level charge amounts (BT-99) where the VAT category codes (BT-151, BT-95, BT-102) are "Exempt from VAT". |
BR-E-09 (fatal) |
The VAT category tax amount (BT-117) In a VAT breakdown (BG-23) where the VAT category code (BT-118) equals "Exempt from VAT" shall equal 0 (zero). |
BR-E-10 (fatal) |
A VAT breakdown (BG-23) with VAT Category code (BT-118) "Exempt from VAT" shall have a VAT exemption reason code (BT-121) or a VAT exemption reason text (BT-120). |
BR-G-01 (fatal) |
An Invoice that contains an Invoice line (BG-25), a Document level allowance (BG-20) or a Document level charge (BG-21) where the VAT category code (BT-151, BT-95 or BT-102) is "Export outside the EU" shall contain in the VAT breakdown (BG-23) exactly one VAT category code (BT-118) equal with "Export outside the EU". |
BR-G-02 (fatal) |
An Invoice that contains an Invoice line (BG-25) where the Invoiced item VAT category code (BT-151) is "Export outside the EU" shall contain the Seller VAT Identifier (BT-31) or the Seller tax representative VAT identifier (BT-63). |
BR-G-03 (fatal) |
An Invoice that contains a Document level allowance (BG-20) where the Document level allowance VAT category code (BT-95) is "Export outside the EU" shall contain the Seller VAT Identifier (BT-31) or the Seller tax representative VAT identifier (BT-63). |
BR-G-04 (fatal) |
An Invoice that contains a Document level charge (BG-21) where the Document level charge VAT category code (BT-102) is "Export outside the EU" shall contain the Seller VAT Identifier (BT-31) or the Seller tax representative VAT identifier (BT-63). |
BR-G-05 (fatal) |
In an Invoice line (BG-25) where the Invoiced item VAT category code (BT-151) is "Export outside the EU" the Invoiced item VAT rate (BT-152) shall be 0 (zero). |
BR-G-06 (fatal) |
In a Document level allowance (BG-20) where the Document level allowance VAT category code (BT-95) is "Export outside the EU" the Document level allowance VAT rate (BT-96) shall be 0 (zero). |
BR-G-07 (fatal) |
In a Document level charge (BG-21) where the Document level charge VAT category code (BT-102) is "Export outside the EU" the Document level charge VAT rate (BT-103) shall be 0 (zero). |
BR-G-08 (fatal) |
In a VAT breakdown (BG-23) where the VAT category code (BT-118) is "Export outside the EU" the VAT category taxable amount (BT-116) shall equal the sum of Invoice line net amounts (BT-131) minus the sum of Document level allowance amounts (BT-92) plus the sum of Document level charge amounts (BT-99) where the VAT category codes (BT-151, BT-95, BT-102) are "Export outside the EU". |
BR-G-09 (fatal) |
The VAT category tax amount (BT-117) in a VAT breakdown (BG-23) where the VAT category code (BT-118) is "Export outside the EU" shall be 0 (zero). |
BR-G-10 (fatal) |
A VAT breakdown (BG-23) with the VAT Category code (BT-118) "Export outside the EU" shall have a VAT exemption reason code (BT-121), meaning "Export outside the EU" or the VAT exemption reason text (BT-120) "Export outside the EU" (or the equivalent standard text in another language). |
BR-IC-01 (fatal) |
An Invoice that contains an Invoice line (BG-25), a Document level allowance (BG-20) or a Document level charge (BG-21) where the VAT category code (BT-151, BT-95 or BT-102) is "Intra-community supply" shall contain in the VAT breakdown (BG-23) exactly one VAT category code (BT-118) equal with "Intra-community supply". |
BR-IC-02 (fatal) |
An Invoice that contains an Invoice line (BG-25) where the Invoiced item VAT category code (BT-151) is "Intra-community supply" shall contain the Seller VAT Identifier (BT-31) or the Seller tax representative VAT identifier (BT-63) and the Buyer VAT identifier (BT-48). |
BR-IC-03 (fatal) |
An Invoice that contains a Document level allowance (BG-20) where the Document level allowance VAT category code (BT-95) is "Intra-community supply" shall contain the Seller VAT Identifier (BT-31) or the Seller tax representative VAT identifier (BT-63) and the Buyer VAT identifier (BT-48). |
BR-IC-04 (fatal) |
An Invoice that contains a Document level charge (BG-21) where the Document level charge VAT category code (BT-102) is "Intra-community supply" shall contain the Seller VAT Identifier (BT-31) or the Seller tax representative VAT identifier (BT-63) and the Buyer VAT identifier (BT-48). |
BR-IC-05 (fatal) |
In an Invoice line (BG-25) where the Invoiced item VAT category code (BT-151) is "Intracommunity supply" the Invoiced item VAT rate (BT-152) shall be 0 (zero). |
BR-IC-06 (fatal) |
In a Document level allowance (BG-20) where the Document level allowance VAT category code (BT-95) is "Intra-community supply" the Document level allowance VAT rate (BT-96) shall be 0 (zero). |
BR-IC-07 (fatal) |
In a Document level charge (BG-21) where the Document level charge VAT category code (BT-102) is "Intra-community supply" the Document level charge VAT rate (BT-103) shall be 0 (zero). |
BR-IC-08 (fatal) |
In a VAT breakdown (BG-23) where the VAT category code (BT-118) is "Intra-community supply" the VAT category taxable amount (BT-116) shall equal the sum of Invoice line net amounts (BT-131) minus the sum of Document level allowance amounts (BT-92) plus the sum of Document level charge amounts (BT-99) where the VAT category codes (BT-151, BT-95, BT-102) are "Intra-community supply". |
BR-IC-09 (fatal) |
The VAT category tax amount (BT-117) in a VAT breakdown (BG-23) where the VAT category code (BT-118) is "Intra-community supply" shall be 0 (zero). |
BR-IC-10 (fatal) |
A VAT breakdown (BG-23) with the VAT Category code (BT-118) "Intra-community supply" shall have a VAT exemption reason code (BT-121), meaning "Intra-community supply" or the VAT exemption reason text (BT-120) "Intra-community supply" (or the equivalent standard text in another language). |
BR-IC-11 (fatal) |
In an Invoice with a VAT breakdown (BG-23) where the VAT category code (BT-118) is "Intra-community supply" the Actual delivery date (BT-72) or the Invoicing period (BG-14) shall not be blank. |
BR-IC-12 (fatal) |
In an Invoice with a VAT breakdown (BG-23) where the VAT category code (BT-118) is "Intra-community supply" the Deliver to country code (BT-80) shall not be blank. |
BR-O-01 (fatal) |
An Invoice that contains an Invoice line (BG-25), a Document level allowance (BG-20) or a Document level charge (BG-21) where the VAT category code (BT-151, BT-95 or BT-102) is "Not subject to VAT" shall contain exactly one VAT breakdown group (BG-23) with the VAT category code (BT-118) equal to "Not subject to VAT". |
BR-O-02 (fatal) |
An Invoice that contains an Invoice line (BG-25) where the Invoiced item VAT category code (BT-151) is "Not subject to VAT" shall not contain the Seller VAT identifier (BT-31), the Seller tax representative VAT identifier (BT-63) or the Buyer VAT identifier (BT-48). |
BR-O-03 (fatal) |
An Invoice that contains a Document level allowance (BG-20) where the Document level allowance VAT category code (BT-95) is "Not subject to VAT" shall not contain the Seller VAT identifier (BT-31), the Seller tax representative VAT identifier (BT-63) or the Buyer VAT identifier (BT-48). |
BR-O-04 (fatal) |
An Invoice that contains a Document level charge (BG-21) where the Document level charge VAT category code (BT-102) is "Not subject to VAT" shall not contain the Seller VAT identifier (BT-31), the Seller tax representative VAT identifier (BT-63) or the Buyer VAT identifier (BT-48). |
BR-O-05 (fatal) |
An Invoice line (BG-25) where the VAT category code (BT-151) is "Not subject to VAT" shall not contain an Invoiced item VAT rate (BT-152). |
BR-O-06 (fatal) |
A Document level allowance (BG-20) where VAT category code (BT-95) is "Not subject to VAT" shall not contain a Document level allowance VAT rate (BT-96). |
BR-O-07 (fatal) |
A Document level charge (BG-21) where the VAT category code (BT-102) is "Not subject to VAT" shall not contain a Document level charge VAT rate (BT-103). |
BR-O-08 (fatal) |
In a VAT breakdown (BG-23) where the VAT category code (BT-118) is " Not subject to VAT" the VAT category taxable amount (BT-116) shall equal the sum of Invoice line net amounts (BT-131) minus the sum of Document level allowance amounts (BT-92) plus the sum of Document level charge amounts (BT-99) where the VAT category codes (BT-151, BT-95, BT-102) are "Not subject to VAT". |
BR-O-09 (fatal) |
The VAT category tax amount (BT-117) in a VAT breakdown (BG-23) where the VAT category code (BT-118) is "Not subject to VAT" shall be 0 (zero). |
BR-O-10 (fatal) |
A VAT breakdown (BG-23) with VAT Category code (BT-118) " Not subject to VAT" shall have a VAT exemption reason code (BT-121), meaning " Not subject to VAT" or a VAT exemption reason text (BT-120) " Not subject to VAT" (or the equivalent standard text in another language). |
BR-O-11 (fatal) |
An Invoice that contains a VAT breakdown group (BG-23) with a VAT category code (BT-118) "Not subject to VAT" shall not contain other VAT breakdown groups (BG-23). |
BR-O-12 (fatal) |
An Invoice that contains a VAT breakdown group (BG-23) with a VAT category code (BT-118) "Not subject to VAT" shall not contain an Invoice line (BG-25) where the Invoiced item VAT category code (BT-151) is not "Not subject to VAT". |
BR-O-13 (fatal) |
An Invoice that contains a VAT breakdown group (BG-23) with a VAT category code (BT-118) "Not subject to VAT" shall not contain Document level allowances (BG-20) where Document level allowance VAT category code (BT-95) is not "Not subject to VAT". |
BR-O-14 (fatal) |
An Invoice that contains a VAT breakdown group (BG-23) with a VAT category code (BT-118) "Not subject to VAT" shall not contain Document level charges (BG-21) where Document level charge VAT category code (BT-102) is not "Not subject to VAT". |
BR-S-01 (fatal) |
An Invoice that contains an Invoice line (BG-25), a Document level allowance (BG-20) or a Document level charge (BG-21) where the VAT category code (BT-151, BT-95 or BT-102) is "Standard rated" shall contain in the VAT breakdown (BG-23) at least one VAT category code (BT-118) equal with "Standard rated". |
BR-S-02 (fatal) |
An Invoice that contains an Invoice line (BG-25) where the Invoiced item VAT category code (BT-151) is "Standard rated" shall contain the Seller VAT Identifier (BT-31), the Seller tax registration identifier (BT-32) and/or the Seller tax representative VAT identifier (BT-63). |
BR-S-03 (fatal) |
An Invoice that contains a Document level allowance (BG-20) where the Document level allowance VAT category code (BT-95) is "Standard rated" shall contain the Seller VAT Identifier (BT-31), the Seller tax registration identifier (BT-32) and/or the Seller tax representative VAT identifier (BT-63). |
BR-S-04 (fatal) |
An Invoice that contains a Document level charge (BG-21) where the Document level charge VAT category code (BT-102) is "Standard rated" shall contain the Seller VAT Identifier (BT-31), the Seller tax registration identifier (BT-32) and/or the Seller tax representative VAT identifier (BT-63). |
BR-S-05 (fatal) |
In an Invoice line (BG-25) where the Invoiced item VAT category code (BT-151) is "Standard rated" the Invoiced item VAT rate (BT-152) shall be greater than zero. |
BR-S-06 (fatal) |
In a Document level allowance (BG-20) where the Document level allowance VAT category code (BT-95) is "Standard rated" the Document level allowance VAT rate (BT-96) shall be greater than zero. |
BR-S-07 (fatal) |
In a Document level charge (BG-21) where the Document level charge VAT category code (BT-102) is "Standard rated" the Document level charge VAT rate (BT-103) shall be greater than zero. |
BR-S-08 (fatal) |
For each different value of VAT category rate (BT-119) where the VAT category code (BT-118) is "Standard rated", the VAT category taxable amount (BT-116) in a VAT breakdown (BG-23) shall equal the sum of Invoice line net amounts (BT-131) plus the sum of document level charge amounts (BT-99) minus the sum of document level allowance amounts (BT-92) where the VAT category code (BT-151, BT-102, BT-95) is "Standard rated" and the VAT rate (BT-152, BT-103, BT-96) equals the VAT category rate (BT-119). |
BR-S-09 (fatal) |
The VAT category tax amount (BT-117) in a VAT breakdown (BG-23) where VAT category code (BT-118) is "Standard rated" shall equal the VAT category taxable amount (BT-116) multiplied by the VAT category rate (BT-119). |
BR-S-10 (fatal) |
A VAT breakdown (BG-23) with VAT Category code (BT-118) "Standard rate" shall not have a VAT exemption reason code (BT-121) or VAT exemption reason text (BT-120). |
BR-Z-01 (fatal) |
An Invoice that contains an Invoice line (BG-25), a Document level allowance (BG-20) or a Document level charge (BG-21) where the VAT category code (BT-151, BT-95 or BT-102) is "Zero rated" shall contain in the VAT breakdown (BG-23) exactly one VAT category code (BT-118) equal with "Zero rated". |
BR-Z-02 (fatal) |
An Invoice that contains an Invoice line where the Invoiced item VAT category code (BT-151) is "Zero rated" shall contain the Seller VAT Identifier (BT-31), the Seller tax registration identifier (BT-32) and/or the Seller tax representative VAT identifier (BT-63). |
BR-Z-03 (fatal) |
An Invoice that contains a Document level allowance (BG-20) where the Document level allowance VAT category code (BT-95) is "Zero rated" shall contain the Seller VAT Identifier (BT-31), the Seller tax registration identifier (BT-32) and/or the Seller tax representative VAT identifier (BT-63). |
BR-Z-04 (fatal) |
An Invoice that contains a Document level charge where the Document level charge VAT category code (BT-102) is "Zero rated" shall contain the Seller VAT Identifier (BT-31), the Seller tax registration identifier (BT-32) and/or the Seller tax representative VAT identifier (BT-63). |
BR-Z-05 (fatal) |
In an Invoice line (BG-25) where the Invoiced item VAT category code (BT-151) is "Zero rated" the Invoiced item VAT rate (BT-152) shall be 0 (zero). |
BR-Z-06 (fatal) |
In a Document level allowance (BG-20) where the Document level allowance VAT category code (BT-95) is "Zero rated" the Document level allowance VAT rate (BT-96) shall be 0 (zero). |
BR-Z-07 (fatal) |
In a Document level charge (BG-21) where the Document level charge VAT category code (BT-102) is "Zero rated" the Document level charge VAT rate (BT-103) shall be 0 (zero). |
BR-Z-08 (fatal) |
In a VAT breakdown (BG-23) where VAT category code (BT-118) is "Zero rated" the VAT category taxable amount (BT-116) shall equal the sum of Invoice line net amount (BT-131) minus the sum of Document level allowance amounts (BT-92) plus the sum of Document level charge amounts (BT-99) where the VAT category codes (BT-151, BT-95, BT-102) are "Zero rated". |
BR-Z-09 (fatal) |
The VAT category tax amount (BT-117) in a VAT breakdown (BG-23) where VAT category code (BT-118) is "Zero rated" shall equal 0 (zero). |
BR-Z-10 (fatal) |
A VAT breakdown (BG-23) with VAT Category code (BT-118) "Zero rated" shall not have a VAT exemption reason code (BT-121) or VAT exemption reason text (BT-120). |
Appendix A: Restrictions on EN16931
Below is a list of the restrictions on EN 16931 that is done in this Core Invoice Usage Specification (CIUS). In addition to these rules, some national rules gives further restrictions based on the seller country or VAT country. A list of these national rules can be found in National rules
All restrictions are within the allowed specifications in a Core Invoice Usage Specification (CIUS), as listed in chapter 7.3.2 in EN 16931.
A.1. Restrictions for profile 01 - Billing
| BT-ID | Business Term | Restrition Type | Description | Rule |
|---|---|---|---|---|
BT-3 |
Invoice type code |
Mark defined values as not allowed |
Allowed set of values can be found in Invoice Type Code |
PEPPOL-EN16931-P0100, PEPPOL-EN16931-P0101 |
A.2. Restrictions on the invoice and credit note transaction
| BT-ID | Business Term | Restrition Type | Description | Rule |
|---|---|---|---|---|
BT-2 , BT-7 , BT-9 , BT-26, BT-72, BT-73, BT-74, BT-134, BT-135 |
All date elements |
Add new non-conflicting business rule to existing element(s) |
A date shall be formatted |
PEPPOL-EN16931-F001 |
BT-6 |
VAT accounting currency code |
Add new non-conflicting business rule to existing element(s) |
VAT accounting currency code shall be different from invoice currency code when provided. |
PEPPOL-EN16931-R005 |
BT-9, BT-20 |
Payment due date or payment terms |
Change to existing CEN TC434 rule (issue reported to TC434) |
Ensure the rule only fires for invoices, not credit notes |
BR-CO-25 |
BT-10, BT-13 |
Buyer reference or Purchase order |
Add new non-conflicting business rule to existing element(s) |
A buyer reference or purchase order reference shall be provided. |
PEPPOL-EN16931-R003 |
BG-1 |
Invoice note |
Decrease number of repetitions (x..n – > x..1) |
Change cardinality from 0..n to 0..1 |
PEPPOL-EN16931-R002 |
BT-21 |
Invoice note subject code |
Mark conditional information element not to be used |
Changing cardinality 0..1 to 0..0 |
Not applicable |
BT-23 |
Business process type |
Make a conditional element mandatory (0..x – > 1..x) |
Changing cardinality 0..1 to 1..1 |
PEPPOL-EN16931-R001 |
BT-24 |
Specification identifier |
Add new non-conflicting business rule to existing element(s) |
Specification identifier shall have the value |
PEPPOL-EN16931-R004 |
BT-34 |
Seller electronic address |
Make a conditional element mandatory (0..x – > 1..x) |
Seller electronic address shall be provided |
PEPPOL-EN16931-R020 |
BT-49 |
Buyer electronic address |
Make a conditional element mandatory (0..x – > 1..x) |
Buyer electronic address shall be provided |
PEPPOL-EN16931-R010 |
BG-19 |
Direct debit |
Add new non-conflicting business rule to existing element(s) |
Mandate reference shall be provided for direct debit. |
PEPPOL-EN16931-R061 |
BT-93, BT-100, BT-137, BT-142 |
Allowance/charge base amount |
Add new non-conflicting business rule to existing element(s) |
Allowance/charge base amount shall be provided when allowance/charge percentage is provided. |
PEPPOL-EN16931-R041 |
BT-94, BT-101, BT-138, BT-143 |
Allowance/charge percentage |
Add new non-conflicting business rule to existing element(s) |
Allowance/charge percentage shall be provided when allowance/charge base amount is provided. |
PEPPOL-EN16931-R042 |
BT-92, BT-99, BT-136, BT-141 |
Allowance/charge amount |
Add new non-conflicting business rule to existing element(s) |
If base amount and percentage exists in the instance, then |
PEPPOL-EN16931-R040 |
BT-98, BT-140 |
Allowance reason code |
Mark defined values as not allowed |
Reason code shall be according to subset of UNCL 5189 D.16B. |
PEPPOL-EN16931-CL002 |
BT-110 |
Invoice total VAT amount |
Add new non-conflicting business rule to existing element(s) |
Only one tax total without tax subtotals shall be provided when tax currency code is provided. |
PEPPOL-EN16931-R054 |
BG-23 |
VAT breakdown |
Add new non-conflicting business rule to existing element(s) |
Only one tax total with tax subtotals shall be provided |
PEPPOL-EN16931-R053 |
BG-23 |
VAT breakdown |
Add new non-conflicting business rule to existing element(s) |
Only one tax total without tax subtotals shall be provided when tax currency code is provided. |
PEPPOL-EN16931-R054 |
BT-131 |
Invoice line net amount |
Add new non-conflicting business rule to existing element(s) |
Calculation shall equal
\$ ("Invoiced quantity" times ("Item net price" div "item price base quantity"))\$ |
PEPPOL-EN16931-R120 |
BT-134 |
Invoice line period start date |
Add new non-conflicting business rule to existing element(s) |
Start date of line period shall be within invoice period. |
PEPPOL-EN16931-R110 |
BT-135 |
Invoice line period end date |
Add new non-conflicting business rule to existing element(s) |
End date of line period shall be within invoice period. |
PEPPOL-EN16931-R111 |
BT-146 |
Item net price |
Add new non-conflicting business rule to existing element(s) |
Item net price shall equal (Gross price - Allowance amount) when gross price is provided. |
PEPPOL-EN16931-R046 |
BT-149 |
Item price base quantity |
Add new non-conflicting business rule to existing element(s) |
Base quantity shall be a positive number above zero. |
PEPPOL-EN16931-R121 |
BT-150 |
Item price base quantity unit of measure |
Add new non-conflicting business rule to existing element(s) |
Unit code of price base quantity shall be same as invoiced quantity. |
PEPPOL-EN16931-R130 |
Not applicable |
All currencyID attributes |
Add new non-conflicting business rule to existing element(s) |
All currencyID attributes shall have the same value as the invoice currency code (BT-5), except for the invoice total VAT amount in accounting currency (BT-111) |
PEPPOL-EN16931-R051 |
A.3. Restrictions on the supported processes
This Core Invoice Usage Specification (CIUS) has made restrictions to not explicitly support the following business processes:
- P10 - Corrective invoicing
-
The process as descibed for corrective invoicing was seen as unclear as to the differentiating between a corrective invoice and a credit note, and this process was set to be out of scope.
- P11 - Partial and final invoicing
-
Due to the fact that partial and final invoices does not require all information that is mandated, this process is out of scope for this Peppol BIS.
- P12 - Self billing
-
Directive 2006/112/EC (Article 224) requires a specific process to be observed, involving prior agreement and a procedure where the supplier is to accept each invoice. Self-billing requires a specific set-up due to the requirements for prior agreement and procedure for the acceptance of each self-bill. Specific milestones have to be observed at time of setting it up as well as in the operation of self-billing.
A.4. Known Issues for profile 01 - Billing
| BT-ID | Business Term | Known Issue | Work Around |
|---|---|---|---|
BT-60, BT-90 |
Payee identifier with cardinality, Bank assigned creditor identifier |
In the EN 16931 data model BT-60 and BT-90 are business terms that are defined independently of each other. Both map onto PayeeParty/PartyIdentification/ID. However, the cardinalities stated in the syntax block simultaneous use of the BT-60 and BT-90 identifiers. This situation might arise if the payment provision is to be based on factored SEPA direct debit. |
None |
Appendix B: Cross Industry Invoice
This Peppol BIS supports the optional use of the UN/CEFACT XML Cross Industry Invoice, D16B (CII), meaning that receivers of invoices can register in the SMP to receive CII invoices alongside the mandatory UBL version.
All invoice instances expressed in CII shall be compliant to the restrictions and rules made by this BIS, and hence a CII instance document, shall be validated against the Peppol specific rules, just as the UBL instance documents.
Specification identifier (BT-24) and business process type (BT-23) are the same in a CII instance as for the UBL instance, see Profile 01 - Billing
Appendix C: National rules
The following rules have been defined by Peppol Authorities in addition to the rules for Peppol BIS in general. These rules are affected based on the country of the seller, and will not affect invoices issued in other countries. They apply in all profiles that use this transaction specification.
National rules are provided by each country’s Peppol Authority, and if you need any changes or additions to these rules, please contact your Peppol Authority.
| Rule | Message/Context/Test |
|---|---|
DE-R-001 (fatal) |
An invoice shall contain information on "PAYMENT INSTRUCTIONS" (BG-16). |
(/ubl-invoice:Invoice | /ubl-creditnote:CreditNote)[$supplierCountryIsDE and $customerCountryIsDE] |
|
cac:PaymentMeans |
|
DE-R-002 (fatal) |
The group "SELLER CONTACT" (BG-6) shall be provided. |
(/ubl-invoice:Invoice/cac:AccountingSupplierParty | /ubl-creditnote:CreditNote/cac:AccountingSupplierParty)[$supplierCountryIsDE and $customerCountryIsDE] |
|
cac:Party/cac:Contact |
|
DE-R-003 (fatal) |
The element "Seller city" (BT-37) shall be provided. |
(/ubl-invoice:Invoice/cac:AccountingSupplierParty/cac:Party/cac:PostalAddress | /ubl-creditnote:CreditNote/cac:AccountingSupplierParty/cac:Party/cac:PostalAddress)[$supplierCountryIsDE and $customerCountryIsDE] |
|
cbc:CityName[boolean(normalize-space(.))] |
|
DE-R-004 (fatal) |
The element "Seller post code" (BT-38) shall be provided. |
(/ubl-invoice:Invoice/cac:AccountingSupplierParty/cac:Party/cac:PostalAddress | /ubl-creditnote:CreditNote/cac:AccountingSupplierParty/cac:Party/cac:PostalAddress)[$supplierCountryIsDE and $customerCountryIsDE] |
|
cbc:PostalZone[boolean(normalize-space(.))] |
|
DE-R-005 (fatal) |
The element "Seller contact point" (BT-41) shall be provided. |
(/ubl-invoice:Invoice/cac:AccountingSupplierParty/cac:Party/cac:Contact | /ubl-creditnote:CreditNote/cac:AccountingSupplierParty/cac:Party/cac:Contact)[$supplierCountryIsDE and $customerCountryIsDE] |
|
cbc:Name[boolean(normalize-space(.))] |
|
DE-R-006 (fatal) |
The element "Seller contact telephone number" (BT-42) shall be provided. |
(/ubl-invoice:Invoice/cac:AccountingSupplierParty/cac:Party/cac:Contact | /ubl-creditnote:CreditNote/cac:AccountingSupplierParty/cac:Party/cac:Contact)[$supplierCountryIsDE and $customerCountryIsDE] |
|
cbc:Telephone[boolean(normalize-space(.))] |
|
DE-R-007 (fatal) |
The element "Seller contact email address" (BT-43) shall be provided. |
(/ubl-invoice:Invoice/cac:AccountingSupplierParty/cac:Party/cac:Contact | /ubl-creditnote:CreditNote/cac:AccountingSupplierParty/cac:Party/cac:Contact)[$supplierCountryIsDE and $customerCountryIsDE] |
|
cbc:ElectronicMail[boolean(normalize-space(.))] |
|
DE-R-008 (fatal) |
The element "Buyer city" (BT-52) shall be provided. |
(/ubl-invoice:Invoice/cac:AccountingCustomerParty/cac:Party/cac:PostalAddress | /ubl-creditnote:CreditNote/cac:AccountingCustomerParty/cac:Party/cac:PostalAddress)[$supplierCountryIsDE and $customerCountryIsDE] |
|
cbc:CityName[boolean(normalize-space(.))] |
|
DE-R-009 (fatal) |
The element "Buyer post code" (BT-53) shall be provided. |
(/ubl-invoice:Invoice/cac:AccountingCustomerParty/cac:Party/cac:PostalAddress | /ubl-creditnote:CreditNote/cac:AccountingCustomerParty/cac:Party/cac:PostalAddress)[$supplierCountryIsDE and $customerCountryIsDE] |
|
cbc:PostalZone[boolean(normalize-space(.))] |
|
DE-R-010 (fatal) |
The element "Deliver to city" (BT-77) shall be provided if the group "DELIVER TO ADDRESS" (BG-15) is delivered. |
(/ubl-invoice:Invoice/cac:Delivery/cac:DeliveryLocation/cac:Address | /ubl-creditnote:CreditNote/cac:Delivery/cac:DeliveryLocation/cac:Address)[$supplierCountryIsDE and $customerCountryIsDE] |
|
cbc:CityName[boolean(normalize-space(.))] |
|
DE-R-011 (fatal) |
The element "Deliver to post code" (BT-78) shall be provided if the group "DELIVER TO ADDRESS" (BG-15) is delivered. |
(/ubl-invoice:Invoice/cac:Delivery/cac:DeliveryLocation/cac:Address | /ubl-creditnote:CreditNote/cac:Delivery/cac:DeliveryLocation/cac:Address)[$supplierCountryIsDE and $customerCountryIsDE] |
|
cbc:PostalZone[boolean(normalize-space(.))] |
|
DE-R-014 (fatal) |
The element "VAT category rate" (BT-119) shall be provided. |
(/ubl-invoice:Invoice/cac:TaxTotal/cac:TaxSubtotal | /ubl-creditnote:CreditNote/cac:TaxTotal/cac:TaxSubtotal)[$supplierCountryIsDE and $customerCountryIsDE] |
|
cac:TaxCategory/cbc:Percent[boolean(normalize-space(.))] |
|
DE-R-015 (fatal) |
The element "Buyer reference" (BT-10) shall be provided. |
(/ubl-invoice:Invoice | /ubl-creditnote:CreditNote)[$supplierCountryIsDE and $customerCountryIsDE] |
|
cbc:BuyerReference[boolean(normalize-space(.))] |
|
DE-R-016 (fatal) |
If one of the VAT codes S, Z, E, AE, K, G, L, or M is used, an invoice shall contain at least one of the following elements: "Seller VAT identifier" (BT-31) or "Seller tax registration identifier" (BT-32) or "SELLER TAX REPRESENTATIVE PARTY" (BG-11). |
(/ubl-invoice:Invoice | /ubl-creditnote:CreditNote)[$supplierCountryIsDE and $customerCountryIsDE] |
|
(not( ($BT-95-UBL-Inv = $supportedVATCodes or $BT-95-UBL-CN = $supportedVATCodes) or ($BT-102 = $supportedVATCodes) or ($BT-151 = $supportedVATCodes) ) or (cac:TaxRepresentativeParty, $BT-31orBT-32Path)) |
|
DE-R-017 (warning) |
The element "Invoice type code" (BT-3) should only contain the following values from code list UNTDID 1001: 326 (Partial invoice), 380 (Commercial invoice), 384 (Corrected invoice), 389 (Self-billed invoice), 381 (Credit note), 875 (Partial construction invoice), 876 (Partial final construction invoice), 877 (Final construction invoice). |
(/ubl-invoice:Invoice | /ubl-creditnote:CreditNote)[$supplierCountryIsDE and $customerCountryIsDE] |
|
cbc:InvoiceTypeCode = $supportedInvAndCNTypeCodes or cbc:CreditNoteTypeCode = $supportedInvAndCNTypeCodes |
|
DE-R-018 (fatal) |
Information on cash discounts for prompt payment (Skonto) shall be provided within the element "Payment terms" BT-20 in the following way: First segment "SKONTO", second segment amount of days ("TAGE=N"), third segment percentage ("PROZENT=N"). Percentage must be separated by dot with two decimal places. In case the base value of the invoiced amount is not provided in BT-115 but as a partial amount, the base value shall be provided as fourth segment "BASISBETRAG=N" as semantic data type amount. Each entry shall start with a #, the segments must be separated by # and a row shall end with a #. A complete statement on cash discount for prompt payment shall end with a XML-conformant line break. All statements on cash discount for prompt payment shall be given in capital letters. Additional whitespaces (blanks, tabulators or line breaks) are not allowed. Other characters or texts than defined above are not allowed. |
(/ubl-invoice:Invoice | /ubl-creditnote:CreditNote)[$supplierCountryIsDE and $customerCountryIsDE] |
|
every $line in cac:PaymentTerms/cbc:Note[1]/tokenize(. , '(\r?\n)')[starts-with( normalize-space(.) , '#')] satisfies matches ( normalize-space ($line), $XR-SKONTO-REGEX) and matches( cac:PaymentTerms/cbc:Note[1]/tokenize(. , '#.')[last()], '^\s*\n' )+# |
|
DE-R-019 (warning) |
The element "Payment account identifier" (BT-84) should contain a valid IBAN if code 58 SEPA is provided in "Payment means type code" (BT-81). |
(/ubl-invoice:Invoice/cac:PaymentMeans[cbc:PaymentMeansCode = (30,58)] | /ubl-creditnote:CreditNote/cac:PaymentMeans[cbc:PaymentMeansCode = (30,58)])[$supplierCountryIsDE and $customerCountryIsDE] |
|
not(cbc:PaymentMeansCode = '58') or matches(normalize-space(replace(cac:PayeeFinancialAccount/cbc:ID, '([ \n\r\t\s])', '')), '^[A-Z]{2}[0-9]{2}[a-zA-Z0-9]{0,30}$') and xs:integer(string-join(for $cp in string-to-codepoints(concat(substring(normalize-space(replace(cac:PayeeFinancialAccount/cbc:ID, '([ \n\r\t\s])', '')),5),upper-case(substring(normalize-space(replace(cac:PayeeFinancialAccount/cbc:ID, '([ \n\r\t\s])', '')),1,2)),substring(normalize-space(replace(cac:PayeeFinancialAccount/cbc:ID, '([ \n\r\t\s])', '')),3,2))) return (if($cp > 64) then string($cp - 55) else string($cp - 48)),'')) mod 97 = 1 |
|
DE-R-020 (warning) |
The element "Debited account identifier" (BT-91) should contain a valid IBAN if code 59 SEPA is provided in "Payment means type code" (BT-81). |
(/ubl-invoice:Invoice/cac:PaymentMeans[cbc:PaymentMeansCode = 59] | /ubl-creditnote:CreditNote/cac:PaymentMeans[cbc:PaymentMeansCode = 59])[$supplierCountryIsDE and $customerCountryIsDE] |
|
not(cbc:PaymentMeansCode = '59') or matches(normalize-space(replace(cac:PaymentMandate/cac:PayerFinancialAccount/cbc:ID, '([ \n\r\t\s])', '')), '^[A-Z]{2}[0-9]{2}[a-zA-Z0-9]{0,30}$') and xs:decimal(string-join(for $cp in string-to-codepoints(concat(substring(normalize-space(replace(cac:PaymentMandate/cac:PayerFinancialAccount/cbc:ID, '([ \n\r\t\s])', '')),5),upper-case(substring(normalize-space(replace(cac:PaymentMandate/cac:PayerFinancialAccount/cbc:ID, '([ \n\r\t\s])', '')),1,2)),substring(normalize-space(replace(cac:PaymentMandate/cac:PayerFinancialAccount/cbc:ID, '([ \n\r\t\s])', '')),3,2))) return (if($cp > 64) then string($cp - 55) else string($cp - 48)),'')) mod 97 = 1 |
|
DE-R-022 (fatal) |
Attached documents provided with an invoice in "ADDITIONAL SUPPORTING DOCUMENTS" (BG-24) shall have a unique filename (non case-sensitive) within the element ″Attached document″ (BT-125). |
(/ubl-invoice:Invoice | /ubl-creditnote:CreditNote)[$supplierCountryIsDE and $customerCountryIsDE] |
|
count(cac:AdditionalDocumentReference) = count(cac:AdditionalDocumentReference[not(./cac:Attachment/cbc:EmbeddedDocumentBinaryObject/@filename = preceding-sibling::cac:AdditionalDocumentReference/cac:Attachment/cbc:EmbeddedDocumentBinaryObject/@filename)]) |
|
DE-R-023-1 (fatal) |
If "Payment means type code" (BT-81) contains a code for credit transfer (30, 58), "CREDIT TRANSFER" (BG-17) shall be provided. |
(/ubl-invoice:Invoice/cac:PaymentMeans[cbc:PaymentMeansCode = (30,58)] | /ubl-creditnote:CreditNote/cac:PaymentMeans[cbc:PaymentMeansCode = (30,58)])[$supplierCountryIsDE and $customerCountryIsDE] |
|
cac:PayeeFinancialAccount |
|
DE-R-023-2 (fatal) |
If "Payment means type code" (BT-81) contains a code for credit transfer (30, 58), BG-18 and BG-19 shall not be provided. |
(/ubl-invoice:Invoice/cac:PaymentMeans[cbc:PaymentMeansCode = (30,58)] | /ubl-creditnote:CreditNote/cac:PaymentMeans[cbc:PaymentMeansCode = (30,58)])[$supplierCountryIsDE and $customerCountryIsDE] |
|
not(cac:CardAccount) and not(cac:PaymentMandate) |
|
DE-R-024-1 (fatal) |
If "Payment means type code" (BT-81) contains a code for payment card (48, 54, 55), "PAYMENT CARD INFORMATION" (BG-18) shall be provided. |
(/ubl-invoice:Invoice/cac:PaymentMeans[cbc:PaymentMeansCode = (48,54,55)] |/ubl-creditnote:CreditNote/cac:PaymentMeans[cbc:PaymentMeansCode = (48,54,55)])[$supplierCountryIsDE and $customerCountryIsDE] |
|
cac:CardAccount |
|
DE-R-024-2 (fatal) |
If "Payment means type code" (BT-81) contains a code for payment card (48, 54, 55), BG-17 and BG-19 shall not be provided. |
(/ubl-invoice:Invoice/cac:PaymentMeans[cbc:PaymentMeansCode = (48,54,55)] |/ubl-creditnote:CreditNote/cac:PaymentMeans[cbc:PaymentMeansCode = (48,54,55)])[$supplierCountryIsDE and $customerCountryIsDE] |
|
not(cac:PayeeFinancialAccount) and not(cac:PaymentMandate) |
|
DE-R-025-1 (fatal) |
If "Payment means type code" (BT-81) contains a code for direct debit (59), "DIRECT DEBIT" (BG-19) shall be provided. |
(/ubl-invoice:Invoice/cac:PaymentMeans[cbc:PaymentMeansCode = 59] | /ubl-creditnote:CreditNote/cac:PaymentMeans[cbc:PaymentMeansCode = 59])[$supplierCountryIsDE and $customerCountryIsDE] |
|
cac:PaymentMandate |
|
DE-R-025-2 (fatal) |
If "Payment means type code" (BT-81) contains a code for direct debit (59), BG-17 and BG-18 shall not be provided. |
(/ubl-invoice:Invoice/cac:PaymentMeans[cbc:PaymentMeansCode = 59] | /ubl-creditnote:CreditNote/cac:PaymentMeans[cbc:PaymentMeansCode = 59])[$supplierCountryIsDE and $customerCountryIsDE] |
|
not(cac:PayeeFinancialAccount) and not(cac:CardAccount) |
|
DE-R-026 (warning) |
If "Invoice type code" (BT-3) contains the code 384 (Corrected invoice), "PRECEDING INVOICE REFERENCE" (BG-3) should be provided at least once. |
(/ubl-invoice:Invoice | /ubl-creditnote:CreditNote)[$supplierCountryIsDE and $customerCountryIsDE] |
|
((not(cbc:InvoiceTypeCode = 384 or cbc:CreditNoteTypeCode = 384) or (cac:BillingReference/cac:InvoiceDocumentReference))) |
|
DE-R-027 (warning) |
"Seller contact telephone number" (BT-42) should contain a valid telephone number. A valid telephone should consist of 3 digits minimum. |
(/ubl-invoice:Invoice/cac:AccountingSupplierParty/cac:Party/cac:Contact | /ubl-creditnote:CreditNote/cac:AccountingSupplierParty/cac:Party/cac:Contact)[$supplierCountryIsDE and $customerCountryIsDE] |
|
matches(normalize-space(cbc:Telephone), $XR-TELEPHONE-REGEX) |
|
DE-R-028 (warning) |
"Seller contact email address" (BT-43) should contain exactly one @-sign, which should not be framed by a whitespace or a dot but by at least two characters on each side. A dot should not be the first or last character. |
(/ubl-invoice:Invoice/cac:AccountingSupplierParty/cac:Party/cac:Contact | /ubl-creditnote:CreditNote/cac:AccountingSupplierParty/cac:Party/cac:Contact)[$supplierCountryIsDE and $customerCountryIsDE] |
|
matches(normalize-space(cbc:ElectronicMail), $XR-EMAIL-REGEX) |
|
DE-R-030 (fatal) |
If the group "DIRECT DEBIT" (BG-19) is delivered, the element "Bank assigned creditor identifier" (BT-90) shall be provided. |
(/ubl-invoice:Invoice | /ubl-creditnote:CreditNote)[$supplierCountryIsDE and $customerCountryIsDE] |
|
not(cac:PaymentMeans/cac:PaymentMandate) or (cac:AccountingSupplierParty/cac:Party/cac:PartyIdentification/cbc:ID[@schemeID='SEPA'] | cac:PayeeParty/cac:PartyIdentification/cbc:ID[@schemeID='SEPA']) |
|
DE-R-031 (fatal) |
If the group "DIRECT DEBIT" (BG-19) is delivered, the element "Debited account identifier" (BT-91) shall be provided. |
(/ubl-invoice:Invoice | /ubl-creditnote:CreditNote)[$supplierCountryIsDE and $customerCountryIsDE] |
|
not(cac:PaymentMeans/cac:PaymentMandate) or (cac:PaymentMeans/cac:PaymentMandate/cac:PayerFinancialAccount/cbc:ID) |
|
DK-R-002 (fatal) |
Danish suppliers MUST provide legal entity (CVR-number) |
ubl-creditnote:CreditNote[$DKSupplierCountry = 'DK'] | ubl-invoice:Invoice[$DKSupplierCountry = 'DK'] |
|
(normalize-space(cac:AccountingSupplierParty/cac:Party/cac:PartyLegalEntity/cbc:CompanyID/text()) != '') |
|
DK-R-003 (warning) |
If ItemClassification is provided from Danish suppliers, UNSPSC version 19.05.01 or 26.08.01 should be used. |
ubl-creditnote:CreditNote[$DKSupplierCountry = 'DK' and $DKCustomerCountry = 'DK']/cac:CreditNoteLine | ubl-invoice:Invoice[$DKSupplierCountry = 'DK' and $DKCustomerCountry = 'DK']/cac:InvoiceLine |
|
not((cac:Item/cac:CommodityClassification/cbc:ItemClassificationCode/@listID = 'TST') and not((cac:Item/cac:CommodityClassification/cbc:ItemClassificationCode/@listVersionID = '19.05.01') or (cac:Item/cac:CommodityClassification/cbc:ItemClassificationCode/@listVersionID = '19.0501') or (cac:Item/cac:CommodityClassification/cbc:ItemClassificationCode/@listVersionID = '26.08.01') or (cac:Item/cac:CommodityClassification/cbc:ItemClassificationCode/@listVersionID = '26.0801') ) ) |
|
DK-R-004 (fatal) |
When specifying non-VAT Taxes for Danish customers, Danish suppliers MUST use the AllowanceChargeReasonCode="ZZZ" and MUST be specified in AllowanceChargeReason; Either as the 4-digit Tax category or must include a #, but the # is not allowed as first and last character |
cac:AllowanceCharge[$DKSupplierCountry = 'DK' and $DKCustomerCountry = 'DK'] |
|
not((cbc:AllowanceChargeReasonCode = 'ZZZ') and not(((string-length(normalize-space(cbc:AllowanceChargeReason/text())) = 4) and (number(cbc:AllowanceChargeReason) >= 0) and (number(cbc:AllowanceChargeReason) <= 9999)) or (((cbc:AllowanceChargeReason and contains(cbc:AllowanceChargeReason, '#') and not(starts-with(cbc:AllowanceChargeReason, '#')) and not(ends-with(cbc:AllowanceChargeReason, '#')))) ) ) ) |
|
DK-R-005 (fatal) |
For Danish suppliers the following Payment means codes are allowed: 1, 10, 31, 42, 48, 49, 50, 58, 59, 93 and 97 |
ubl-invoice:Invoice[$DKSupplierCountry = 'DK' and $DKCustomerCountry = 'DK']/cac:PaymentMeans |
|
contains(' 1 10 31 42 48 49 50 58 59 93 97 ', concat(' ', cbc:PaymentMeansCode, ' ')) |
|
DK-R-006 (fatal) |
For Danish suppliers bank account and registration account is mandatory if payment means is 31 or 42 |
ubl-invoice:Invoice[$DKSupplierCountry = 'DK' and $DKCustomerCountry = 'DK']/cac:PaymentMeans |
|
not(((cbc:PaymentMeansCode = '31') or (cbc:PaymentMeansCode = '42')) and not((normalize-space(cac:PayeeFinancialAccount/cbc:ID/text()) != '') and (normalize-space(cac:PayeeFinancialAccount/cac:FinancialInstitutionBranch/cbc:ID/text()) != '')) ) |
|
DK-R-007 (fatal) |
For Danish suppliers PaymentMandate/ID and PayerFinancialAccount/ID are mandatory when payment means is 49 |
ubl-invoice:Invoice[$DKSupplierCountry = 'DK' and $DKCustomerCountry = 'DK']/cac:PaymentMeans |
|
not((cbc:PaymentMeansCode = '49') and not((normalize-space(cac:PaymentMandate/cbc:ID/text()) != '') and (normalize-space(cac:PaymentMandate/cac:PayerFinancialAccount/cbc:ID/text()) != '')) ) |
|
DK-R-008 (fatal) |
For Danish Suppliers PaymentID is mandatory and MUST start with 01#, 04# or 15# (kortartkode), and PayeeFinancialAccount/ID (Giro kontonummer) is mandatory and must be 7 or 8 numerical characters long, when payment means equals 50 (Giro) |
ubl-invoice:Invoice[$DKSupplierCountry = 'DK' and $DKCustomerCountry = 'DK']/cac:PaymentMeans |
|
not((cbc:PaymentMeansCode = '50') and not(((substring(cbc:PaymentID, 1, 3) = '01#') or (substring(cbc:PaymentID, 1, 3) = '04#') or (substring(cbc:PaymentID, 1, 3) = '15#')) and matches(cac:PayeeFinancialAccount/cbc:ID, '^[0-9]{7,8}$') ) ) |
|
DK-R-009 (fatal) |
For Danish Suppliers if the PaymentID is prefixed with 04# or 15# the 16 digits instruction Id must be added to the PaymentID eg. "04#1234567890123456" when Payment means equals 50 (Giro) |
ubl-invoice:Invoice[$DKSupplierCountry = 'DK' and $DKCustomerCountry = 'DK']/cac:PaymentMeans |
|
not((cbc:PaymentMeansCode = '50') and ((substring(cbc:PaymentID, 1, 3) = '04#') or (substring(cbc:PaymentID, 1, 3) = '15#')) and not(string-length(cbc:PaymentID) = 19) ) |
|
DK-R-010 (fatal) |
For Danish Suppliers the PaymentID is mandatory and MUST start with 71#, 73# or 75# (kortartkode) and CreditAccount/AccountID (Kreditornummer) is mandatory and MUST be exactly 8 characters long, when Payment means equals 93 (FIK) |
ubl-invoice:Invoice[$DKSupplierCountry = 'DK' and $DKCustomerCountry = 'DK']/cac:PaymentMeans |
|
not((cbc:PaymentMeansCode = '93') and not(((substring(cbc:PaymentID, 1, 3) = '71#') or (substring(cbc:PaymentID, 1, 3) = '73#') or (substring(cbc:PaymentID, 1, 3) = '75#')) and (string-length(cac:PayeeFinancialAccount/cbc:ID/text()) = 8) ) ) |
|
DK-R-011 (fatal) |
For Danish Suppliers if the PaymentID is prefixed with 71# or 75# the 15-16 digits instruction Id must be added to the PaymentID eg. "71#1234567890123456" when payment Method equals 93 (FIK) |
ubl-invoice:Invoice[$DKSupplierCountry = 'DK' and $DKCustomerCountry = 'DK']/cac:PaymentMeans |
|
not((cbc:PaymentMeansCode = '93') and ((substring(cbc:PaymentID, 1, 3) = '71#') or (substring(cbc:PaymentID, 1, 3) = '75#')) and not((string-length(cbc:PaymentID) = 18) or (string-length(cbc:PaymentID) = 19)) ) |
|
DK-R-013 (fatal) |
For Danish Suppliers it is mandatory to use schemeID when PartyIdentification/ID is used for AccountingCustomerParty or AccountingSupplierParty |
ubl-creditnote:CreditNote[$DKSupplierCountry = 'DK' and $DKCustomerCountry = 'DK']/cac:AccountingSupplierParty/cac:Party/cac:PartyIdentification | ubl-creditnote:CreditNote[$DKSupplierCountry = 'DK' and $DKCustomerCountry = 'DK']/cac:AccountingCustomerParty/cac:Party/cac:PartyIdentification | ubl-invoice:Invoice[$DKSupplierCountry = 'DK' and $DKCustomerCountry = 'DK']/cac:AccountingSupplierParty/cac:Party/cac:PartyIdentification | ubl-invoice:Invoice[$DKSupplierCountry = 'DK' and $DKCustomerCountry = 'DK']/cac:AccountingCustomerParty/cac:Party/cac:PartyIdentification |
|
not((boolean(cbc:ID)) and (normalize-space(cbc:ID/@schemeID) = '') ) |
|
DK-R-014 (fatal) |
For Danish Suppliers it is mandatory to specify schemeID as "0184" (DK CVR-number) when PartyLegalEntity/CompanyID is used for AccountingSupplierParty |
ubl-creditnote:CreditNote[$DKSupplierCountry = 'DK'] | ubl-invoice:Invoice[$DKSupplierCountry = 'DK'] |
|
not(((boolean(cac:AccountingSupplierParty/cac:Party/cac:PartyLegalEntity/cbc:CompanyID)) and (normalize-space(cac:AccountingSupplierParty/cac:Party/cac:PartyLegalEntity/cbc:CompanyID/@schemeID) != '0184')) ) |
|
DK-R-016 (fatal) |
For Danish Suppliers, a Credit note cannot have a negative total (PayableAmount) |
ubl-creditnote:CreditNote[$DKSupplierCountry = 'DK'] | ubl-invoice:Invoice[$DKSupplierCountry = 'DK'] |
|
not((boolean(/ubl-creditnote:CreditNote) and ($DKCustomerCountry = 'DK')) and (number(cac:LegalMonetaryTotal/cbc:PayableAmount/text()) < 0) ) |
|
GR-R-001-1 (fatal) |
When the Supplier is Greek, the Invoice Id should consist of 6 segments |
/ubl-invoice:Invoice/cbc:ID[$isGreekSender] | /ubl-creditnote:CreditNote/cbc:ID[$isGreekSender] |
|
count($IdSegments) = 6 |
|
GR-R-001-2 (fatal) |
When the Supplier is Greek, the Invoice Id first segment must be a valid TIN Number and match either the Supplier’s or the Tax Representative’s Tin Number |
/ubl-invoice:Invoice/cbc:ID[$isGreekSender] | /ubl-creditnote:CreditNote/cbc:ID[$isGreekSender] |
|
string-length(normalize-space($IdSegments[1])) = 9 and u:TinVerification($IdSegments[1]) and ($IdSegments[1] = /*/cac:AccountingSupplierParty/cac:Party/cac:PartyTaxScheme[cac:TaxScheme/cbc:ID = 'VAT']/substring(cbc:CompanyID, 3, 9) or $IdSegments[1] = /*/cac:TaxRepresentativeParty/cac:PartyTaxScheme[cac:TaxScheme/cbc:ID = 'VAT']/substring(cbc:CompanyID, 3, 9) ) |
|
GR-R-001-3 (fatal) |
When the Supplier is Greek, the Invoice Id second segment must be a valid Date that matches the invoice Issue Date |
/ubl-invoice:Invoice/cbc:ID[$isGreekSender] | /ubl-creditnote:CreditNote/cbc:ID[$isGreekSender] |
|
string-length(normalize-space($IdSegments[2]))>0 and matches($IdSegments[2],$dateRegExp) and ($tokenizedIdDate[1] = $tokenizedUblIssueDate[3] and $tokenizedIdDate[2] = $tokenizedUblIssueDate[2] and $tokenizedIdDate[3] = $tokenizedUblIssueDate[1]) |
|
GR-R-001-4 (fatal) |
When Supplier is Greek, the Invoice Id third segment must be a positive integer |
/ubl-invoice:Invoice/cbc:ID[$isGreekSender] | /ubl-creditnote:CreditNote/cbc:ID[$isGreekSender] |
|
string-length(normalize-space($IdSegments[3]))>0 and string(number($IdSegments[3])) != 'NaN' and xs:integer($IdSegments[3]) >= 0 |
|
GR-R-001-5 (fatal) |
When Supplier is Greek, the Invoice Id in the fourth segment must be a valid greek document type |
/ubl-invoice:Invoice/cbc:ID[$isGreekSender] | /ubl-creditnote:CreditNote/cbc:ID[$isGreekSender] |
|
string-length(normalize-space($IdSegments[4]))>0 and (some $c in $greekDocumentType satisfies $IdSegments[4] = $c) |
|
GR-R-001-6 (fatal) |
When Supplier is Greek, the Invoice Id fifth segment must not be empty |
/ubl-invoice:Invoice/cbc:ID[$isGreekSender] | /ubl-creditnote:CreditNote/cbc:ID[$isGreekSender] |
|
string-length($IdSegments[5]) > 0 |
|
GR-R-001-7 (fatal) |
When Supplier is Greek, the Invoice Id sixth segment must not be empty |
/ubl-invoice:Invoice/cbc:ID[$isGreekSender] | /ubl-creditnote:CreditNote/cbc:ID[$isGreekSender] |
|
string-length($IdSegments[6]) > 0 |
|
GR-R-002 (fatal) |
Greek Suppliers must provide their full name as they are registered in the Greek Business Registry (G.E.MH.) as a legal entity or in the Tax Registry as a natural person |
cac:AccountingSupplierParty[$isGreekSender]/cac:Party |
|
string-length(./cac:PartyName/cbc:Name)>0 |
|
GR-R-003 (fatal) |
For the Greek Suppliers, the VAT must start with 'EL' and must be a valid TIN number |
cac:AccountingSupplierParty[$isGreekSender]/cac:Party/cac:PartyTaxScheme[normalize-space(cac:TaxScheme/cbc:ID) = 'VAT']/cbc:CompanyID |
|
substring(.,1,2) = 'EL' and u:TinVerification(substring(.,3)) |
|
GR-R-004-1 (fatal) |
When Supplier is Greek, there must be one MARK Number |
/ubl-invoice:Invoice[$isGreekSender and ( /*/cac:AccountingSupplierParty/cac:Party/cac:PostalAddress/cac:Country/cbc:IdentificationCode = 'GR')] | /ubl-creditnote:CreditNote[$isGreekSender and ( /*/cac:AccountingSupplierParty/cac:Party/cac:PostalAddress/cac:Country/cbc:IdentificationCode = 'GR')] |
|
count(cac:AdditionalDocumentReference[cbc:DocumentDescription = '##M.AR.K##'])=1 |
|
GR-R-004-2 (fatal) |
When Supplier is Greek, the MARK Number must be a positive integer |
cac:AdditionalDocumentReference[$isGreekSender and ( /*/cac:AccountingSupplierParty/cac:Party/cac:PostalAddress/cac:Country/cbc:IdentificationCode = 'GR') and cbc:DocumentDescription = '##M.AR.K##']/cbc:ID |
|
matches(.,'^[1-9]([0-9]*)') |
|
GR-R-005 (fatal) |
Greek Suppliers must provide the full name of the buyer |
cac:AccountingCustomerParty[$isGreekSender]/cac:Party |
|
string-length(./cac:PartyName/cbc:Name)>0 |
|
GR-R-006 (fatal) |
Greek Suppliers must provide the VAT number of the buyer, if the buyer is Greek |
cac:AccountingCustomerParty[$isGreekSenderandReceiver]/cac:Party |
|
count(cac:PartyTaxScheme[normalize-space(cac:TaxScheme/cbc:ID) = 'VAT']/cbc:CompanyID)=1 and substring(cac:PartyTaxScheme[normalize-space(cac:TaxScheme/cbc:ID) = 'VAT']/cbc:CompanyID,1,2) = 'EL' and u:TinVerification(substring(cac:PartyTaxScheme[normalize-space(cac:TaxScheme/cbc:ID) = 'VAT']/cbc:CompanyID,3)) |
|
GR-R-008-2 (fatal) |
When Supplier is Greek, there should be no more than one invoice url |
/ubl-invoice:Invoice[$isGreekSender and ( /*/cac:AccountingSupplierParty/cac:Party/cac:PostalAddress/cac:Country/cbc:IdentificationCode = 'GR')] | /ubl-creditnote:CreditNote[$isGreekSender and ( /*/cac:AccountingSupplierParty/cac:Party/cac:PostalAddress/cac:Country/cbc:IdentificationCode = 'GR')] |
|
(count(cac:AdditionalDocumentReference[cbc:DocumentDescription = '##INVOICE|URL##']) = 0 ) or (count(cac:AdditionalDocumentReference[cbc:DocumentDescription = '##INVOICE|URL##']) = 1 ) |
|
GR-R-008-3 (fatal) |
When Supplier is Greek and the INVOICE URL Document reference exists, the External Reference URI should be present |
cac:AdditionalDocumentReference[$isGreekSender and cbc:DocumentDescription = '##INVOICE|URL##'] |
|
string-length(normalize-space(cac:Attachment/cac:ExternalReference/cbc:URI))>0 |
|
GR-R-009 (fatal) |
Greek suppliers that send an invoice through the PEPPOL network must use a correct TIN number as an electronic address according to PEPPOL Electronic Address Identifier scheme (schemeID 9933). |
cac:AccountingSupplierParty/cac:Party[$accountingSupplierCountry='GR' or $accountingSupplierCountry='EL']/cbc:EndpointID |
|
./@schemeID='9933' and u:TinVerification(.) |
|
GR-R-010 (fatal) |
Greek Suppliers that send an invoice through the PEPPOL network to a greek buyer must use a correct TIN number as an electronic address according to PEPPOL Electronic Address Identifier scheme (SchemeID 9933) |
cac:AccountingCustomerParty[$isGreekSenderandReceiver]/cac:Party/cbc:EndpointID |
|
./@schemeID='9933' and u:TinVerification(.) |
|
GR-S-008-1 (warning) |
When Supplier is Greek, there should be one invoice url |
/ubl-invoice:Invoice[$isGreekSender and ( /*/cac:AccountingSupplierParty/cac:Party/cac:PostalAddress/cac:Country/cbc:IdentificationCode = 'GR')] | /ubl-creditnote:CreditNote[$isGreekSender and ( /*/cac:AccountingSupplierParty/cac:Party/cac:PostalAddress/cac:Country/cbc:IdentificationCode = 'GR')] |
|
count(cac:AdditionalDocumentReference[cbc:DocumentDescription = '##INVOICE|URL##'])=1 |
|
GR-S-011 (warning) |
Greek suppliers must provide their Seller Tax Registration Number, prefixed by the country code |
cac:AccountingSupplierParty[$isGreekSender]/cac:Party |
|
count(cac:PartyTaxScheme[normalize-space(cac:TaxScheme/cbc:ID) = 'VAT']/cbc:CompanyID)=1 and substring(cac:PartyTaxScheme[normalize-space(cac:TaxScheme/cbc:ID) = 'VAT']/cbc:CompanyID,1,2) = 'EL' and u:TinVerification(substring(cac:PartyTaxScheme[normalize-space(cac:TaxScheme/cbc:ID) = 'VAT']/cbc:CompanyID,3)) |
|
IS-R-001 (warning) |
[IS-R-001]-If seller is icelandic then invoice type should be 380 or 381 — Ef seljandi er íslenskur þá ætti gerð reiknings (BT-3) að vera sölureikningur (380) eða kreditreikningur (381). |
ubl-creditnote:CreditNote[$SupplierCountry = 'IS'] | ubl-invoice:Invoice[$SupplierCountry = 'IS'] |
|
( ( not(contains(normalize-space(cbc:InvoiceTypeCode),' ')) and contains( ' 380 381 ',concat(' ',normalize-space(cbc:InvoiceTypeCode),' ') ) ) ) or ( ( not(contains(normalize-space(cbc:CreditNoteTypeCode),' ')) and contains( ' 380 381 ',concat(' ',normalize-space(cbc:CreditNoteTypeCode),' ') ) ) ) |
|
IS-R-002 (fatal) |
[IS-R-002]-If seller is icelandic then it shall contain sellers legal id — Ef seljandi er íslenskur þá skal reikningur innihalda íslenska kennitölu seljanda (BT-30). |
ubl-creditnote:CreditNote[$SupplierCountry = 'IS'] | ubl-invoice:Invoice[$SupplierCountry = 'IS'] |
|
exists(cac:AccountingSupplierParty/cac:Party/cac:PartyLegalEntity/cbc:CompanyID) and cac:AccountingSupplierParty/cac:Party/cac:PartyLegalEntity/cbc:CompanyID/@schemeID = '0196' |
|
IS-R-003 (fatal) |
[IS-R-003]-If seller is icelandic then it shall contain his address with street name and zip code — Ef seljandi er íslenskur þá skal heimilisfang seljanda innihalda götuheiti og póstnúmer (BT-35 og BT-38). |
ubl-creditnote:CreditNote[$SupplierCountry = 'IS'] | ubl-invoice:Invoice[$SupplierCountry = 'IS'] |
|
exists(cac:AccountingSupplierParty/cac:Party/cac:PostalAddress/cbc:StreetName) and exists(cac:AccountingSupplierParty/cac:Party/cac:PostalAddress/cbc:PostalZone) |
|
IS-R-004 (fatal) |
[IS-R-004]-If seller and buyer are icelandic then the invoice shall contain the buyers icelandic legal identifier — Ef seljandi og kaupandi eru íslenskir þá skal reikningurinn innihalda íslenska kennitölu kaupanda (BT-47). |
ubl-creditnote:CreditNote[$SupplierCountry = 'IS' and $CustomerCountry = 'IS']/cac:AccountingCustomerParty | ubl-invoice:Invoice[$SupplierCountry = 'IS' and $CustomerCountry = 'IS']/cac:AccountingCustomerParty |
|
exists(cac:Party/cac:PartyLegalEntity/cbc:CompanyID) and cac:Party/cac:PartyLegalEntity/cbc:CompanyID/@schemeID = '0196' |
|
IS-R-005 (fatal) |
[IS-R-005]-If seller and buyer are icelandic then the invoice shall contain the buyers address with street name and zip code — Ef seljandi og kaupandi eru íslenskir þá skal heimilisfang kaupanda innihalda götuheiti og póstnúmer (BT-50 og BT-53) |
ubl-creditnote:CreditNote[$SupplierCountry = 'IS' and $CustomerCountry = 'IS']/cac:AccountingCustomerParty | ubl-invoice:Invoice[$SupplierCountry = 'IS' and $CustomerCountry = 'IS']/cac:AccountingCustomerParty |
|
exists(cac:Party/cac:PostalAddress/cbc:StreetName) and exists(cac:Party/cac:PostalAddress/cbc:PostalZone) |
|
IS-R-006 (fatal) |
[IS-R-006]-If seller is icelandic and payment means code is 9 then a 12 digit account id must exist — Ef seljandi er íslenskur og greiðslumáti (BT-81) er krafa (kóti 9) þá skal koma fram 12 stafa númer (bankanúmer, höfuðbók 66 og reikningsnúmer) (BT-84) |
ubl-creditnote:CreditNote[$SupplierCountry = 'IS'] | ubl-invoice:Invoice[$SupplierCountry = 'IS'] |
|
exists(cac:PaymentMeans[cbc:PaymentMeansCode = '9']/cac:PayeeFinancialAccount/cbc:ID) and string-length(normalize-space(cac:PaymentMeans[cbc:PaymentMeansCode = '9']/cac:PayeeFinancialAccount/cbc:ID)) = 12 or not(exists(cac:PaymentMeans[cbc:PaymentMeansCode = '9'])) |
|
IS-R-007 (fatal) |
[IS-R-007]-If seller is icelandic and payment means code is 42 then a 12 digit account id must exist — Ef seljandi er íslenskur og greiðslumáti (BT-81) er millifærsla (kóti 42) þá skal koma fram 12 stafa reikningnúmer (BT-84) |
ubl-creditnote:CreditNote[$SupplierCountry = 'IS'] | ubl-invoice:Invoice[$SupplierCountry = 'IS'] |
|
exists(cac:PaymentMeans[cbc:PaymentMeansCode = '42']/cac:PayeeFinancialAccount/cbc:ID) and string-length(normalize-space(cac:PaymentMeans[cbc:PaymentMeansCode = '42']/cac:PayeeFinancialAccount/cbc:ID)) = 12 or not(exists(cac:PaymentMeans[cbc:PaymentMeansCode = '42'])) |
|
IS-R-008 (fatal) |
[IS-R-008]-If seller is icelandic and invoice contains supporting description EINDAGI then the id form must be YYYY-MM-DD — Ef seljandi er íslenskur þá skal eindagi (BT-122, DocumentDescription = EINDAGI) vera á forminu YYYY-MM-DD. |
ubl-creditnote:CreditNote[$SupplierCountry = 'IS'] | ubl-invoice:Invoice[$SupplierCountry = 'IS'] |
|
(exists(cac:AdditionalDocumentReference[cbc:DocumentDescription = 'EINDAGI']) and string-length(cac:AdditionalDocumentReference[cbc:DocumentDescription = 'EINDAGI']/cbc:ID) = 10 and (string(cac:AdditionalDocumentReference[cbc:DocumentDescription = 'EINDAGI']/cbc:ID) castable as xs:date)) or not(exists(cac:AdditionalDocumentReference[cbc:DocumentDescription = 'EINDAGI'])) |
|
IS-R-009 (fatal) |
[IS-R-009]-If seller is icelandic and invoice contains supporting description EINDAGI invoice must have due date — Ef seljandi er íslenskur þá skal reikningur sem inniheldur eindaga (BT-122, DocumentDescription = EINDAGI) einnig hafa gjalddaga (BT-9). |
ubl-creditnote:CreditNote[$SupplierCountry = 'IS'] | ubl-invoice:Invoice[$SupplierCountry = 'IS'] |
|
(exists(cac:AdditionalDocumentReference[cbc:DocumentDescription = 'EINDAGI']) and exists(cbc:DueDate)) or not(exists(cac:AdditionalDocumentReference[cbc:DocumentDescription = 'EINDAGI'])) |
|
IS-R-010 (fatal) |
[IS-R-010]-If seller is icelandic and invoice contains supporting description EINDAGI the id date must be same or later than due date — Ef seljandi er íslenskur þá skal eindagi (BT-122, DocumentDescription = EINDAGI) skal vera sami eða síðar en gjalddagi (BT-9) ef eindagi er til staðar. |
ubl-creditnote:CreditNote[$SupplierCountry = 'IS'] | ubl-invoice:Invoice[$SupplierCountry = 'IS'] |
|
(exists(cac:AdditionalDocumentReference[cbc:DocumentDescription = 'EINDAGI']) and (cbc:DueDate) <= (cac:AdditionalDocumentReference[cbc:DocumentDescription = 'EINDAGI']/cbc:ID)) or not(exists(cac:AdditionalDocumentReference[cbc:DocumentDescription = 'EINDAGI'])) |
|
IT-R-001 (fatal) |
[IT-R-001] BT-32 (Seller tax registration identifier) - For Italian suppliers BT-32 minimum length 11 and maximum length shall be 16. Per i fornitori italiani il BT-32 deve avere una lunghezza tra 11 e 16 caratteri |
cac:AccountingSupplierParty/cac:Party[$supplierCountry = 'IT']/cac:PartyTaxScheme[normalize-space(cac:TaxScheme/cbc:ID) != 'VAT'] |
|
matches(normalize-space(cbc:CompanyID),'^[A-Z0-9]{11,16}$') |
|
IT-R-002 (fatal) |
[IT-R-002] BT-35 (Seller address line 1) - Italian suppliers MUST provide the postal address line 1 - I fornitori italiani devono indicare l’indirizzo postale. |
cac:AccountingSupplierParty/cac:Party[$supplierCountry = 'IT'] |
|
cac:PostalAddress/cbc:StreetName |
|
IT-R-003 (fatal) |
[IT-R-003] BT-37 (Seller city) - Italian suppliers MUST provide the postal address city - I fornitori italiani devono indicare la città di residenza. |
cac:AccountingSupplierParty/cac:Party[$supplierCountry = 'IT'] |
|
cac:PostalAddress/cbc:CityName |
|
IT-R-004 (fatal) |
">[IT-R-004] BT-38 (Seller post code) - Italian suppliers MUST provide the postal address post code - I fornitori italiani devono indicare il CAP di residenza. |
cac:AccountingSupplierParty/cac:Party[$supplierCountry = 'IT'] |
|
cac:PostalAddress/cbc:PostalZone |
|
NL-R-001 (fatal) |
[NL-R-001] For suppliers in the Netherlands, if the document is a creditnote, the document MUST contain an invoice reference (cac:BillingReference/cac:InvoiceDocumentReference/cbc:ID) |
cbc:CreditNoteTypeCode[$supplierCountryIsNL] |
|
/*/cac:BillingReference/cac:InvoiceDocumentReference/cbc:ID |
|
NL-R-002 (fatal) |
[NL-R-002] For suppliers in the Netherlands the supplier’s address (cac:AccountingSupplierParty/cac:Party/cac:PostalAddress) MUST contain street name (cbc:StreetName), city (cbc:CityName) and post code (cbc:PostalZone) |
cac:AccountingSupplierParty/cac:Party/cac:PostalAddress[$supplierCountryIsNL] |
|
cbc:StreetName and cbc:CityName and cbc:PostalZone |
|
NL-R-003 (fatal) |
[NL-R-003] For suppliers in the Netherlands, the legal entity identifier MUST be either a KVK or OIN number (schemeID 0106 or 0190) |
cac:AccountingSupplierParty/cac:Party/cac:PartyLegalEntity/cbc:CompanyID[$supplierCountryIsNL] |
|
(contains(concat(' ', string-join(@schemeID, ' '), ' '), ' 0106 ') or contains(concat(' ', string-join(@schemeID, ' '), ' '), ' 0190 ')) and (normalize-space(.) != '') |
|
NL-R-004 (fatal) |
[NL-R-004] For suppliers in the Netherlands, if the customer is in the Netherlands, the customer address (cac:AccountingCustomerParty/cac:Party/cac:PostalAddress) MUST contain the street name (cbc:StreetName), the city (cbc:CityName) and post code (cbc:PostalZone) |
cac:AccountingCustomerParty/cac:Party/cac:PostalAddress[$supplierCountryIsNL and $customerCountryIsNL] |
|
cbc:StreetName and cbc:CityName and cbc:PostalZone |
|
NL-R-005 (fatal) |
[NL-R-005] For suppliers in the Netherlands, if the customer is in the Netherlands, the customer’s legal entity identifier MUST be either a KVK or OIN number (schemeID 0106 or 0190) |
cac:AccountingCustomerParty/cac:Party/cac:PartyLegalEntity/cbc:CompanyID[$supplierCountryIsNL and $customerCountryIsNL] |
|
(contains(concat(' ', string-join(@schemeID, ' '), ' '), ' 0106 ') or contains(concat(' ', string-join(@schemeID, ' '), ' '), ' 0190 ')) and (normalize-space(.) != '') |
|
NL-R-006 (fatal) |
[NL-R-006] For suppliers in the Netherlands, if the fiscal representative is in the Netherlands, the representative’s address (cac:TaxRepresentativeParty/cac:PostalAddress) MUST contain street name (cbc:StreetName), city (cbc:CityName) and post code (cbc:PostalZone) |
cac:TaxRepresentativeParty/cac:PostalAddress[$supplierCountryIsNL and $taxRepresentativeCountryIsNL] |
|
cbc:StreetName and cbc:CityName and cbc:PostalZone |
|
NL-R-007 (fatal) |
[NL-R-007] For suppliers in the Netherlands, the supplier MUST provide a means of payment (cac:PaymentMeans) if the payment is from customer to supplier |
cac:LegalMonetaryTotal[$supplierCountryIsNL] |
|
(/ubl-invoice:Invoice and xs:decimal(cbc:PayableAmount) <= 0.0) or (/ubl-creditnote:CreditNote and xs:decimal(cbc:PayableAmount) >= 0.0) or (//cac:PaymentMeans) |
|
NL-R-008 (fatal) |
[NL-R-008] For suppliers in the Netherlands, if the customer is in the Netherlands, the payment means code (cac:PaymentMeans/cbc:PaymentMeansCode) MUST be one of 30, 48, 49, 57, 58 or 59 |
cac:PaymentMeans[$supplierCountryIsNL and $customerCountryIsNL] |
|
normalize-space(cbc:PaymentMeansCode) = '30' or normalize-space(cbc:PaymentMeansCode) = '48' or normalize-space(cbc:PaymentMeansCode) = '49' or normalize-space(cbc:PaymentMeansCode) = '57' or normalize-space(cbc:PaymentMeansCode) = '58' or normalize-space(cbc:PaymentMeansCode) = '59' |
|
NL-R-009 (fatal) |
[NL-R-009] For suppliers in the Netherlands, if an order line reference (cac:OrderLineReference/cbc:LineID) is used, there must be an order reference on the document level (cac:OrderReference/cbc:ID) |
cac:OrderLineReference/cbc:LineID[$supplierCountryIsNL] |
|
exists(/*/cac:OrderReference/cbc:ID) |
|
NO-R-001 (fatal) |
For Norwegian suppliers, a VAT number MUST be the country code prefix NO followed by a valid Norwegian organization number (nine numbers) followed by the letters MVA. |
cac:AccountingSupplierParty/cac:Party[$supplierCountry = 'NO'] |
|
cac:PartyTaxScheme[normalize-space(cac:TaxScheme/cbc:ID) = 'VAT']/substring(cbc:CompanyID, 1, 2)='NO' and matches(cac:PartyTaxScheme[normalize-space(cac:TaxScheme/cbc:ID) = 'VAT']/substring(cbc:CompanyID,3), '^[0-9]{9}MVA$') and u:mod11(substring(cac:PartyTaxScheme[normalize-space(cac:TaxScheme/cbc:ID) = 'VAT']/cbc:CompanyID, 3, 9)) or not(cac:PartyTaxScheme[normalize-space(cac:TaxScheme/cbc:ID) = 'VAT']/substring(cbc:CompanyID, 1, 2)='NO') |
|
NO-R-002 (warning) |
For Norwegian suppliers, most invoice issuers are required to append "Foretaksregisteret" to their invoice. "Dersom selger er aksjeselskap, allmennaksjeselskap eller filial av utenlandsk selskap skal også ordet «Foretaksregisteret» fremgå av salgsdokumentet, jf. foretaksregisterloven § 10-2." |
cac:AccountingSupplierParty/cac:Party[$supplierCountry = 'NO'] |
|
normalize-space(cac:PartyTaxScheme[normalize-space(cac:TaxScheme/cbc:ID) = 'TAX']/cbc:CompanyID) = 'Foretaksregisteret' |
|
SE-R-001 (fatal) |
For Swedish suppliers, Swedish VAT-numbers must consist of 14 characters. |
//cac:AccountingSupplierParty/cac:Party[cac:PostalAddress/cac:Country/cbc:IdentificationCode = 'SE' and cac:PartyTaxScheme[cac:TaxScheme/cbc:ID = 'VAT']/substring(cbc:CompanyID, 1, 2) = 'SE'] |
|
string-length(normalize-space(cac:PartyTaxScheme[cac:TaxScheme/cbc:ID = 'VAT']/cbc:CompanyID)) = 14 |
|
SE-R-002 (fatal) |
For Swedish suppliers, the Swedish VAT-numbers must have the trailing 12 characters in numeric form |
//cac:AccountingSupplierParty/cac:Party[cac:PostalAddress/cac:Country/cbc:IdentificationCode = 'SE' and cac:PartyTaxScheme[cac:TaxScheme/cbc:ID = 'VAT']/substring(cbc:CompanyID, 1, 2) = 'SE'] |
|
string(number(substring(cac:PartyTaxScheme[cac:TaxScheme/cbc:ID = 'VAT']/cbc:CompanyID, 3, 12))) != 'NaN' |
|
SE-R-003 (fatal) |
Swedish organisation numbers should be numeric. |
//cac:AccountingSupplierParty/cac:Party/cac:PartyLegalEntity[../cac:PostalAddress/cac:Country/cbc:IdentificationCode = 'SE' and cbc:CompanyID] |
|
string(number(cbc:CompanyID)) != 'NaN' |
|
SE-R-004 (fatal) |
Swedish organisation numbers consist of 10 characters. |
//cac:AccountingSupplierParty/cac:Party/cac:PartyLegalEntity[../cac:PostalAddress/cac:Country/cbc:IdentificationCode = 'SE' and cbc:CompanyID] |
|
string-length(normalize-space(cbc:CompanyID)) = 10 |
|
SE-R-005 (fatal) |
For Swedish suppliers, when using Seller tax registration identifier, 'Godkänd för F-skatt' must be stated |
//cac:AccountingSupplierParty/cac:Party[cac:PostalAddress/cac:Country/cbc:IdentificationCode = 'SE' and exists(cac:PartyLegalEntity/cbc:CompanyID)]/cac:PartyTaxScheme[normalize-space(upper-case(cac:TaxScheme/cbc:ID)) != 'VAT']/cbc:CompanyID |
|
normalize-space(upper-case(.)) = 'GODKÄND FÖR F-SKATT' |
|
SE-R-006 (fatal) |
For Swedish suppliers, only standard VAT rate of 6, 12 or 25 are used |
//cac:TaxCategory[//cac:AccountingSupplierParty/cac:Party[cac:PostalAddress/cac:Country/cbc:IdentificationCode = 'SE' and cac:PartyTaxScheme[cac:TaxScheme/cbc:ID = 'VAT']/substring(cbc:CompanyID, 1, 2) = 'SE'] and cbc:ID = 'S'] | //cac:ClassifiedTaxCategory[//cac:AccountingSupplierParty/cac:Party[cac:PostalAddress/cac:Country/cbc:IdentificationCode = 'SE' and cac:PartyTaxScheme[cac:TaxScheme/cbc:ID = 'VAT']/substring(cbc:CompanyID, 1, 2) = 'SE'] and cbc:ID = 'S'] |
|
number(cbc:Percent) = 25 or number(cbc:Percent) = 12 or number(cbc:Percent) = 6 |
|
SE-R-007 (warning) |
For Swedish suppliers using Plusgiro, the Account ID must be numeric |
//cac:PaymentMeans[//cac:AccountingSupplierParty/cac:Party[cac:PostalAddress/cac:Country/cbc:IdentificationCode = 'SE'] and normalize-space(cbc:PaymentMeansCode) = '30' and normalize-space(cac:PayeeFinancialAccount/cac:FinancialInstitutionBranch/cbc:ID) = 'SE:PLUSGIRO']/cac:PayeeFinancialAccount/cbc:ID |
|
string(number(normalize-space(.))) != 'NaN' |
|
SE-R-008 (warning) |
For Swedish suppliers using Bankgiro, the Account ID must be numeric |
//cac:PaymentMeans[//cac:AccountingSupplierParty/cac:Party[cac:PostalAddress/cac:Country/cbc:IdentificationCode = 'SE'] and normalize-space(cbc:PaymentMeansCode) = '30' and normalize-space(cac:PayeeFinancialAccount/cac:FinancialInstitutionBranch/cbc:ID) = 'SE:BANKGIRO']/cac:PayeeFinancialAccount/cbc:ID |
|
string(number(normalize-space(.))) != 'NaN' |
|
SE-R-009 (warning) |
For Swedish suppliers using Bankgiro, the Account ID must have 7-8 characters |
//cac:PaymentMeans[//cac:AccountingSupplierParty/cac:Party[cac:PostalAddress/cac:Country/cbc:IdentificationCode = 'SE'] and normalize-space(cbc:PaymentMeansCode) = '30' and normalize-space(cac:PayeeFinancialAccount/cac:FinancialInstitutionBranch/cbc:ID) = 'SE:BANKGIRO']/cac:PayeeFinancialAccount/cbc:ID |
|
string-length(normalize-space(.)) = 7 or string-length(normalize-space(.)) = 8 |
|
SE-R-010 (warning) |
For Swedish suppliers using Plusgiro, the Account ID must have 2-8 characters |
//cac:PaymentMeans[//cac:AccountingSupplierParty/cac:Party[cac:PostalAddress/cac:Country/cbc:IdentificationCode = 'SE'] and normalize-space(cbc:PaymentMeansCode) = '30' and normalize-space(cac:PayeeFinancialAccount/cac:FinancialInstitutionBranch/cbc:ID) = 'SE:PLUSGIRO']/cac:PayeeFinancialAccount/cbc:ID |
|
string-length(normalize-space(.)) >= 2 and string-length(normalize-space(.)) <= 8 |
|
SE-R-011 (warning) |
For Swedish suppliers using Swedish Bankgiro or Plusgiro, the proper way to indicate this is to use Code 30 for PaymentMeans and FinancialInstitutionBranch ID with code SE:BANKGIRO or SE:PLUSGIRO |
//cac:PaymentMeans[//cac:AccountingSupplierParty/cac:Party[cac:PostalAddress/cac:Country/cbc:IdentificationCode = 'SE'] and (cbc:PaymentMeansCode = normalize-space('50') or cbc:PaymentMeansCode = normalize-space('56'))] |
|
false() |
|
SE-R-012 (warning) |
For domestic transactions between Swedish trading partners, credit transfer should be indicated by PaymentMeansCode="30" |
//cac:PaymentMeans[//cac:AccountingSupplierParty/cac:Party[cac:PostalAddress/cac:Country/cbc:IdentificationCode = 'SE'] and //cac:AccountingCustomerParty/cac:Party[cac:PostalAddress/cac:Country/cbc:IdentificationCode = 'SE'] and (cbc:PaymentMeansCode = normalize-space('31'))] |
|
false() |
|
SE-R-013 (fatal) |
The last digit of a Swedish organization number must be valid according to the Luhn algorithm. |
//cac:AccountingSupplierParty/cac:Party/cac:PartyLegalEntity[../cac:PostalAddress/cac:Country/cbc:IdentificationCode = 'SE' and cbc:CompanyID] |
|
u:checkSEOrgnr(normalize-space(cbc:CompanyID)) |
Appendix D: Syntax rules
The following EN 16931 syntax rules apply to invoice and credit note transaction as it is used in this Peppol BIS.
| Rule | Message |
|---|---|
UBL-CR-001 (warning) |
A UBL invoice should not include extensions |
UBL-CR-002 (warning) |
A UBL invoice should not include the UBLVersionID or it should be 2.1 |
UBL-CR-003 (warning) |
A UBL invoice should not include the ProfileExecutionID |
UBL-CR-004 (warning) |
A UBL invoice should not include the CopyIndicator |
UBL-CR-005 (warning) |
A UBL invoice should not include the UUID |
UBL-CR-006 (warning) |
A UBL invoice should not include the IssueTime |
UBL-CR-007 (warning) |
A UBL invoice should not include the PricingCurrencyCode |
UBL-CR-008 (warning) |
A UBL invoice should not include the PaymentCurrencyCode |
UBL-CR-009 (warning) |
A UBL invoice should not include the PaymentAlternativeCurrencyCode |
UBL-CR-010 (warning) |
A UBL invoice should not include the AccountingCostCode |
UBL-CR-011 (warning) |
A UBL invoice should not include the LineCountNumeric |
UBL-CR-012 (warning) |
A UBL invoice should not include the InvoicePeriod StartTime |
UBL-CR-013 (warning) |
A UBL invoice should not include the InvoicePeriod EndTime |
UBL-CR-014 (warning) |
A UBL invoice should not include the InvoicePeriod DurationMeasure |
UBL-CR-015 (warning) |
A UBL invoice should not include the InvoicePeriod Description |
UBL-CR-016 (warning) |
A UBL invoice should not include the OrderReference CopyIndicator |
UBL-CR-017 (warning) |
A UBL invoice should not include the OrderReference UUID |
UBL-CR-018 (warning) |
A UBL invoice should not include the OrderReference IssueDate |
UBL-CR-019 (warning) |
A UBL invoice should not include the OrderReference IssueTime |
UBL-CR-020 (warning) |
A UBL invoice should not include the OrderReference CustomerReference |
UBL-CR-021 (warning) |
A UBL invoice should not include the OrderReference OrderTypeCode |
UBL-CR-022 (warning) |
A UBL invoice should not include the OrderReference DocumentReference |
UBL-CR-023 (warning) |
A UBL invoice should not include the BillingReference CopyIndicator |
UBL-CR-024 (warning) |
A UBL invoice should not include the BillingReference UUID |
UBL-CR-025 (warning) |
A UBL invoice should not include the BillingReference IssueTime |
UBL-CR-026 (warning) |
A UBL invoice should not include the BillingReference DocumentTypeCode |
UBL-CR-027 (warning) |
A UBL invoice should not include the BillingReference DocumentType |
UBL-CR-028 (warning) |
A UBL invoice should not include the BillingReference Xpath |
UBL-CR-029 (warning) |
A UBL invoice should not include the BillingReference LanguageID |
UBL-CR-030 (warning) |
A UBL invoice should not include the BillingReference LocaleCode |
UBL-CR-031 (warning) |
A UBL invoice should not include the BillingReference VersionID |
UBL-CR-032 (warning) |
A UBL invoice should not include the BillingReference DocumentStatusCode |
UBL-CR-033 (warning) |
A UBL invoice should not include the BillingReference DocumenDescription |
UBL-CR-034 (warning) |
A UBL invoice should not include the BillingReference Attachment |
UBL-CR-035 (warning) |
A UBL invoice should not include the BillingReference ValidityPeriod |
UBL-CR-036 (warning) |
A UBL invoice should not include the BillingReference IssuerParty |
UBL-CR-037 (warning) |
A UBL invoice should not include the BillingReference ResultOfVerification |
UBL-CR-038 (warning) |
A UBL invoice should not include the BillingReference SelfBilledInvoiceDocumentReference |
UBL-CR-039 (warning) |
A UBL invoice should not include the BillingReference CreditNoteDocumentReference |
UBL-CR-040 (warning) |
A UBL invoice should not include the BillingReference SelfBilledCreditNoteDocumentReference |
UBL-CR-041 (warning) |
A UBL invoice should not include the BillingReference DebitNoteDocumentReference |
UBL-CR-042 (warning) |
A UBL invoice should not include the BillingReference ReminderDocumentReference |
UBL-CR-043 (warning) |
A UBL invoice should not include the BillingReference AdditionalDocumentReference |
UBL-CR-044 (warning) |
A UBL invoice should not include the BillingReference BillingReferenceLine |
UBL-CR-045 (warning) |
A UBL invoice should not include the DespatchDocumentReference CopyIndicator |
UBL-CR-046 (warning) |
A UBL invoice should not include the DespatchDocumentReference UUID |
UBL-CR-047 (warning) |
A UBL invoice should not include the DespatchDocumentReference IssueDate |
UBL-CR-048 (warning) |
A UBL invoice should not include the DespatchDocumentReference IssueTime |
UBL-CR-049 (warning) |
A UBL invoice should not include the DespatchDocumentReference DocumentTypeCode |
UBL-CR-050 (warning) |
A UBL invoice should not include the DespatchDocumentReference DocumentType |
UBL-CR-051 (warning) |
A UBL invoice should not include the DespatchDocumentReference Xpath |
UBL-CR-052 (warning) |
A UBL invoice should not include the DespatchDocumentReference LanguageID |
UBL-CR-053 (warning) |
A UBL invoice should not include the DespatchDocumentReference LocaleCode |
UBL-CR-054 (warning) |
A UBL invoice should not include the DespatchDocumentReference VersionID |
UBL-CR-055 (warning) |
A UBL invoice should not include the DespatchDocumentReference DocumentStatusCode |
UBL-CR-056 (warning) |
A UBL invoice should not include the DespatchDocumentReference DocumentDescription |
UBL-CR-057 (warning) |
A UBL invoice should not include the DespatchDocumentReference Attachment |
UBL-CR-058 (warning) |
A UBL invoice should not include the DespatchDocumentReference ValidityPeriod |
UBL-CR-059 (warning) |
A UBL invoice should not include the DespatchDocumentReference IssuerParty |
UBL-CR-060 (warning) |
A UBL invoice should not include the DespatchDocumentReference ResultOfVerification |
UBL-CR-061 (warning) |
A UBL invoice should not include the ReceiptDocumentReference CopyIndicator |
UBL-CR-062 (warning) |
A UBL invoice should not include the ReceiptDocumentReference UUID |
UBL-CR-063 (warning) |
A UBL invoice should not include the ReceiptDocumentReference IssueDate |
UBL-CR-064 (warning) |
A UBL invoice should not include the ReceiptDocumentReference IssueTime |
UBL-CR-065 (warning) |
A UBL invoice should not include the ReceiptDocumentReference DocumentTypeCode |
UBL-CR-066 (warning) |
A UBL invoice should not include the ReceiptDocumentReference DocumentType |
UBL-CR-067 (warning) |
A UBL invoice should not include the ReceiptDocumentReference Xpath |
UBL-CR-068 (warning) |
A UBL invoice should not include the ReceiptDocumentReference LanguageID |
UBL-CR-069 (warning) |
A UBL invoice should not include the ReceiptDocumentReference LocaleCode |
UBL-CR-070 (warning) |
A UBL invoice should not include the ReceiptDocumentReference VersionID |
UBL-CR-071 (warning) |
A UBL invoice should not include the ReceiptDocumentReference DocumentStatusCode |
UBL-CR-072 (warning) |
A UBL invoice should not include the ReceiptDocumentReference DocumentDescription |
UBL-CR-073 (warning) |
A UBL invoice should not include the ReceiptDocumentReference Attachment |
UBL-CR-074 (warning) |
A UBL invoice should not include the ReceiptDocumentReference ValidityPeriod |
UBL-CR-075 (warning) |
A UBL invoice should not include the ReceiptDocumentReference IssuerParty |
UBL-CR-076 (warning) |
A UBL invoice should not include the ReceiptDocumentReference ResultOfVerification |
UBL-CR-077 (warning) |
A UBL invoice should not include the StatementDocumentReference |
UBL-CR-078 (warning) |
A UBL invoice should not include the OriginatorDocumentReference CopyIndicator |
UBL-CR-079 (warning) |
A UBL invoice should not include the OriginatorDocumentReference UUID |
UBL-CR-080 (warning) |
A UBL invoice should not include the OriginatorDocumentReference IssueDate |
UBL-CR-081 (warning) |
A UBL invoice should not include the OriginatorDocumentReference IssueTime |
UBL-CR-082 (warning) |
A UBL invoice should not include the OriginatorDocumentReference DocumentTypeCode |
UBL-CR-083 (warning) |
A UBL invoice should not include the OriginatorDocumentReference DocumentType |
UBL-CR-084 (warning) |
A UBL invoice should not include the OriginatorDocumentReference Xpath |
UBL-CR-085 (warning) |
A UBL invoice should not include the OriginatorDocumentReference LanguageID |
UBL-CR-086 (warning) |
A UBL invoice should not include the OriginatorDocumentReference LocaleCode |
UBL-CR-087 (warning) |
A UBL invoice should not include the OriginatorDocumentReference VersionID |
UBL-CR-088 (warning) |
A UBL invoice should not include the OriginatorDocumentReference DocumentStatusCode |
UBL-CR-089 (warning) |
A UBL invoice should not include the OriginatorDocumentReference DocumentDescription |
UBL-CR-090 (warning) |
A UBL invoice should not include the OriginatorDocumentReference Attachment |
UBL-CR-091 (warning) |
A UBL invoice should not include the OriginatorDocumentReference ValidityPeriod |
UBL-CR-092 (warning) |
A UBL invoice should not include the OriginatorDocumentReference IssuerParty |
UBL-CR-093 (warning) |
A UBL invoice should not include the OriginatorDocumentReference ResultOfVerification |
UBL-CR-094 (warning) |
A UBL invoice should not include the ContractDocumentReference CopyIndicator |
UBL-CR-095 (warning) |
A UBL invoice should not include the ContractDocumentReference UUID |
UBL-CR-096 (warning) |
A UBL invoice should not include the ContractDocumentReference IssueDate |
UBL-CR-097 (warning) |
A UBL invoice should not include the ContractDocumentReference IssueTime |
UBL-CR-098 (warning) |
A UBL invoice should not include the ContractDocumentReference DocumentTypeCode |
UBL-CR-099 (warning) |
A UBL invoice should not include the ContractDocumentReference DocumentType |
UBL-CR-100 (warning) |
A UBL invoice should not include the ContractDocumentReference Xpath |
UBL-CR-101 (warning) |
A UBL invoice should not include the ContractDocumentReference LanguageID |
UBL-CR-102 (warning) |
A UBL invoice should not include the ContractDocumentReference LocaleCode |
UBL-CR-103 (warning) |
A UBL invoice should not include the ContractDocumentReference VersionID |
UBL-CR-104 (warning) |
A UBL invoice should not include the ContractDocumentReference DocumentStatusCode |
UBL-CR-105 (warning) |
A UBL invoice should not include the ContractDocumentReference DocumentDescription |
UBL-CR-106 (warning) |
A UBL invoice should not include the ContractDocumentReference Attachment |
UBL-CR-107 (warning) |
A UBL invoice should not include the ContractDocumentReference ValidityPeriod |
UBL-CR-108 (warning) |
A UBL invoice should not include the ContractDocumentReference IssuerParty |
UBL-CR-109 (warning) |
A UBL invoice should not include the ContractDocumentReference ResultOfVerification |
UBL-CR-110 (warning) |
A UBL invoice should not include the AdditionalDocumentReference CopyIndicator |
UBL-CR-111 (warning) |
A UBL invoice should not include the AdditionalDocumentReference UUID |
UBL-CR-112 (warning) |
A UBL invoice should not include the AdditionalDocumentReference IssueDate |
UBL-CR-113 (warning) |
A UBL invoice should not include the AdditionalDocumentReference IssueTime |
UBL-CR-114 (warning) |
A UBL invoice should not include the AdditionalDocumentReference DocumentType |
UBL-CR-115 (warning) |
A UBL invoice should not include the AdditionalDocumentReference Xpath |
UBL-CR-116 (warning) |
A UBL invoice should not include the AdditionalDocumentReference LanguageID |
UBL-CR-117 (warning) |
A UBL invoice should not include the AdditionalDocumentReference LocaleCode |
UBL-CR-118 (warning) |
A UBL invoice should not include the AdditionalDocumentReference VersionID |
UBL-CR-119 (warning) |
A UBL invoice should not include the AdditionalDocumentReference DocumentStatusCode |
UBL-CR-121 (warning) |
A UBL invoice should not include the AdditionalDocumentReference Attachment External DocumentHash |
UBL-CR-122 (warning) |
A UBL invoice should not include the AdditionalDocumentReference Attachment External HashAlgorithmMethod |
UBL-CR-123 (warning) |
A UBL invoice should not include the AdditionalDocumentReference Attachment External ExpiryDate |
UBL-CR-124 (warning) |
A UBL invoice should not include the AdditionalDocumentReference Attachment External ExpiryTime |
UBL-CR-125 (warning) |
A UBL invoice should not include the AdditionalDocumentReference Attachment External MimeCode |
UBL-CR-126 (warning) |
A UBL invoice should not include the AdditionalDocumentReference Attachment External FormatCode |
UBL-CR-127 (warning) |
A UBL invoice should not include the AdditionalDocumentReference Attachment External EncodingCode |
UBL-CR-128 (warning) |
A UBL invoice should not include the AdditionalDocumentReference Attachment External CharacterSetCode |
UBL-CR-129 (warning) |
A UBL invoice should not include the AdditionalDocumentReference Attachment External FileName |
UBL-CR-130 (warning) |
A UBL invoice should not include the AdditionalDocumentReference Attachment External Descriprion |
UBL-CR-131 (warning) |
A UBL invoice should not include the AdditionalDocumentReference ValidityPeriod |
UBL-CR-132 (warning) |
A UBL invoice should not include the AdditionalDocumentReference IssuerParty |
UBL-CR-133 (warning) |
A UBL invoice should not include the AdditionalDocumentReference ResultOfVerification |
UBL-CR-134 (warning) |
A UBL invoice should not include the ProjectReference UUID |
UBL-CR-135 (warning) |
A UBL invoice should not include the ProjectReference IssueDate |
UBL-CR-136 (warning) |
A UBL invoice should not include the ProjectReference WorkPhaseReference |
UBL-CR-137 (warning) |
A UBL invoice should not include the Signature |
UBL-CR-138 (warning) |
A UBL invoice should not include the AccountingSupplierParty CustomerAssignedAccountID |
UBL-CR-139 (warning) |
A UBL invoice should not include the AccountingSupplierParty AdditionalAccountID |
UBL-CR-140 (warning) |
A UBL invoice should not include the AccountingSupplierParty DataSendingCapability |
UBL-CR-141 (warning) |
A UBL invoice should not include the AccountingSupplierParty Party MarkCareIndicator |
UBL-CR-142 (warning) |
A UBL invoice should not include the AccountingSupplierParty Party MarkAttentionIndicator |
UBL-CR-143 (warning) |
A UBL invoice should not include the AccountingSupplierParty Party WebsiteURI |
UBL-CR-144 (warning) |
A UBL invoice should not include the AccountingSupplierParty Party LogoReferenceID |
UBL-CR-145 (warning) |
A UBL invoice should not include the AccountingSupplierParty Party IndustryClassificationCode |
UBL-CR-146 (warning) |
A UBL invoice should not include the AccountingSupplierParty Party Language |
UBL-CR-147 (warning) |
A UBL invoice should not include the AccountingSupplierParty Party PostalAddress ID |
UBL-CR-148 (warning) |
A UBL invoice should not include the AccountingSupplierParty Party PostalAddress AddressTypeCode |
UBL-CR-149 (warning) |
A UBL invoice should not include the AccountingSupplierParty Party PostalAddress AddressFormatCode |
UBL-CR-150 (warning) |
A UBL invoice should not include the AccountingSupplierParty Party PostalAddress Postbox |
UBL-CR-151 (warning) |
A UBL invoice should not include the AccountingSupplierParty Party PostalAddress Floor |
UBL-CR-152 (warning) |
A UBL invoice should not include the AccountingSupplierParty Party PostalAddress Room |
UBL-CR-153 (warning) |
A UBL invoice should not include the AccountingSupplierParty Party PostalAddress BlockName |
UBL-CR-154 (warning) |
A UBL invoice should not include the AccountingSupplierParty Party PostalAddress BuildingName |
UBL-CR-155 (warning) |
A UBL invoice should not include the AccountingSupplierParty Party PostalAddress BuildingNumber |
UBL-CR-156 (warning) |
A UBL invoice should not include the AccountingSupplierParty Party PostalAddress InhouseMail |
UBL-CR-157 (warning) |
A UBL invoice should not include the AccountingSupplierParty Party PostalAddress Department |
UBL-CR-158 (warning) |
A UBL invoice should not include the AccountingSupplierParty Party PostalAddress MarkAttention |
UBL-CR-159 (warning) |
A UBL invoice should not include the AccountingSupplierParty Party PostalAddress MarkCare |
UBL-CR-160 (warning) |
A UBL invoice should not include the AccountingSupplierParty Party PostalAddress PlotIdentification |
UBL-CR-161 (warning) |
A UBL invoice should not include the AccountingSupplierParty Party PostalAddress CitySubdivisionName |
UBL-CR-162 (warning) |
A UBL invoice should not include the AccountingSupplierParty Party PostalAddress CountrySubentityCode |
UBL-CR-163 (warning) |
A UBL invoice should not include the AccountingSupplierParty Party PostalAddress Region |
UBL-CR-164 (warning) |
A UBL invoice should not include the AccountingSupplierParty Party PostalAddress District |
UBL-CR-165 (warning) |
A UBL invoice should not include the AccountingSupplierParty Party PostalAddress TimezoneOffset |
UBL-CR-166 (warning) |
A UBL invoice should not include the AccountingSupplierParty Party PostalAddress Country Name |
UBL-CR-167 (warning) |
A UBL invoice should not include the AccountingSupplierParty Party PostalAddress LocationCoordinate |
UBL-CR-168 (warning) |
A UBL invoice should not include the AccountingSupplierParty Party PhysicalLocation |
UBL-CR-169 (warning) |
A UBL invoice should not include the AccountingSupplierParty Party PartyTaxScheme RegistrationName |
UBL-CR-170 (warning) |
A UBL invoice should not include the AccountingSupplierParty Party PartyTaxScheme TaxLevelCode |
UBL-CR-171 (warning) |
A UBL invoice should not include the AccountingSupplierParty Party PartyTaxScheme ExemptionReasonCode |
UBL-CR-172 (warning) |
A UBL invoice should not include the AccountingSupplierParty Party PartyTaxScheme ExemptionReason |
UBL-CR-173 (warning) |
A UBL invoice should not include the AccountingSupplierParty Party PartyTaxScheme RegistrationAddress |
UBL-CR-174 (warning) |
A UBL invoice should not include the AccountingSupplierParty Party PartyTaxScheme TaxScheme Name |
UBL-CR-175 (warning) |
A UBL invoice should not include the AccountingSupplierParty Party PartyTaxScheme TaxScheme TaxTypeCode |
UBL-CR-176 (warning) |
A UBL invoice should not include the AccountingSupplierParty Party PartyTaxScheme TaxScheme CurrencyCode |
UBL-CR-177 (warning) |
A UBL invoice should not include the AccountingSupplierParty Party PartyTaxScheme TaxScheme JurisdictionRegionAddress |
UBL-CR-178 (warning) |
A UBL invoice should not include the AccountingSupplierParty Party PartyLegalEntity RegistrationDate |
UBL-CR-179 (warning) |
A UBL invoice should not include the AccountingSupplierParty Party PartyLegalEntity RegistrationExpirationDate |
UBL-CR-180 (warning) |
A UBL invoice should not include the AccountingSupplierParty Party PartyLegalEntity CompanyLegalFormCode |
UBL-CR-181 (warning) |
A UBL invoice should not include the AccountingSupplierParty Party PartyLegalEntity SoleProprietorshipIndicator |
UBL-CR-182 (warning) |
A UBL invoice should not include the AccountingSupplierParty Party PartyLegalEntity CompanyLiquidationStatusCode |
UBL-CR-183 (warning) |
A UBL invoice should not include the AccountingSupplierParty Party PartyLegalEntity CorporateStockAmount |
UBL-CR-184 (warning) |
A UBL invoice should not include the AccountingSupplierParty Party PartyLegalEntity FullyPaidSharesIndicator |
UBL-CR-185 (warning) |
A UBL invoice should not include the AccountingSupplierParty Party PartyLegalEntity RegistrationAddress |
UBL-CR-186 (warning) |
A UBL invoice should not include the AccountingSupplierParty Party PartyLegalEntity CorporateRegistrationScheme |
UBL-CR-187 (warning) |
A UBL invoice should not include the AccountingSupplierParty Party PartyLegalEntity HeadOfficeParty |
UBL-CR-188 (warning) |
A UBL invoice should not include the AccountingSupplierParty Party PartyLegalEntity ShareholderParty |
UBL-CR-189 (warning) |
A UBL invoice should not include the AccountingSupplierParty Party Contact ID |
UBL-CR-190 (warning) |
A UBL invoice should not include the AccountingSupplierParty Party Contact Telefax |
UBL-CR-191 (warning) |
A UBL invoice should not include the AccountingSupplierParty Party Contact Note |
UBL-CR-192 (warning) |
A UBL invoice should not include the AccountingSupplierParty Party Contact OtherCommunication |
UBL-CR-193 (warning) |
A UBL invoice should not include the AccountingSupplierParty Party Person |
UBL-CR-194 (warning) |
A UBL invoice should not include the AccountingSupplierParty Party AgentParty |
UBL-CR-195 (warning) |
A UBL invoice should not include the AccountingSupplierParty Party ServiceProviderParty |
UBL-CR-196 (warning) |
A UBL invoice should not include the AccountingSupplierParty Party PowerOfAttorney |
UBL-CR-197 (warning) |
A UBL invoice should not include the AccountingSupplierParty Party FinancialAccount |
UBL-CR-198 (warning) |
A UBL invoice should not include the AccountingSupplierParty DespatchContact |
UBL-CR-199 (warning) |
A UBL invoice should not include the AccountingSupplierParty AccountingContact |
UBL-CR-200 (warning) |
A UBL invoice should not include the AccountingSupplierParty SellerContact |
UBL-CR-201 (warning) |
A UBL invoice should not include the AccountingCustomerParty CustomerAssignedAccountID |
UBL-CR-202 (warning) |
A UBL invoice should not include the AccountingCustomerParty SupplierAssignedAccountID |
UBL-CR-203 (warning) |
A UBL invoice should not include the AccountingCustomerParty AdditionalAccountID |
UBL-CR-204 (warning) |
A UBL invoice should not include the AccountingCustomerParty Party MarkCareIndicator |
UBL-CR-205 (warning) |
A UBL invoice should not include the AccountingCustomerParty Party MarkAttentionIndicator |
UBL-CR-206 (warning) |
A UBL invoice should not include the AccountingCustomerParty Party WebsiteURI |
UBL-CR-207 (warning) |
A UBL invoice should not include the AccountingCustomerParty Party LogoReferenceID |
UBL-CR-208 (warning) |
A UBL invoice should not include the AccountingCustomerParty Party IndustryClassificationCode |
UBL-CR-209 (warning) |
A UBL invoice should not include the AccountingCustomerParty Party Language |
UBL-CR-210 (warning) |
A UBL invoice should not include the AccountingCustomerParty Party PostalAddress ID |
UBL-CR-211 (warning) |
A UBL invoice should not include the AccountingCustomerParty Party PostalAddress AddressTypeCode |
UBL-CR-212 (warning) |
A UBL invoice should not include the AccountingCustomerParty Party PostalAddress AddressFormatCode |
UBL-CR-213 (warning) |
A UBL invoice should not include the AccountingCustomerParty Party PostalAddress Postbox |
UBL-CR-214 (warning) |
A UBL invoice should not include the AccountingCustomerParty Party PostalAddress Floor |
UBL-CR-215 (warning) |
A UBL invoice should not include the AccountingCustomerParty Party PostalAddress Room |
UBL-CR-216 (warning) |
A UBL invoice should not include the AccountingCustomerParty Party PostalAddress BlockName |
UBL-CR-217 (warning) |
A UBL invoice should not include the AccountingCustomerParty Party PostalAddress BuildingName |
UBL-CR-218 (warning) |
A UBL invoice should not include the AccountingCustomerParty Party PostalAddress BuildingNumber |
UBL-CR-219 (warning) |
A UBL invoice should not include the AccountingCustomerParty Party PostalAddress InhouseMail |
UBL-CR-220 (warning) |
A UBL invoice should not include the AccountingCustomerParty Party PostalAddress Department |
UBL-CR-221 (warning) |
A UBL invoice should not include the AccountingCustomerParty Party PostalAddress MarkAttention |
UBL-CR-222 (warning) |
A UBL invoice should not include the AccountingCustomerParty Party PostalAddress MarkCare |
UBL-CR-223 (warning) |
A UBL invoice should not include the AccountingCustomerParty Party PostalAddress PlotIdentification |
UBL-CR-224 (warning) |
A UBL invoice should not include the AccountingCustomerParty Party PostalAddress CitySubdivisionName |
UBL-CR-225 (warning) |
A UBL invoice should not include the AccountingCustomerParty Party PostalAddress CountrySubentityCode |
UBL-CR-226 (warning) |
A UBL invoice should not include the AccountingCustomerParty Party PostalAddress Region |
UBL-CR-227 (warning) |
A UBL invoice should not include the AccountingCustomerParty Party PostalAddress District |
UBL-CR-228 (warning) |
A UBL invoice should not include the AccountingCustomerParty Party PostalAddress TimezoneOffset |
UBL-CR-229 (warning) |
A UBL invoice should not include the AccountingCustomerParty Party PostalAddress Country Name |
UBL-CR-230 (warning) |
A UBL invoice should not include the AccountingCustomerParty Party PostalAddress LocationCoordinate |
UBL-CR-231 (warning) |
A UBL invoice should not include the AccountingCustomerParty Party PhysicalLocation |
UBL-CR-232 (warning) |
A UBL invoice should not include the AccountingCustomerParty Party PartyTaxScheme RegistrationName |
UBL-CR-233 (warning) |
A UBL invoice should not include the AccountingCustomerParty Party PartyTaxScheme TaxLevelCode |
UBL-CR-234 (warning) |
A UBL invoice should not include the AccountingCustomerParty Party PartyTaxScheme ExemptionReasonCode |
UBL-CR-235 (warning) |
A UBL invoice should not include the AccountingCustomerParty Party PartyTaxScheme ExemptionReason |
UBL-CR-236 (warning) |
A UBL invoice should not include the AccountingCustomerParty Party PartyTaxScheme RegistrationAddress |
UBL-CR-237 (warning) |
A UBL invoice should not include the AccountingCustomerParty Party PartyTaxScheme TaxScheme Name |
UBL-CR-238 (warning) |
A UBL invoice should not include the AccountingCustomerParty Party PartyTaxScheme TaxScheme TaxTypeCode |
UBL-CR-239 (warning) |
A UBL invoice should not include the AccountingCustomerParty Party PartyTaxScheme TaxScheme CurrencyCode |
UBL-CR-240 (warning) |
A UBL invoice should not include the AccountingCustomerParty Party PartyTaxScheme TaxScheme JurisdictionRegionAddress |
UBL-CR-241 (warning) |
A UBL invoice should not include the AccountingCustomerParty Party PartyLegalEntity RegistrationDate |
UBL-CR-242 (warning) |
A UBL invoice should not include the AccountingCustomerParty Party PartyLegalEntity RegistrationExpirationDate |
UBL-CR-243 (warning) |
A UBL invoice should not include the AccountingCustomerParty Party PartyLegalEntity CompanyLegalFormCode |
UBL-CR-244 (warning) |
A UBL invoice should not include the AccountingCustomerParty Party PartyLegalEntity CompanyLegalForm |
UBL-CR-245 (warning) |
A UBL invoice should not include the AccountingCustomerParty Party PartyLegalEntity SoleProprietorshipIndicator |
UBL-CR-246 (warning) |
A UBL invoice should not include the AccountingCustomerParty Party PartyLegalEntity CompanyLiquidationStatusCode |
UBL-CR-247 (warning) |
A UBL invoice should not include the AccountingCustomerParty Party PartyLegalEntity CorporateStockAmount |
UBL-CR-248 (warning) |
A UBL invoice should not include the AccountingCustomerParty Party PartyLegalEntity FullyPaidSharesIndicator |
UBL-CR-249 (warning) |
A UBL invoice should not include the AccountingCustomerParty Party PartyLegalEntity RegistrationAddress |
UBL-CR-250 (warning) |
A UBL invoice should not include the AccountingCustomerParty Party PartyLegalEntity CorporateRegistrationScheme |
UBL-CR-251 (warning) |
A UBL invoice should not include the AccountingCustomerParty Party PartyLegalEntity HeadOfficeParty |
UBL-CR-252 (warning) |
A UBL invoice should not include the AccountingCustomerParty Party PartyLegalEntity ShareholderParty |
UBL-CR-253 (warning) |
A UBL invoice should not include the AccountingCustomerParty Party Contact ID |
UBL-CR-254 (warning) |
A UBL invoice should not include the AccountingCustomerParty Party Contact Telefax |
UBL-CR-255 (warning) |
A UBL invoice should not include the AccountingCustomerParty Party Contact Note |
UBL-CR-256 (warning) |
A UBL invoice should not include the AccountingCustomerParty Party Contact OtherCommunication |
UBL-CR-257 (warning) |
A UBL invoice should not include the AccountingCustomerParty Party Person |
UBL-CR-258 (warning) |
A UBL invoice should not include the AccountingCustomerParty Party AgentParty |
UBL-CR-259 (warning) |
A UBL invoice should not include the AccountingCustomerParty Party ServiceProviderParty |
UBL-CR-260 (warning) |
A UBL invoice should not include the AccountingCustomerParty Party PowerOfAttorney |
UBL-CR-261 (warning) |
A UBL invoice should not include the AccountingCustomerParty Party FinancialAccount |
UBL-CR-262 (warning) |
A UBL invoice should not include the AccountingCustomerParty DeliveryContact |
UBL-CR-263 (warning) |
A UBL invoice should not include the AccountingCustomerParty AccountingContact |
UBL-CR-264 (warning) |
A UBL invoice should not include the AccountingCustomerParty BuyerContact |
UBL-CR-265 (warning) |
A UBL invoice should not include the PayeeParty MarkCareIndicator |
UBL-CR-266 (warning) |
A UBL invoice should not include the PayeeParty MarkAttentionIndicator |
UBL-CR-267 (warning) |
A UBL invoice should not include the PayeeParty WebsiteURI |
UBL-CR-268 (warning) |
A UBL invoice should not include the PayeeParty LogoReferenceID |
UBL-CR-269 (warning) |
A UBL invoice should not include the PayeeParty EndpointID |
UBL-CR-270 (warning) |
A UBL invoice should not include the PayeeParty IndustryClassificationCode |
UBL-CR-271 (warning) |
A UBL invoice should not include the PayeeParty Language |
UBL-CR-272 (warning) |
A UBL invoice should not include the PayeeParty PostalAddress |
UBL-CR-273 (warning) |
A UBL invoice should not include the PayeeParty PhysicalLocation |
UBL-CR-274 (warning) |
A UBL invoice should not include the PayeeParty PartyTaxScheme |
UBL-CR-275 (warning) |
A UBL invoice should not include the PayeeParty PartyLegalEntity RegistrationName |
UBL-CR-276 (warning) |
A UBL invoice should not include the PayeeParty PartyLegalEntity RegistrationDate |
UBL-CR-277 (warning) |
A UBL invoice should not include the PayeeParty PartyLegalEntity RegistrationExpirationDate |
UBL-CR-278 (warning) |
A UBL invoice should not include the PayeeParty PartyLegalEntity CompanyLegalFormCode |
UBL-CR-279 (warning) |
A UBL invoice should not include the PayeeParty PartyLegalEntity CompanyLegalForm |
UBL-CR-280 (warning) |
A UBL invoice should not include the PayeeParty PartyLegalEntity SoleProprietorshipIndicator |
UBL-CR-281 (warning) |
A UBL invoice should not include the PayeeParty PartyLegalEntity CompanyLiquidationStatusCode |
UBL-CR-282 (warning) |
A UBL invoice should not include the PayeeParty PartyLegalEntity CorporateStockAmount |
UBL-CR-283 (warning) |
A UBL invoice should not include the PayeeParty PartyLegalEntity FullyPaidSharesIndicator |
UBL-CR-284 (warning) |
A UBL invoice should not include the PayeeParty PartyLegalEntity RegistrationAddress |
UBL-CR-285 (warning) |
A UBL invoice should not include the PayeeParty PartyLegalEntity CorporateRegistrationScheme |
UBL-CR-286 (warning) |
A UBL invoice should not include the PayeeParty PartyLegalEntity HeadOfficeParty |
UBL-CR-287 (warning) |
A UBL invoice should not include the PayeeParty PartyLegalEntity ShareholderParty |
UBL-CR-288 (warning) |
A UBL invoice should not include the PayeeParty Contact |
UBL-CR-289 (warning) |
A UBL invoice should not include the PayeeParty Person |
UBL-CR-290 (warning) |
A UBL invoice should not include the PayeeParty AgentParty |
UBL-CR-291 (warning) |
A UBL invoice should not include the PayeeParty ServiceProviderParty |
UBL-CR-292 (warning) |
A UBL invoice should not include the PayeeParty PowerOfAttorney |
UBL-CR-293 (warning) |
A UBL invoice should not include the PayeeParty FinancialAccount |
UBL-CR-294 (warning) |
A UBL invoice should not include the BuyerCustomerParty |
UBL-CR-295 (warning) |
A UBL invoice should not include the SellerSupplierParty |
UBL-CR-296 (warning) |
A UBL invoice should not include the TaxRepresentativeParty MarkCareIndicator |
UBL-CR-297 (warning) |
A UBL invoice should not include the TaxRepresentativeParty MarkAttentionIndicator |
UBL-CR-298 (warning) |
A UBL invoice should not include the TaxRepresentativeParty WebsiteURI |
UBL-CR-299 (warning) |
A UBL invoice should not include the TaxRepresentativeParty LogoReferenceID |
UBL-CR-300 (warning) |
A UBL invoice should not include the TaxRepresentativeParty EndpointID |
UBL-CR-301 (warning) |
A UBL invoice should not include the TaxRepresentativeParty IndustryClassificationCode |
UBL-CR-302 (warning) |
A UBL invoice should not include the TaxRepresentativeParty PartyIdentification |
UBL-CR-303 (warning) |
A UBL invoice should not include the TaxRepresentativeParty Language |
UBL-CR-304 (warning) |
A UBL invoice should not include the TaxRepresentativeParty PostalAddress ID |
UBL-CR-305 (warning) |
A UBL invoice should not include the TaxRepresentativeParty PostalAddress AddressTypeCode |
UBL-CR-306 (warning) |
A UBL invoice should not include the TaxRepresentativeParty PostalAddress AddressFormatCode |
UBL-CR-307 (warning) |
A UBL invoice should not include the TaxRepresentativeParty PostalAddress Postbox |
UBL-CR-308 (warning) |
A UBL invoice should not include the TaxRepresentativeParty PostalAddress Floor |
UBL-CR-309 (warning) |
A UBL invoice should not include the TaxRepresentativeParty PostalAddress Room |
UBL-CR-310 (warning) |
A UBL invoice should not include the TaxRepresentativeParty PostalAddress BlockName |
UBL-CR-311 (warning) |
A UBL invoice should not include the TaxRepresentativeParty PostalAddress BuildingName |
UBL-CR-312 (warning) |
A UBL invoice should not include the TaxRepresentativeParty PostalAddress BuildingNumber |
UBL-CR-313 (warning) |
A UBL invoice should not include the TaxRepresentativeParty PostalAddress InhouseMail |
UBL-CR-314 (warning) |
A UBL invoice should not include the TaxRepresentativeParty PostalAddress Department |
UBL-CR-315 (warning) |
A UBL invoice should not include the TaxRepresentativeParty PostalAddress MarkAttention |
UBL-CR-316 (warning) |
A UBL invoice should not include the TaxRepresentativeParty PostalAddress MarkCare |
UBL-CR-317 (warning) |
A UBL invoice should not include the TaxRepresentativeParty PostalAddress PlotIdentification |
UBL-CR-318 (warning) |
A UBL invoice should not include the TaxRepresentativeParty PostalAddress CitySubdivisionName |
UBL-CR-319 (warning) |
A UBL invoice should not include the TaxRepresentativeParty PostalAddress CountrySubentityCode |
UBL-CR-320 (warning) |
A UBL invoice should not include the TaxRepresentativeParty PostalAddress Region |
UBL-CR-321 (warning) |
A UBL invoice should not include the TaxRepresentativeParty PostalAddress District |
UBL-CR-322 (warning) |
A UBL invoice should not include the TaxRepresentativeParty PostalAddress TimezoneOffset |
UBL-CR-323 (warning) |
A UBL invoice should not include the TaxRepresentativeParty PostalAddress Country Name |
UBL-CR-324 (warning) |
A UBL invoice should not include the TaxRepresentativeParty PostalAddress LocationCoordinate |
UBL-CR-325 (warning) |
A UBL invoice should not include the TaxRepresentativeParty PhysicalLocation |
UBL-CR-326 (warning) |
A UBL invoice should not include the TaxRepresentativeParty PartyTaxScheme RegistrationName |
UBL-CR-327 (warning) |
A UBL invoice should not include the TaxRepresentativeParty PartyTaxScheme TaxLevelCode |
UBL-CR-328 (warning) |
A UBL invoice should not include the TaxRepresentativeParty PartyTaxScheme ExemptionReasonCode |
UBL-CR-329 (warning) |
A UBL invoice should not include the TaxRepresentativeParty PartyTaxScheme ExemptionReason |
UBL-CR-330 (warning) |
A UBL invoice should not include the TaxRepresentativeParty PartyTaxScheme RegistrationAddress |
UBL-CR-331 (warning) |
A UBL invoice should not include the TaxRepresentativeParty PartyTaxScheme TaxScheme Name |
UBL-CR-332 (warning) |
A UBL invoice should not include the TaxRepresentativeParty PartyTaxScheme TaxScheme TaxTypeCode |
UBL-CR-333 (warning) |
A UBL invoice should not include the TaxRepresentativeParty PartyTaxScheme TaxScheme CurrencyCode |
UBL-CR-334 (warning) |
A UBL invoice should not include the TaxRepresentativeParty PartyTaxScheme TaxScheme JurisdictionRegionAddress |
UBL-CR-335 (warning) |
A UBL invoice should not include the TaxRepresentativeParty PartyLegalEntity |
UBL-CR-336 (warning) |
A UBL invoice should not include the TaxRepresentativeParty Contact |
UBL-CR-337 (warning) |
A UBL invoice should not include the TaxRepresentativeParty Person |
UBL-CR-338 (warning) |
A UBL invoice should not include the TaxRepresentativeParty AgentParty |
UBL-CR-339 (warning) |
A UBL invoice should not include the TaxRepresentativeParty ServiceProviderParty |
UBL-CR-340 (warning) |
A UBL invoice should not include the TaxRepresentativeParty PowerOfAttorney |
UBL-CR-341 (warning) |
A UBL invoice should not include the TaxRepresentativeParty FinancialAccount |
UBL-CR-342 (warning) |
A UBL invoice should not include the Delivery ID |
UBL-CR-343 (warning) |
A UBL invoice should not include the Delivery Quantity |
UBL-CR-344 (warning) |
A UBL invoice should not include the Delivery MinimumQuantity |
UBL-CR-345 (warning) |
A UBL invoice should not include the Delivery MaximumQuantity |
UBL-CR-346 (warning) |
A UBL invoice should not include the Delivery ActualDeliveryTime |
UBL-CR-347 (warning) |
A UBL invoice should not include the Delivery LatestDeliveryDate |
UBL-CR-348 (warning) |
A UBL invoice should not include the Delivery LatestDeliveryTime |
UBL-CR-349 (warning) |
A UBL invoice should not include the Delivery ReleaseID |
UBL-CR-350 (warning) |
A UBL invoice should not include the Delivery TrackingID |
UBL-CR-351 (warning) |
A UBL invoice should not include the Delivery DeliveryLocation Description |
UBL-CR-352 (warning) |
A UBL invoice should not include the Delivery DeliveryLocation Conditions |
UBL-CR-353 (warning) |
A UBL invoice should not include the Delivery DeliveryLocation CountrySubentity |
UBL-CR-354 (warning) |
A UBL invoice should not include the Delivery DeliveryLocation CountrySubentityCode |
UBL-CR-355 (warning) |
A UBL invoice should not include the Delivery DeliveryLocation LocationTypeCode |
UBL-CR-356 (warning) |
A UBL invoice should not include the Delivery DeliveryLocation InformationURI |
UBL-CR-357 (warning) |
A UBL invoice should not include the Delivery DeliveryLocation Name |
UBL-CR-358 (warning) |
A UBL invoice should not include the Delivery DeliveryLocation ValidityPeriod |
UBL-CR-359 (warning) |
A UBL invoice should not include the Delivery DeliveryLocation Address ID |
UBL-CR-360 (warning) |
A UBL invoice should not include the Delivery DeliveryLocation Address AddressTypeCode |
UBL-CR-361 (warning) |
A UBL invoice should not include the Delivery DeliveryLocation Address AddressFormatCode |
UBL-CR-362 (warning) |
A UBL invoice should not include the Delivery DeliveryLocation Address Postbox |
UBL-CR-363 (warning) |
A UBL invoice should not include the Delivery DeliveryLocation Address Floor |
UBL-CR-364 (warning) |
A UBL invoice should not include the Delivery DeliveryLocation Address Room |
UBL-CR-365 (warning) |
A UBL invoice should not include the Delivery DeliveryLocation Address BlockName |
UBL-CR-366 (warning) |
A UBL invoice should not include the Delivery DeliveryLocation Address BuildingName |
UBL-CR-367 (warning) |
A UBL invoice should not include the Delivery DeliveryLocation Address BuildingNumber |
UBL-CR-368 (warning) |
A UBL invoice should not include the Delivery DeliveryLocation Address InhouseMail |
UBL-CR-369 (warning) |
A UBL invoice should not include the Delivery DeliveryLocation Address Department |
UBL-CR-370 (warning) |
A UBL invoice should not include the Delivery DeliveryLocation Address MarkAttention |
UBL-CR-371 (warning) |
A UBL invoice should not include the Delivery DeliveryLocation Address MarkCare |
UBL-CR-372 (warning) |
A UBL invoice should not include the Delivery DeliveryLocation Address PlotIdentification |
UBL-CR-373 (warning) |
A UBL invoice should not include the Delivery DeliveryLocation Address CitySubdivisionName |
UBL-CR-374 (warning) |
A UBL invoice should not include the Delivery DeliveryLocation Address CountrySubentityCode |
UBL-CR-375 (warning) |
A UBL invoice should not include the Delivery DeliveryLocation Address Region |
UBL-CR-376 (warning) |
A UBL invoice should not include the Delivery DeliveryLocation Address District |
UBL-CR-377 (warning) |
A UBL invoice should not include the Delivery DeliveryLocation Address TimezoneOffset |
UBL-CR-378 (warning) |
A UBL invoice should not include the Delivery DeliveryLocation Address Country Name |
UBL-CR-379 (warning) |
A UBL invoice should not include the Delivery DeliveryLocation Address LocationCoordinate |
UBL-CR-380 (warning) |
A UBL invoice should not include the Delivery DeliveryLocation SubsidiaryLocation |
UBL-CR-381 (warning) |
A UBL invoice should not include the Delivery DeliveryLocation LocationCoordinate |
UBL-CR-382 (warning) |
A UBL invoice should not include the Delivery AlternativeDeliveryLocation |
UBL-CR-383 (warning) |
A UBL invoice should not include the Delivery RequestedDeliveryPeriod |
UBL-CR-384 (warning) |
A UBL invoice should not include the Delivery EstimatedDeliveryPeriod |
UBL-CR-385 (warning) |
A UBL invoice should not include the Delivery CarrierParty |
UBL-CR-386 (warning) |
A UBL invoice should not include the DeliveryParty MarkCareIndicator |
UBL-CR-387 (warning) |
A UBL invoice should not include the DeliveryParty MarkAttentionIndicator |
UBL-CR-388 (warning) |
A UBL invoice should not include the DeliveryParty WebsiteURI |
UBL-CR-389 (warning) |
A UBL invoice should not include the DeliveryParty LogoReferenceID |
UBL-CR-390 (warning) |
A UBL invoice should not include the DeliveryParty EndpointID |
UBL-CR-391 (warning) |
A UBL invoice should not include the DeliveryParty IndustryClassificationCode |
UBL-CR-392 (warning) |
A UBL invoice should not include the DeliveryParty PartyIdentification |
UBL-CR-393 (warning) |
A UBL invoice should not include the DeliveryParty Language |
UBL-CR-394 (warning) |
A UBL invoice should not include the DeliveryParty PostalAddress |
UBL-CR-395 (warning) |
A UBL invoice should not include the DeliveryParty PhysicalLocation |
UBL-CR-396 (warning) |
A UBL invoice should not include the DeliveryParty PartyTaxScheme |
UBL-CR-397 (warning) |
A UBL invoice should not include the DeliveryParty PartyLegalEntity |
UBL-CR-398 (warning) |
A UBL invoice should not include the DeliveryParty Contact |
UBL-CR-399 (warning) |
A UBL invoice should not include the DeliveryParty Person |
UBL-CR-400 (warning) |
A UBL invoice should not include the DeliveryParty AgentParty |
UBL-CR-401 (warning) |
A UBL invoice should not include the DeliveryParty ServiceProviderParty |
UBL-CR-402 (warning) |
A UBL invoice should not include the DeliveryParty PowerOfAttorney |
UBL-CR-403 (warning) |
A UBL invoice should not include the DeliveryParty FinancialAccount |
UBL-CR-404 (warning) |
A UBL invoice should not include the Delivery NotifyParty |
UBL-CR-405 (warning) |
A UBL invoice should not include the Delivery Despatch |
UBL-CR-406 (warning) |
A UBL invoice should not include the Delivery DeliveryTerms |
UBL-CR-407 (warning) |
A UBL invoice should not include the Delivery MinimumDeliveryUnit |
UBL-CR-408 (warning) |
A UBL invoice should not include the Delivery MaximumDeliveryUnit |
UBL-CR-409 (warning) |
A UBL invoice should not include the Delivery Shipment |
UBL-CR-410 (warning) |
A UBL invoice should not include the DeliveryTerms |
UBL-CR-411 (warning) |
A UBL invoice should not include the PaymentMeans ID |
UBL-CR-412 (warning) |
A UBL invoice should not include the PaymentMeans PaymentDueDate |
UBL-CR-413 (warning) |
A UBL invoice should not include the PaymentMeans PaymentChannelCode |
UBL-CR-414 (warning) |
A UBL invoice should not include the PaymentMeans InstructionID |
UBL-CR-415 (warning) |
A UBL invoice should not include the PaymentMeans CardAccount CardTypeCode |
UBL-CR-416 (warning) |
A UBL invoice should not include the PaymentMeans CardAccount ValidityStartDate |
UBL-CR-417 (warning) |
A UBL invoice should not include the PaymentMeans CardAccount ExpiryDate |
UBL-CR-418 (warning) |
A UBL invoice should not include the PaymentMeans CardAccount IssuerID |
UBL-CR-419 (warning) |
A UBL invoice should not include the PaymentMeans CardAccount IssueNumberID |
UBL-CR-420 (warning) |
A UBL invoice should not include the PaymentMeans CardAccount CV2ID |
UBL-CR-421 (warning) |
A UBL invoice should not include the PaymentMeans CardAccount CardChipCode |
UBL-CR-422 (warning) |
A UBL invoice should not include the PaymentMeans CardAccount ChipApplicationID |
UBL-CR-424 (warning) |
A UBL invoice should not include the PaymentMeans PayeeFinancialAccount AliasName |
UBL-CR-425 (warning) |
A UBL invoice should not include the PaymentMeans PayeeFinancialAccount AccountTypeCode |
UBL-CR-426 (warning) |
A UBL invoice should not include the PaymentMeans PayeeFinancialAccount AccountFormatCode |
UBL-CR-427 (warning) |
A UBL invoice should not include the PaymentMeans PayeeFinancialAccount CurrencyCode |
UBL-CR-428 (warning) |
A UBL invoice should not include the PaymentMeans PayeeFinancialAccount PaymentNote |
UBL-CR-429 (warning) |
A UBL invoice should not include the PaymentMeans PayeeFinancialAccount FinancialInstitutionBranch Name |
UBL-CR-430 (warning) |
A UBL invoice should not include the PaymentMeans PayeeFinancialAccount FinancialInstitutionBranch FinancialInstitution Name |
UBL-CR-431 (warning) |
A UBL invoice should not include the PaymentMeans PayeeFinancialAccount FinancialInstitutionBranch FinancialInstitution Address |
UBL-CR-432 (warning) |
A UBL invoice should not include the PaymentMeans PayeeFinancialAccount FinancialInstitutionBranch Address |
UBL-CR-433 (warning) |
A UBL invoice should not include the PaymentMeans PayeeFinancialAccount Country |
UBL-CR-434 (warning) |
A UBL invoice should not include the PaymentMeans CreditAccount |
UBL-CR-435 (warning) |
A UBL invoice should not include the PaymentMeans PaymentMandate MandateTypeCode |
UBL-CR-436 (warning) |
A UBL invoice should not include the PaymentMeans PaymentMandate MaximumPaymentInstructionsNumeric |
UBL-CR-437 (warning) |
A UBL invoice should not include the PaymentMeans PaymentMandate MaximumPaidAmount |
UBL-CR-438 (warning) |
A UBL invoice should not include the PaymentMeans PaymentMandate SignatureID |
UBL-CR-439 (warning) |
A UBL invoice should not include the PaymentMeans PaymentMandate PayerParty |
UBL-CR-440 (warning) |
A UBL invoice should not include the PaymentMeans PaymentMandate PayerFinancialAccount Name |
UBL-CR-441 (warning) |
A UBL invoice should not include the PaymentMeans PaymentMandate PayerFinancialAccount AliasName |
UBL-CR-442 (warning) |
A UBL invoice should not include the PaymentMeans PaymentMandate PayerFinancialAccount AccountTypeCode |
UBL-CR-443 (warning) |
A UBL invoice should not include the PaymentMeans PaymentMandate PayerFinancialAccount AccountFormatCode |
UBL-CR-444 (warning) |
A UBL invoice should not include the PaymentMeans PaymentMandate PayerFinancialAccount CurrencyCode |
UBL-CR-445 (warning) |
A UBL invoice should not include the PaymentMeans PaymentMandate PayerFinancialAccount PaymentNote |
UBL-CR-446 (warning) |
A UBL invoice should not include the PaymentMeans PaymentMandate PayerFinancialAccount FinancialInstitutionBranch |
UBL-CR-447 (warning) |
A UBL invoice should not include the PaymentMeans PaymentMandate PayerFinancialAccount Country |
UBL-CR-448 (warning) |
A UBL invoice should not include the PaymentMeans PaymentMandate ValidityPeriod |
UBL-CR-449 (warning) |
A UBL invoice should not include the PaymentMeans PaymentMandate PaymentReversalPeriod |
UBL-CR-450 (warning) |
A UBL invoice should not include the PaymentMeans PaymentMandate Clause |
UBL-CR-451 (warning) |
A UBL invoice should not include the PaymentMeans TradeFinancing |
UBL-CR-452 (warning) |
A UBL invoice should not include the PaymentTerms ID |
UBL-CR-453 (warning) |
A UBL invoice should not include the PaymentTerms PaymentMeansID |
UBL-CR-454 (warning) |
A UBL invoice should not include the PaymentTerms PrepaidPaymentReferenceID |
UBL-CR-455 (warning) |
A UBL invoice should not include the PaymentTerms ReferenceEventCode |
UBL-CR-456 (warning) |
A UBL invoice should not include the PaymentTerms SettlementDiscountPercent |
UBL-CR-457 (warning) |
A UBL invoice should not include the PaymentTerms PenaltySurchargePercent |
UBL-CR-458 (warning) |
A UBL invoice should not include the PaymentTerms PaymentPercent |
UBL-CR-459 (warning) |
A UBL invoice should not include the PaymentTerms Amount |
UBL-CR-460 (warning) |
A UBL invoice should not include the PaymentTerms SettlementDiscountAmount |
UBL-CR-461 (warning) |
A UBL invoice should not include the PaymentTerms PenaltyAmount |
UBL-CR-462 (warning) |
A UBL invoice should not include the PaymentTerms PaymentTermsDetailsURI |
UBL-CR-463 (warning) |
A UBL invoice should not include the PaymentTerms PaymentDueDate |
UBL-CR-464 (warning) |
A UBL invoice should not include the PaymentTerms InstallmentDueDate |
UBL-CR-465 (warning) |
A UBL invoice should not include the PaymentTerms InvoicingPartyReference |
UBL-CR-466 (warning) |
A UBL invoice should not include the PaymentTerms SettlementPeriod |
UBL-CR-467 (warning) |
A UBL invoice should not include the PaymentTerms PenaltyPeriod |
UBL-CR-468 (warning) |
A UBL invoice should not include the PaymentTerms ExchangeRate |
UBL-CR-469 (warning) |
A UBL invoice should not include the PaymentTerms ValidityPeriod |
UBL-CR-470 (warning) |
A UBL invoice should not include the PrepaidPayment |
UBL-CR-471 (warning) |
A UBL invoice should not include the AllowanceCharge ID |
UBL-CR-472 (warning) |
A UBL invoice should not include the AllowanceCharge PrepaidIndicator |
UBL-CR-473 (warning) |
A UBL invoice should not include the AllowanceCharge SequenceNumeric |
UBL-CR-474 (warning) |
A UBL invoice should not include the AllowanceCharge AccountingCostCode |
UBL-CR-475 (warning) |
A UBL invoice should not include the AllowanceCharge AccountingCost |
UBL-CR-476 (warning) |
A UBL invoice should not include the AllowanceCharge PerUnitAmount |
UBL-CR-477 (warning) |
A UBL invoice should not include the AllowanceCharge TaxCategory Name |
UBL-CR-478 (warning) |
A UBL invoice should not include the AllowanceCharge TaxCategory BaseUnitMeasure |
UBL-CR-479 (warning) |
A UBL invoice should not include the AllowanceCharge TaxCategory PerUnitAmount |
UBL-CR-480 (warning) |
A UBL invoice should not include the AllowanceCharge TaxCategory TaxExemptionReasonCode |
UBL-CR-481 (warning) |
A UBL invoice should not include the AllowanceCharge TaxCategory TaxExemptionReason |
UBL-CR-482 (warning) |
A UBL invoice should not include the AllowanceCharge TaxCategory TierRange |
UBL-CR-483 (warning) |
A UBL invoice should not include the AllowanceCharge TaxCategory TierRatePercent |
UBL-CR-484 (warning) |
A UBL invoice should not include the AllowanceCharge TaxCategory TaxScheme Name |
UBL-CR-485 (warning) |
A UBL invoice should not include the AllowanceCharge TaxCategory TaxScheme TaxTypeCode |
UBL-CR-486 (warning) |
A UBL invoice should not include the AllowanceCharge TaxCategory TaxScheme CurrencyCode |
UBL-CR-487 (warning) |
A UBL invoice should not include the AllowanceCharge TaxCategory TaxScheme JurisdictionRegionAddress |
UBL-CR-488 (warning) |
A UBL invoice should not include the AllowanceCharge TaxTotal |
UBL-CR-489 (warning) |
A UBL invoice should not include the AllowanceCharge PaymentMeans |
UBL-CR-490 (warning) |
A UBL invoice should not include the TaxExchangeRate |
UBL-CR-491 (warning) |
A UBL invoice should not include the PricingExchangeRate |
UBL-CR-492 (warning) |
A UBL invoice should not include the PaymentExchangeRate |
UBL-CR-493 (warning) |
A UBL invoice should not include the PaymentAlternativeExchangeRate |
UBL-CR-494 (warning) |
A UBL invoice should not include the TaxTotal RoundingAmount |
UBL-CR-495 (warning) |
A UBL invoice should not include the TaxTotal TaxEvidenceIndicator |
UBL-CR-496 (warning) |
A UBL invoice should not include the TaxTotal TaxIncludedIndicator |
UBL-CR-497 (warning) |
A UBL invoice should not include the TaxTotal TaxSubtotal CalulationSequenceNumeric |
UBL-CR-498 (warning) |
A UBL invoice should not include the TaxTotal TaxSubtotal TransactionCurrencyTaxAmount |
UBL-CR-499 (warning) |
A UBL invoice should not include the TaxTotal TaxSubtotal Percent |
UBL-CR-500 (warning) |
A UBL invoice should not include the TaxTotal TaxSubtotal BaseUnitMeasure |
UBL-CR-501 (warning) |
A UBL invoice should not include the TaxTotal TaxSubtotal PerUnitAmount |
UBL-CR-502 (warning) |
A UBL invoice should not include the TaxTotal TaxSubtotal TierRange |
UBL-CR-503 (warning) |
A UBL invoice should not include the TaxTotal TaxSubtotal TierRatePercent |
UBL-CR-504 (warning) |
A UBL invoice should not include the TaxTotal TaxSubtotal TaxCategory Name |
UBL-CR-505 (warning) |
A UBL invoice should not include the TaxTotal TaxSubtotal TaxCategory BaseUnitMeasure |
UBL-CR-506 (warning) |
A UBL invoice should not include the TaxTotal TaxSubtotal TaxCategory PerUnitAmount |
UBL-CR-507 (warning) |
A UBL invoice should not include the TaxTotal TaxSubtotal TaxCategory TierRange |
UBL-CR-508 (warning) |
A UBL invoice should not include the TaxTotal TaxSubtotal TaxCategory TierRatePercent |
UBL-CR-509 (warning) |
A UBL invoice should not include the TaxTotal TaxSubtotal TaxCategory TaxScheme Name |
UBL-CR-510 (warning) |
A UBL invoice should not include the TaxTotal TaxSubtotal TaxCategory TaxScheme TaxTypeCode |
UBL-CR-511 (warning) |
A UBL invoice should not include the TaxTotal TaxSubtotal TaxCategory TaxScheme CurrencyCode |
UBL-CR-512 (warning) |
A UBL invoice should not include the TaxTotal TaxSubtotal TaxCategory TaxScheme JurisdictionRegionAddress |
UBL-CR-513 (warning) |
A UBL invoice should not include the WithholdingTaxTotal |
UBL-CR-514 (warning) |
A UBL invoice should not include the LegalMonetaryTotal PayableAlternativeAmount |
UBL-CR-515 (warning) |
A UBL invoice should not include the InvoiceLine UUID |
UBL-CR-516 (warning) |
A UBL invoice should not include the InvoiceLine TaxPointDate |
UBL-CR-517 (warning) |
A UBL invoice should not include the InvoiceLine AccountingCostCode |
UBL-CR-518 (warning) |
A UBL invoice should not include the InvoiceLine PaymentPurposeCode |
UBL-CR-519 (warning) |
A UBL invoice should not include the InvoiceLine FreeOfChargeIndicator |
UBL-CR-520 (warning) |
A UBL invoice should not include the InvoiceLine InvoicePeriod StartTime |
UBL-CR-521 (warning) |
A UBL invoice should not include the InvoiceLine InvoicePeriod EndTime |
UBL-CR-522 (warning) |
A UBL invoice should not include the InvoiceLine InvoicePeriod DurationMeasure |
UBL-CR-523 (warning) |
A UBL invoice should not include the InvoiceLine InvoicePeriod DescriptionCode |
UBL-CR-524 (warning) |
A UBL invoice should not include the InvoiceLine InvoicePeriod Description |
UBL-CR-525 (warning) |
A UBL invoice should not include the InvoiceLine OrderLineReference SalesOrderLineID |
UBL-CR-526 (warning) |
A UBL invoice should not include the InvoiceLine OrderLineReference UUID |
UBL-CR-527 (warning) |
A UBL invoice should not include the InvoiceLine OrderLineReference LineStatusCode |
UBL-CR-528 (warning) |
A UBL invoice should not include the InvoiceLine OrderLineReference OrderReference |
UBL-CR-529 (warning) |
A UBL invoice should not include the InvoiceLine DespatchLineReference |
UBL-CR-530 (warning) |
A UBL invoice should not include the InvoiceLine ReceiptLineReference |
UBL-CR-531 (warning) |
A UBL invoice should not include the InvoiceLine BillingReference |
UBL-CR-532 (warning) |
A UBL invoice should not include the InvoiceLine DocumentReference CopyIndicator |
UBL-CR-533 (warning) |
A UBL invoice should not include the InvoiceLine DocumentReference UUID |
UBL-CR-534 (warning) |
A UBL invoice should not include the InvoiceLine DocumentReference IssueDate |
UBL-CR-535 (warning) |
A UBL invoice should not include the InvoiceLine DocumentReference IssueTime |
UBL-CR-537 (warning) |
A UBL invoice should not include the InvoiceLine DocumentReference DocumentType |
UBL-CR-538 (warning) |
A UBL invoice should not include the InvoiceLine DocumentReference Xpath |
UBL-CR-539 (warning) |
A UBL invoice should not include the InvoiceLine DocumentReference LanguageID |
UBL-CR-540 (warning) |
A UBL invoice should not include the InvoiceLine DocumentReference LocaleCode |
UBL-CR-541 (warning) |
A UBL invoice should not include the InvoiceLine DocumentReference VersionID |
UBL-CR-542 (warning) |
A UBL invoice should not include the InvoiceLine DocumentReference DocumentStatusCode |
UBL-CR-543 (warning) |
A UBL invoice should not include the InvoiceLine DocumentReference DocumentDescription |
UBL-CR-544 (warning) |
A UBL invoice should not include the InvoiceLine DocumentReference Attachment |
UBL-CR-545 (warning) |
A UBL invoice should not include the InvoiceLine DocumentReference ValidityPeriod |
UBL-CR-546 (warning) |
A UBL invoice should not include the InvoiceLine DocumentReference IssuerParty |
UBL-CR-547 (warning) |
A UBL invoice should not include the InvoiceLine DocumentReference ResultOfVerification |
UBL-CR-548 (warning) |
A UBL invoice should not include the InvoiceLine PricingReference |
UBL-CR-549 (warning) |
A UBL invoice should not include the InvoiceLine OriginatorParty |
UBL-CR-550 (warning) |
A UBL invoice should not include the InvoiceLine Delivery |
UBL-CR-551 (warning) |
A UBL invoice should not include the InvoiceLine PaymentTerms |
UBL-CR-552 (warning) |
A UBL invoice should not include the InvoiceLine AllowanceCharge ID |
UBL-CR-553 (warning) |
A UBL invoice should not include the InvoiceLine AllowanceCharge PrepaidIndicator |
UBL-CR-554 (warning) |
A UBL invoice should not include the InvoiceLine AllowanceCharge SequenceNumeric |
UBL-CR-555 (warning) |
A UBL invoice should not include the InvoiceLine AllowanceCharge AccountingCostCode |
UBL-CR-556 (warning) |
A UBL invoice should not include the InvoiceLine AllowanceCharge AccountingCost |
UBL-CR-557 (warning) |
A UBL invoice should not include the InvoiceLine AllowanceCharge PerUnitAmount |
UBL-CR-558 (warning) |
A UBL invoice should not include the InvoiceLine AllowanceCharge TaxCategory |
UBL-CR-559 (warning) |
A UBL invoice should not include the InvoiceLine AllowanceCharge TaxTotal |
UBL-CR-560 (warning) |
A UBL invoice should not include the InvoiceLine AllowanceCharge PaymentMeans |
UBL-CR-561 (warning) |
A UBL invoice should not include the InvoiceLine TaxTotal |
UBL-CR-562 (warning) |
A UBL invoice should not include the InvoiceLine WithholdingTaxTotal |
UBL-CR-563 (warning) |
A UBL invoice should not include the InvoiceLine Item PackQuantity |
UBL-CR-564 (warning) |
A UBL invoice should not include the InvoiceLine Item PackSizeNumeric |
UBL-CR-565 (warning) |
A UBL invoice should not include the InvoiceLine Item CatalogueIndicator |
UBL-CR-566 (warning) |
A UBL invoice should not include the InvoiceLine Item HazardousRiskIndicator |
UBL-CR-567 (warning) |
A UBL invoice should not include the InvoiceLine Item AdditionalInformation |
UBL-CR-568 (warning) |
A UBL invoice should not include the InvoiceLine Item Keyword |
UBL-CR-569 (warning) |
A UBL invoice should not include the InvoiceLine Item BrandName |
UBL-CR-570 (warning) |
A UBL invoice should not include the InvoiceLine Item ModelName |
UBL-CR-571 (warning) |
A UBL invoice should not include the InvoiceLine Item BuyersItemIdentification ExtendedID |
UBL-CR-572 (warning) |
A UBL invoice should not include the InvoiceLine Item BuyersItemIdentification BarcodeSymbologyID |
UBL-CR-573 (warning) |
A UBL invoice should not include the InvoiceLine Item BuyersItemIdentification PhysicalAttribute |
UBL-CR-574 (warning) |
A UBL invoice should not include the InvoiceLine Item BuyersItemIdentification MeasurementDimension |
UBL-CR-575 (warning) |
A UBL invoice should not include the InvoiceLine Item BuyersItemIdentification IssuerParty |
UBL-CR-576 (warning) |
A UBL invoice should not include the InvoiceLine Item SellersItemIdentification ExtendedID |
UBL-CR-577 (warning) |
A UBL invoice should not include the InvoiceLine Item SellersItemIdentification BarcodeSymbologyID |
UBL-CR-578 (warning) |
A UBL invoice should not include the InvoiceLine Item SellersItemIdentification PhysicalAttribute |
UBL-CR-579 (warning) |
A UBL invoice should not include the InvoiceLine Item SellersItemIdentification MeasurementDimension |
UBL-CR-580 (warning) |
A UBL invoice should not include the InvoiceLine Item SellersItemIdentification IssuerParty |
UBL-CR-581 (warning) |
A UBL invoice should not include the InvoiceLine Item ManufacturersItemIdentification |
UBL-CR-582 (warning) |
A UBL invoice should not include the InvoiceLine Item StandardItemIdentification ExtendedID |
UBL-CR-583 (warning) |
A UBL invoice should not include the InvoiceLine Item StandardItemIdentification BarcodeSymbologyID |
UBL-CR-584 (warning) |
A UBL invoice should not include the InvoiceLine Item StandardItemIdentification PhysicalAttribute |
UBL-CR-585 (warning) |
A UBL invoice should not include the InvoiceLine Item StandardItemIdentification MeasurementDimension |
UBL-CR-586 (warning) |
A UBL invoice should not include the InvoiceLine Item StandardItemIdentification IssuerParty |
UBL-CR-587 (warning) |
A UBL invoice should not include the InvoiceLine Item CatalogueItemIdentification |
UBL-CR-588 (warning) |
A UBL invoice should not include the InvoiceLine Item AdditionalItemIdentification |
UBL-CR-589 (warning) |
A UBL invoice should not include the InvoiceLine Item CatalogueDocumentReference |
UBL-CR-590 (warning) |
A UBL invoice should not include the InvoiceLine Item ItemSpecificationDocumentReference |
UBL-CR-591 (warning) |
A UBL invoice should not include the InvoiceLine Item OriginCountry Name |
UBL-CR-592 (warning) |
A UBL invoice should not include the InvoiceLine Item CommodityClassification NatureCode |
UBL-CR-593 (warning) |
A UBL invoice should not include the InvoiceLine Item CommodityClassification CargoTypeCode |
UBL-CR-594 (warning) |
A UBL invoice should not include the InvoiceLine Item CommodityClassification CommodityCode |
UBL-CR-595 (warning) |
A UBL invoice should not include the InvoiceLine Item TransactionConditions |
UBL-CR-596 (warning) |
A UBL invoice should not include the InvoiceLine Item HazardousItem |
UBL-CR-597 (warning) |
A UBL invoice should not include the InvoiceLine Item ClassifiedTaxCategory Name |
UBL-CR-598 (warning) |
A UBL invoice should not include the InvoiceLine Item ClassifiedTaxCategory BaseUnitMeasure |
UBL-CR-599 (warning) |
A UBL invoice should not include the InvoiceLine Item ClassifiedTaxCategory PerUnitAmount |
UBL-CR-600 (warning) |
A UBL invoice should not include the InvoiceLine Item ClassifiedTaxCategory TaxExemptionReasonCode |
UBL-CR-601 (warning) |
A UBL invoice should not include the InvoiceLine Item ClassifiedTaxCategory TaxExemptionReason |
UBL-CR-602 (warning) |
A UBL invoice should not include the InvoiceLine Item ClassifiedTaxCategory TierRange |
UBL-CR-603 (warning) |
A UBL invoice should not include the InvoiceLine Item ClassifiedTaxCategory TierRatePercent |
UBL-CR-604 (warning) |
A UBL invoice should not include the InvoiceLine Item ClassifiedTaxCategory TaxScheme Name |
UBL-CR-605 (warning) |
A UBL invoice should not include the InvoiceLine Item ClassifiedTaxCategory TaxScheme TaxTypeCode |
UBL-CR-606 (warning) |
A UBL invoice should not include the InvoiceLine Item ClassifiedTaxCategory TaxScheme CurrencyCode |
UBL-CR-607 (warning) |
A UBL invoice should not include the InvoiceLine Item ClassifiedTaxCategory TaxScheme JurisdictionRegionAddress |
UBL-CR-608 (warning) |
A UBL invoice should not include the InvoiceLine Item AdditionalItemProperty ID |
UBL-CR-609 (warning) |
A UBL invoice should not include the InvoiceLine Item AdditionalItemProperty NameCode |
UBL-CR-610 (warning) |
A UBL invoice should not include the InvoiceLine Item AdditionalItemProperty TestMethod |
UBL-CR-611 (warning) |
A UBL invoice should not include the InvoiceLine Item AdditionalItemProperty ValueQuantity |
UBL-CR-612 (warning) |
A UBL invoice should not include the InvoiceLine Item AdditionalItemProperty ValueQualifier |
UBL-CR-613 (warning) |
A UBL invoice should not include the InvoiceLine Item AdditionalItemProperty ImportanceCode |
UBL-CR-614 (warning) |
A UBL invoice should not include the InvoiceLine Item AdditionalItemProperty ListValue |
UBL-CR-615 (warning) |
A UBL invoice should not include the InvoiceLine Item AdditionalItemProperty UsabilityPeriod |
UBL-CR-616 (warning) |
A UBL invoice should not include the InvoiceLine Item AdditionalItemProperty ItemPropertyGroup |
UBL-CR-617 (warning) |
A UBL invoice should not include the InvoiceLine Item AdditionalItemProperty RangeDimension |
UBL-CR-618 (warning) |
A UBL invoice should not include the InvoiceLine Item AdditionalItemProperty ItemPropertyRange |
UBL-CR-619 (warning) |
A UBL invoice should not include the InvoiceLine Item ManufacturerParty |
UBL-CR-620 (warning) |
A UBL invoice should not include the InvoiceLine Item InformationContentProviderParty |
UBL-CR-621 (warning) |
A UBL invoice should not include the InvoiceLine Item OriginAddress |
UBL-CR-622 (warning) |
A UBL invoice should not include the InvoiceLine Item ItemInstance |
UBL-CR-623 (warning) |
A UBL invoice should not include the InvoiceLine Item Certificate |
UBL-CR-624 (warning) |
A UBL invoice should not include the InvoiceLine Item Dimension |
UBL-CR-625 (warning) |
A UBL invoice should not include the InvoiceLine Item Price PriceChangeReason |
UBL-CR-626 (warning) |
A UBL invoice should not include the InvoiceLine Item Price PriceTypeCode |
UBL-CR-627 (warning) |
A UBL invoice should not include the InvoiceLine Item Price PriceType |
UBL-CR-628 (warning) |
A UBL invoice should not include the InvoiceLine Item Price OrderableUnitFactorRate |
UBL-CR-629 (warning) |
A UBL invoice should not include the InvoiceLine Item Price ValidityPeriod |
UBL-CR-630 (warning) |
A UBL invoice should not include the InvoiceLine Item Price PriceList |
UBL-CR-631 (warning) |
A UBL invoice should not include the InvoiceLine Item Price OrderableUnitFactorRate |
UBL-CR-632 (warning) |
A UBL invoice should not include the InvoiceLine Item Price AllowanceCharge ID |
UBL-CR-633 (warning) |
A UBL invoice should not include the InvoiceLine Item Price AllowanceCharge AllowanceChargeReasonCode |
UBL-CR-634 (warning) |
A UBL invoice should not include the InvoiceLine Item Price AllowanceCharge AllowanceChargeReason |
UBL-CR-635 (warning) |
A UBL invoice should not include the InvoiceLine Item Price AllowanceCharge MultiplierFactorNumeric |
UBL-CR-636 (warning) |
A UBL invoice should not include the InvoiceLine Item Price AllowanceCharge PrepaidIndicator |
UBL-CR-637 (warning) |
A UBL invoice should not include the InvoiceLine Item Price AllowanceCharge SequenceNumeric |
UBL-CR-638 (warning) |
A UBL invoice should not include the InvoiceLine Item Price AllowanceCharge AccountingCostCode |
UBL-CR-639 (warning) |
A UBL invoice should not include the InvoiceLine Item Price AllowanceCharge AccountingCost |
UBL-CR-640 (warning) |
A UBL invoice should not include the InvoiceLine Item Price AllowanceCharge PerUnitAmount |
UBL-CR-641 (warning) |
A UBL invoice should not include the InvoiceLine Item Price AllowanceCharge TaxCategory |
UBL-CR-642 (warning) |
A UBL invoice should not include the InvoiceLine Item Price AllowanceCharge TaxTotal |
UBL-CR-643 (warning) |
A UBL invoice should not include the InvoiceLine Item Price AllowanceCharge PaymentMeans |
UBL-CR-644 (warning) |
A UBL invoice should not include the InvoiceLine Item Price PricingExchangeRate |
UBL-CR-645 (warning) |
A UBL invoice should not include the InvoiceLine DeliveryTerms |
UBL-CR-646 (warning) |
A UBL invoice should not include the InvoiceLine SubInvoiceLine |
UBL-CR-647 (warning) |
A UBL invoice should not include the InvoiceLine ItemPriceExtension |
UBL-CR-648 (warning) |
A UBL invoice should not include the CustomizationID scheme identifier |
UBL-CR-649 (warning) |
A UBL invoice should not include the ProfileID scheme identifier |
UBL-CR-650 (warning) |
A UBL invoice shall not include the Invoice ID scheme identifier |
UBL-CR-651 (warning) |
A UBL invoice should not include the SalesOrderID scheme identifier |
UBL-CR-652 (warning) |
A UBL invoice should not include the PartyTaxScheme CompanyID scheme identifier |
UBL-CR-653 (warning) |
A UBL invoice should not include the PaymentID scheme identifier |
UBL-CR-654 (warning) |
A UBL invoice should not include the PayeeFinancialAccount scheme identifier |
UBL-CR-655 (warning) |
A UBL invoice shall not include the FinancialInstitutionBranch ID scheme identifier |
UBL-CR-656 (warning) |
A UBL invoice should not include the InvoiceTypeCode listID |
UBL-CR-657 (warning) |
A UBL invoice should not include the DocumentCurrencyCode listID |
UBL-CR-658 (warning) |
A UBL invoice should not include the TaxCurrencyCode listID |
UBL-CR-659 (warning) |
A UBL invoice shall not include the AdditionalDocumentReference DocumentTypeCode listID |
UBL-CR-660 (warning) |
A UBL invoice should not include the Country Identification code listID |
UBL-CR-661 (warning) |
A UBL invoice should not include the PaymentMeansCode listID |
UBL-CR-662 (warning) |
A UBL invoice should not include the AllowanceChargeReasonCode listID |
UBL-CR-663 (warning) |
A UBL invoice should not include the unitCodeListID |
UBL-CR-664 (warning) |
A UBL invoice should not include the FinancialInstitutionBranch FinancialInstitution |
UBL-CR-665 (warning) |
A UBL invoice should not include the AdditionalDocumentReference ID schemeID unless the DocumentTypeCode equals '130' |
UBL-CR-666 (fatal) |
A UBL invoice shall not include an AdditionalDocumentReference simultaneously referring an Invoice Object Identifier and an Attachment |
UBL-CR-667 (warning) |
A UBL invoice should not include a Buyer Item Identification schemeID |
UBL-CR-668 (warning) |
A UBL invoice should not include a Sellers Item Identification schemeID |
UBL-CR-669 (warning) |
A UBL invoice should not include a Price Allowance Reason Code |
UBL-CR-670 (warning) |
A UBL invoice should not include a Price Allowance Reason |
UBL-CR-671 (warning) |
A UBL invoice should not include a Price Allowance Multiplier Factor |
UBL-CR-672 (warning) |
A UBL credit note should not include the CreditNoteTypeCode listID |
UBL-CR-673 (fatal) |
A UBL invoice shall not include an AdditionalDocumentReference simultaneously referring an Invoice Object Identifier and an Document Description |
UBL-CR-674 (warning) |
A UBL invoice should not include the PrimaryAccountNumber schemeID |
UBL-CR-675 (warning) |
A UBL invoice should not include the NetworkID schemeID |
UBL-CR-676 (warning) |
A UBL invoice should not include the PaymentMandate/ID schemeID |
UBL-CR-677 (warning) |
A UBL invoice should not include the PayerFinancialAccount/ID schemeID |
UBL-CR-678 (warning) |
A UBL invoice should not include the TaxCategory/ID schemeID |
UBL-CR-679 (warning) |
A UBL invoice should not include the ClassifiedTaxCategory/ID schemeID |
UBL-CR-680 (warning) |
A UBL invoice should not include the PaymentMeans/PayerFinancialAccount |
UBL-CR-681 (warning) |
A UBL invoice should not include the PaymentMeans InstructionNote |
UBL-CR-682 (warning) |
A UBL invoice should not include the Delivery DeliveryAddress |
UBL-DT-01 (fatal) |
Amounts shall be decimal up to two fraction digits |
UBL-DT-06 (fatal) |
Binary object elements shall contain the mime code attribute |
UBL-DT-07 (fatal) |
Binary object elements shall contain the file name attribute |
UBL-DT-08 (warning) |
Scheme name attribute should not be present |
UBL-DT-09 (warning) |
Scheme agency name attribute should not be present |
UBL-DT-10 (warning) |
Scheme data uri attribute should not be present |
UBL-DT-11 (warning) |
Scheme uri attribute should not be present |
UBL-DT-12 (warning) |
Format attribute should not be present |
UBL-DT-13 (warning) |
Unit code list identifier attribute should not be present |
UBL-DT-14 (warning) |
Unit code list agency identifier attribute should not be present |
UBL-DT-15 (warning) |
Unit code list agency name attribute should not be present |
UBL-DT-16 (warning) |
List agency name attribute should not be present |
UBL-DT-17 (warning) |
List name attribute should not be present |
UBL-DT-18 (warning) |
Name attribute should not be present |
UBL-DT-19 (warning) |
Language identifier attribute should not be present |
UBL-DT-20 (warning) |
List uri attribute should not be present |
UBL-DT-21 (warning) |
List scheme uri attribute should not be present |
UBL-DT-22 (warning) |
Language local identifier attribute should not be present |
UBL-DT-23 (warning) |
Uri attribute should not be present |
UBL-DT-24 (warning) |
Currency code list version id should not be present |
UBL-DT-25 (warning) |
CharacterSetCode attribute should not be present |
UBL-DT-26 (warning) |
EncodingCode attribute should not be present |
UBL-DT-27 (warning) |
Scheme Agency ID attribute should not be present |
UBL-DT-28 (warning) |
List Agency ID attribute should not be present |
UBL-SR-01 (fatal) |
Contract identifier shall occur maximum once. |
UBL-SR-02 (fatal) |
Receive advice identifier shall occur maximum once |
UBL-SR-03 (fatal) |
Despatch advice identifier shall occur maximum once |
UBL-SR-04 (fatal) |
Invoice object identifier shall occur maximum once |
UBL-SR-05 (fatal) |
Payment terms shall occur maximum once |
UBL-SR-06 (fatal) |
Preceding invoice reference shall occur maximum once |
UBL-SR-07 (fatal) |
If there is a preceding invoice reference, the preceding invoice number shall be present |
UBL-SR-08 (fatal) |
Invoice period shall occur maximum once |
UBL-SR-09 (fatal) |
Seller name shall occur maximum once |
UBL-SR-10 (fatal) |
Seller trader name shall occur maximum once |
UBL-SR-11 (fatal) |
Seller legal registration identifier shall occur maximum once |
UBL-SR-12 (fatal) |
Seller VAT identifier shall occur maximum once |
UBL-SR-13 (fatal) |
Seller tax registration shall occur maximum once |
UBL-SR-14 (fatal) |
Seller additional legal information shall occur maximum once |
UBL-SR-15 (fatal) |
Buyer name shall occur maximum once |
UBL-SR-16 (fatal) |
Buyer identifier shall occur maximum once |
UBL-SR-17 (fatal) |
Buyer legal registration identifier shall occur maximum once |
UBL-SR-18 (fatal) |
Buyer VAT identifier shall occur maximum once |
UBL-SR-19 (fatal) |
Payee name shall occur maximum once, if the Payee is different from the Seller |
UBL-SR-20 (fatal) |
Payee identifier shall occur maximum once, if the Payee is different from the Seller |
UBL-SR-21 (fatal) |
Payee legal registration identifier shall occur maximum once, if the Payee is different from the Seller |
UBL-SR-22 (fatal) |
Seller tax representative name shall occur maximum once, if the Seller has a tax representative |
UBL-SR-23 (fatal) |
Seller tax representative VAT identifier shall occur maximum once, if the Seller has a tax representative |
UBL-SR-24 (fatal) |
Deliver to information shall occur maximum once |
UBL-SR-25 (fatal) |
Deliver to party name shall occur maximum once |
UBL-SR-26 (fatal) |
Payment reference shall occur maximum once |
UBL-SR-27 (fatal) |
Payment means text shall occur maximum once |
UBL-SR-28 (fatal) |
Mandate reference identifier shall occur maximum once |
UBL-SR-29 (fatal) |
Bank creditor reference shall occur maximum once |
UBL-SR-30 (fatal) |
Document level allowance reason shall occur maximum once |
UBL-SR-31 (fatal) |
Document level charge reason shall occur maximum once |
UBL-SR-32 (fatal) |
VAT exemption reason text shall occur maximum once |
UBL-SR-33 (fatal) |
Supporting document description shall occur maximum once |
UBL-SR-34 (fatal) |
Invoice line note shall occur maximum once |
UBL-SR-35 (fatal) |
Referenced purchase order line identifier shall occur maximum once |
UBL-SR-36 (fatal) |
Invoice line period shall occur maximum once |
UBL-SR-37 (fatal) |
Item price discount shall occur maximum once |
UBL-SR-39 (fatal) |
Project reference shall occur maximum once. |
UBL-SR-40 (fatal) |
Buyer trade name shall occur maximum once |
UBL-SR-42 (fatal) |
Party tax scheme shall occur maximum twice in accounting supplier party |
UBL-SR-43 (fatal) |
Scheme identifier shall only be used for invoiced object (document type code with value 130 or 50) |
UBL-SR-44 (fatal) |
An Invoice may only have one unique PaymentID, but the PaymentID may be used for multiple PaymentMeans |
UBL-SR-45 (fatal) |
Due Date shall occur maximum once |
UBL-SR-46 (fatal) |
Payment means text shall occur maximum once |
UBL-SR-47 (fatal) |
When there are more than one payment means code, they shall be equal |
UBL-SR-48 (fatal) |
Invoice lines shall have one and only one classified tax category. |
UBL-SR-49 (fatal) |
Value tax point date shall occur maximum once |
UBL-SR-50 (fatal) |
Item description shall occur maximum once |
UBL-SR-51 (fatal) |
An address can only have one third line. |
UBL-SR-52 (fatal) |
Document reference shall occur maximum once |
UBL-SR-53 (fatal) |
CompanyID (VAT Identifier) must be stated when providing the PartyTaxScheme/TaxScheme/ID. |
Appendix E: Example files
The example files can be downloaded from the main page of this specification. In addition, several example files have been developed in order to extract snippets into this guide. You might freely use them, but be aware that they include several comments used to extract the snippets.
